手机版

百科生活 投稿

档案管理制度,档案管理制度及职责(人事档案管理制度)

百科 2026-03-01 06:54:32 投稿 阅读:8486次

关于【档案管理制度】,档案管理制度及职责,今天小编给您分享一下,如果对您有所帮助别忘了关注本站哦。

  • 内容导航:
  • 1、人事档案管理制度
  • 2、档案管理制度

1、人事档案管理制度

人事档案管理前,需要有相关的制度在,这样可以按照规章办事,不混乱,也不会存在歧义。今天分享的是主任结合几年的办公室实战经验,总结出的一套档案管理制度,与大家分享:

XXXX公司人事档案管理制度

一、总则

(一)为了规范集团的人事档案管理工作,加强对人事档案的收集、补充、鉴别、汇总整理、借阅、借用、转递、保管等工作流程的内部管理监控,维护集团人事档案的规范性和保密性,根据国家人事档案管理法律法规和集团档案管理制度等有关制度,结合集团人事档案管理工作实际,特制定本制度。

(二)本制度适用于集团系统内部人事档案管理工作。

二、档案管理人员工作职责

(一)综合办公室安排专职管理人员,负责对人事档案的收集、补充、鉴别、整理、借用、借阅、转递、保管、规范等管理工作,原则上管理人员档案资料终身保存,普通员工档案至少保留两年;

(二)集团人事档案管理人员工作职责:

1.严格遵守《中华人民共和国档案法》和保密制度,保护档案的安全,不得泄露档案内容,做好人事档案的安全保密、保护工作;

2.根据集团公司人事档案工作具体情况,完善各项必要的规章制度,坚持原则,严格按照档案管理工作的各项规章制度办事;

3.收集、鉴别和整理人事档案材料,办理人事档案的查阅、借阅和转递等工作。及时登记人事职务、工资、职称等的变动情况,为有关部门提供人事档案信息;

4.积极主动地去发现人事档案工作的新情况、新问题,并定期向部门领导请示报告工作;

5.积极参加档案管理学习,提高业务水平和工作能力。

(三)未经允许,任何人不得借阅人事档案资料。

三、纸质资料管理

(一)收集

综合办公室档案专管员在收集人事档案资料时,要仔细核对资料信息,保证资料完整、真实、有效,资料收集齐全后须及时整理归档。

(二)整理

1.人事档案分类

人事档案纸质资料大致分为基础档案资料、辅助档案资料、离职档案资料三大类;其中基础档案资料和辅助档案资料属于在职期间的资料,离职档案资料是员工离职时需要办理的资料。

(1)基础档案资料

入职基本资料资料,包括但不限于姓名、性别、部门、职位、岗位、出生年月、年龄、民族、籍贯、政治面貌、身份证号码、学历、专业、学位、家庭住址、联系电话、紧急联系人姓名地址单位联系电话、入职时间、项目经历、家庭情况,工作履历等;

员工入职相关审批文件资料,包括但不限于入职审批表、员工薪酬说明书、新员工提供的以前工作成果文档(如需要)等;

员工各类证件资料,包括但不限于身份证、毕业证、学位证、资格证、驾驶证、各种专业证书、比赛获奖证书等等;

员工各类在职资料,包括但不限于转正申请书、试用期员工转正定级考核表、每年度工作总结等;

(2)辅助档案资料

①辅助档案资料是指除了基本资料以外的其他在职期间的档案资料,这部分档案资料会根据实际情况定期或不定期的更新。

②辅助档案资料分类

累积类资料:是指不可用新版替代旧版的辅助档案资料,这一类资料需要累积存入人事档案中;

更新类资料:是指可用新版替代旧版的辅助档案资料,这一类资料仅需用新版替代旧版存入人事档案中即可(旧版抽出,新版存入)

③辅助档案资料(累积类)主要包括:培训(学习)总结资料、任免类文件、调动交接资料共四类;

④辅助档案资料(更新类)主要包括:劳动合同及保密协议和体检资料共两类。

(3)离职档案资料

离职档案资料是指在办理离职手续时需填写、上交、归档的档案资料。

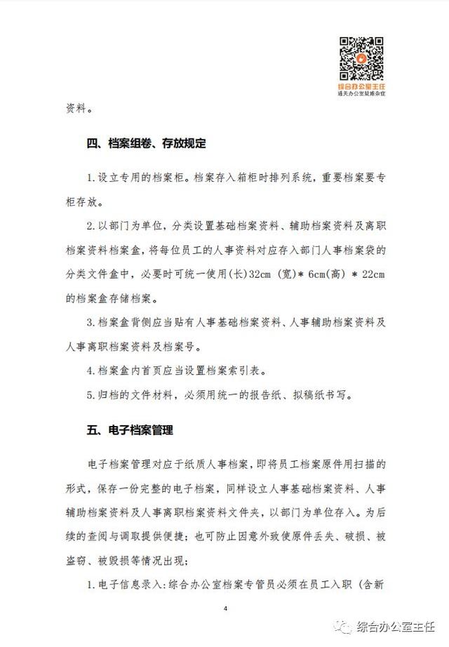
四、档案组卷、存放规定

1.设立专用的档案柜。档案存入箱柜时排列系统,重要档案要专柜存放。

2.以部门为单位,分类设置基础档案资料、辅助档案资料及离职档案资料档案盒,将每位员工的人事资料对应存入部门人事档案袋的分类文件盒中,必要时可统一使用(长)32cm (宽)* 6cm(高) * 22cm的档案盒存储档案。

3.档案盒背侧应当贴有人事基础档案资料、人事辅助档案资料及人事离职档案资料及档案号。

4.档案盒内首页应当设置档案索引表。

5.归档的文件材料,必须用统一的报告纸、拟稿纸书写。

五、电子档案管理

电子档案管理对应于纸质人事档案,即将员工档案原件用扫描的形式,保存一份完整的电子档案,同样设立人事基础档案资料、人事辅助档案资料及人事离职档案资料文件夹,以部门为单位存入。为后续的查阅与调取提供便捷;也可防止因意外致使原件丢失、破损、被盗窃、被毁损等情况出现;

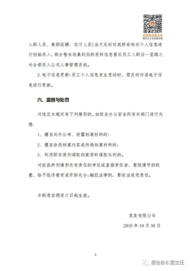
1.电子信息录入:综合办公室档案专管员必须在员工入职 (含新入职人员、离职返聘、实习人员)当天及时对其所有相关个人信息进行初始录入,部分暂未收集到位的资料信息需在员工入职后一星期之内全部录入公司人事管理系统。

2.电子信息更新:员工个人信息发生变动时,需及时对其电子信息进行更新。

六、监督与处罚

对违反本规定有下列情形的,由综合办公室会同有关部门进行处理:

1、擅自向外公布、泄露档案材料的;

2、擅自涂改档案内容或伪造档案材料的;

3、利用职务便利调取档案资料谋取私利的。

对前款所列情形负有责任的单位或直接责任者,要视情节的轻重,给予批评教育或开除处分;触犯法律的,要依法追究责任。

本制度自颁发之日起生效。

某某有限公司

2020年3月21日

电子版格式:

档案管理制度,档案管理制度及职责(人事档案管理制度)

p1

档案管理制度,档案管理制度及职责(人事档案管理制度)

p2

档案管理制度,档案管理制度及职责(人事档案管理制度)

p3

档案管理制度,档案管理制度及职责(人事档案管理制度)

p4

档案管理制度,档案管理制度及职责(人事档案管理制度)

p5

如若有需,可直接下载。

源文件下载方式如下:

第一步:关注同名公众号

2、档案管理制度

档案管理制度

第一条 为了规范公司档案管理工作,保证档案的完整性及保密性,理顺工作程序,明确工作职责,杜绝资料流失,特制定本制度。

第二条 档案管理机构及其职责

1、公司档案工作实行二级管理,一级管理是指公司综合管理部的统筹管理;二级管理是指各部门的档案资料管理工作。

2、综合管理部档案管理员负责公司所有档案资料的统一收集管理,各部门的档案管理员负责本部门档案资料的使用管理。

3、档案管理人员要严格执行公司档案管理规定,认真细致地做好档案保管以及利用工作,充分发挥档案资料的作用。

4、综合管理部档案管理员有责任对二级档案管理工作进行监督和指导,每年对二级档案管理进行一次检查验收。

第三条 归档制度

1、凡是反映公司战略发展、生产经营、企业管理及工程建设等活动,具有查考利用价值的文件资料均属归档范围。

2、凡属归档范围的文件资料,均由公司集中统一管理,任何个人不得擅自留存。

3、归档的文件资料,原则上必须是原件,原件用于报批不能归档或相关部门保留的,综合部保存复印件。

4、凡公司业务活动中收到的文件、函件承办后均要及时归档;以公司名义发出的文件、函件要留底稿及正文备查。

5、业务活动中涉及金融财税方面的资料,由财务部保存原件;属于人事方面的资料,由人力资源部保存原件;属于工程建设方面的,由规划建设部保存原件。以上部门应将涉外事务的复印件报综合管理部备案。

6、由公司对外签订的经济合同,应保留三份原件,综合管理部保存一份,财务部及合同执行(或签订)部门各保存一份。特殊情况只有一份原件时,由综合部保存原件。

7、在归档范围内的其他资料,由经办人整理后连同有关资料移交综合管理部档案室。部门需要使用的可复印或复制,归档范围外的由各部门自行保管。

第四条 档案保管制度

1、公司综合管理部设存放档案的专门库房,各部门应根据保存档案数量,设置存放档案的箱柜,并具备防火、防潮、防虫等安全条件。

2、归档资料要进行登记,编制归档目录。

3、档案管理员要科学地编制分类法,根据分类法,编制分类目录;根据需要编制专题目录,完善检索工具,以便于查找。

4、档案要分类、分卷装订成册,保管要有条理,主次分明,存放科学。

5、库存档案必须图物相符,帐物相符。

6、档案管理人员要熟悉所管理的档案资料,了解利用者的需求,掌握利用规律。

7、根据有关规定及公司实际情况,确定档案保存期限,每年年终据此进行整理、剔除。

8、经确定需销毁的档案,由档案管理员编造销毁清册,经公司领导及有关人员会审批准后销毁。销毁的档案清单由档案员永久保存。

9、严格遵守档案安全保密制度,做好档案流失的防护工作。

10、凡公司工作人员调离岗位前必须做好资料移交工作,方可办理调动手续。

第五条 档案借阅制度

1、档案属于公司机密,未经许可不得外借、外传。外单位人员未经公司领导批准不得借阅。

2、借阅档案资料,须经档案保管部门负责人批准。阅档必须在办公室指定的地方,不得携带外出。需要借出档案的,须经档案保管部门负责人批准。

3、借阅档案,必须履行登记、签收手续。

4、借出档案材料的时间不得超过一周,必要时可以续借。过期由档案管理员催还。需要长期借出的,须经分管副总经理批准。

5、借出档案时,应在借出的档案位置上,放一代替卡,标明卷号、借阅时间、借阅单位或借阅人,以便查阅和催还。

6、借阅档案资料者必须妥善保管档案资料,不得任意转借或复印、不得拆封、损污文件,归还时保证档案材料完整无损,否则,追究当事人责任。

7、借出档案材料,因保管不慎丢失时,要及时追查,并报告主管部门及时处理。

8、重要档案、机密档案不得借阅,必须借阅的要经分管副总经理同意,必须外借的,由总经理审批。

第六条 二级档案应根据资料的性质和部门需要,每三年移交一次,必须保留的尽量留复印件,其余资料交综合管理部统一保存。

第七条 本制度从二O 一一年十月一日起执行。

档案管理制度

1.0主要内容及适用范围

规定公司办公室各类档案资料的形成与归档、分类、鉴定与保管、借阅、保密、统计、销毁等管理内容。客户档案管理执行《客户档案管理制度》。

2.0档案的管理机构

2.1文书结案后,原稿由公司办公室所辖档案室归档。

2.2各经办部门或个人视实际需要,经有关领导批准后可留存影本。

2.3档案室主要职责:

2.3.1制定或参与制定档案工作的规章制度;

2.3.2对企业其他部门文件材料的归档工作,进行指导和监督;

2.3.3做好企业档案的收集、整理、保管和利用工作;

2.3.4做好永久性档案向有关档案机构的移交工作;

2.3.5提高档案管理的水平和技术,逐步实现档案管理现代化、科学化。

3.0档案的种类

3.1法规性文件。包括上级颁发、需企业执行的,或由企业发行的各种标准、规章制度等。

3.2企业的重大决议。包括由企业股东大会、董事会、监事会、总经理办公会及其相关行政会议等形成的文件和会议材料、会议记录等。

3.3计划性文件。包括企业总体计划或规划、开发计划、项目质量计划、营销计划、财务计划等。

3.4总结性文件。包括企业年度和月度工作总结、下属部门的年度和月度工作总结、单项性工作总结、调查报告等。

3.5批示性文件。包括企业各类计划指标、技术指标、营销指标等。以及企业各类命令、工作指示等。

3.6凭证性文书材料。包括企业各部门上报的、在日常活动中形成的原始记录和凭证,如财产状况、房屋销售、合同书、协议书等的原始记录和文本。

3.7证件性文书资料。包括法人营业执照、土地许可证、开发资质证、施工许可证、规划许可证、预售许可证、企业和产品获得各类荣誉牌匾和证书、达标证书和证明等。

3.8汇报性文书资料。包括企业上报各级主管部门的文件资料和相关统计表,以及公司领导在外部公共场合发言、汇报或发布的各类文书资料。

3.9劳资人力资源资料。包括企业下属各部门的人力资源任命、人力资源调整、人力资源管理、人才引进和培训、员工工资审核记录等相关资料。

3.10声像制品资料。包括企业及下属各部门在其经营活动或政治、文件娱乐活动中,以及在外学习、考察时或外部门提供的,以声像形式记录下来的各种资料,如照片资料、录音资料、录像资料、影片资料等。

3.11题赠性资料。包括上级领导和外协友好部门或个人提供的题词、书画、工艺制品等。

3.12技术性资料。包括各类工程图纸、竣工资料等。

4.0档案管理的基本程序

包括档案的收集、整理、鉴定、保管、销毁、统计、检索、编码、利用,这九道工序是档案工作的整体,它们之间相对独立,但又相互制约。

5.0档案的收集。

就是把分散的`,以及散失到其他部门的各类档案资料,按有关规定,有计划地分别集中到档案室。其收集的主要方式是归档,即把公司活动中产生的有保存价值的各种材料,由办公室及企业下属部门和个人定期协同档案室进行整理、立卷、归档。

5.1立卷归档的范围:凡属本标准第3条所函盖的文件资料,均应立卷归档。

5.2立卷归档的时间

5.2.1凡已办理完毕的具有保存价值的各种文件资料,均应在三日内递交办公室立卷归楼。

5.2.2对于某些专门文件,或驻地分散在外的个别业务部门的文件,为方便日常工作,立卷归档时间可根据实际情况适当延长。

5.3立卷归档的要求

5.3.1各部门兼职档案员在规定的归档时间内,把整理审定完毕的档案资料,递交档案室立卷归档。

5.3.2移交档案要填写移交清单,移交清单一式二份,双方签字后各执一份。

5.3.3归档的文件资料必须完整、真实、准确,请示和批复、印本和底稿、正文和附件必须立在一起

5.3.4立卷时应编制好案卷目录,把文件的作者、标题、日期等项目填写清楚,概括而简洁地拟写好案卷标题,把案卷内容表达出来,装订整齐、牢固,无论何金属物,填写备考表,注明保管期限。

5.3.5填写案卷一律用碳素黑水钢笔或毛笔,禁止用圆珠笔或铅笔,字迹应清楚、准确。

5.3.6立卷应以本部门形成的文件为主,根据文件形成的特点,保持文件间的历史联系,适当照顾文件的保存价值,使案卷能正确反映企业生产活动状况和面貌。

5.3.7立卷应以部门为主,结合其他特征的方法组卷,把有密切联系的文件组合在一起。

5.3.8立卷应把上级文件与本公司文件(除请示、批复外)按保管期限和文件年限分开立卷。

5.3.9立卷归档后,发现需立卷的文件资料,可按立卷原则进行插卷。

5.3.10文件组成案卷后,卷内文件应按照一定规律进行排列,系统地反映问题,做到查找方便。

5.3.11各种实物档案(奖品、奖杯、锦旗、奖章、证书、牌匾、馈赠品等)归档必须有原件,并保持其完好无损。

5.3.12声像档案摄录必须详细记录事由、时间、地点、主要人物、背景、摄录者,归档声像资料必须是原版、原件、清晰、完整。

6.0档案的借阅

6.1档案主要供本企业利用,一般不外借。如情况特殊,外单位人员须持介绍信,并经公司领导批准,可查阅无密级档案。

6.2各部门工作人员可直接查阅属本部门业务工作范围的档案资料。如需查阅非本部门的重要文件和有密级档案,须经公司领导或原形成档案的部门领导批准,方可借阅。

6.3档案的借阅者应负责档案的完整和完全,不得私自影印、复制、翻印,不得擅自拆散、调换、抽取、污损、加标注证,不得转借,如有违纪,酌情处罚。

6.4对珍贵或易损的档案,应制成复制品提供使用。复制可采用复印、照片、重印副本、摘录等方式。复制件应仔细校对,与原稿无误后,注明档案编号,然后提供使用。如有必要,给复制件加盖公章,以示复制不会有误。

6.5必要时,档案室应对所提供档案出具证明,证明材料写好后应仔细校对和审查,加盖档案室印章后才有效。档案室证明材料只能证明某事在档案上有无记载,而不能对某事下结论。档案管理员不可擅自以档案资料作解释或下结论。

6.6档案一般不得借出档案室。如有特殊情况,可以作短期外借,最多为十天,但必须经有关领导批准并办理借阅手续。如延长借阅时间,须办理续借手续。逾期不还者,档案管理员要及时催还。

6.7借阅档案须妥善保管,若有遗失,将根据档案的价值和数量报公司领导批准后,责令其赔偿一切损失。

7.0档案保密要求

7.1档案管理员和借阅利用档案的人员要树立高度的政治责任心,加强保密意识,双方共同做好保密工作。

7.2档案分一般档案和有密级档案两类。档案密级他为绝密、机密、秘密三级。

7.3有密级档案只许在档案室查阅,不许带离本室。有密级档案复制时,需经公司办公室主任或副总以上领导批准。

7.4有密级档案只限归档人使用,其他人员利用需经办公室主任或副总以上领导批准。

7.5对已到保密期限的档案要请相关部门领导和办公室主任鉴定解密,对解密档案作一般档案管理,及时提供利用。

7.6外来参观人员,统一由负责接待人答复问题和办理所需材料。

7.7档案管理员丢失或擅自提供泄露机密,应根据情节轻重,给予纪律处分,直到依法追究刑事责任。

7.8企业在职工作人员调离本企业时,需按档案室要求整理已形成的文件材料,并退还所借档案,档案室审查无误签字后,才能调离。档案管理员调离,应由办公室主任监督办理,档案交接之后,方能调离。

8.0超期档案的销毁

8.1对超过保存期限档案,由档案管理员登记造册,经办公室主任和档案形成部门领导共同鉴定,报分管副总批准后,按规定销毁。

8.2经批准销毁的档案,可单独存放半年,经验证确无保留价值时,再行销毁,以免误毁。

8.3销毁文件必须在指定地点进行,并指派专人监销,严禁将销毁的文件作为它用,或作废纸出售。文件销毁后,监销人应在销毁注册上签字。

9.0档案的保管

档案保管工作应做到四不:不散(不使档案分散),不乱(不使档案互相混乱),不丢(档案不丢失不泄密),不坏(不使档案遭到损坏)。同时,应做好防火、防潮、防晒、防虫、防损、防盗、防尘工作,以提高档案的安全性,对破损档案应及时修补。

档案管理制度

第一条 为了规范公司档案管理工作,保证档案的完整性及保密性,理顺工作程序,明确工作职责,杜绝资料流失,特制定本制度。

第二条 档案管理机构及其职责

1、公司档案工作实行二级管理,一级管理是指公司综合管理部的统筹管理;二级管理是指各部门的档案资料管理工作。

2、综合管理部档案管理员负责公司所有档案资料的统一收集管理,各部门的档案管理员负责本部门档案资料的使用管理。

3、档案管理人员要严格执行公司档案管理规定,认真细致地做好档案保管以及利用工作,充分发挥档案资料的作用。

4、综合管理部档案管理员有责任对二级档案管理工作进行监督和指导,每年对二级档案管理进行一次检查验收。

第三条 归档制度

1、凡是反映公司战略发展、生产经营、企业管理及工程建设等活动,具有查考利用价值的文件资料均属归档范围。

2、凡属归档范围的文件资料,均由公司集中统一管理,任何个人不得擅自留存。

3、归档的文件资料,原则上必须是原件,原件用于报批不能归档或相关部门保留的,综合部保存复印件。

4、凡公司业务活动中收到的文件、函件承办后均要及时归档;以公司名义发出的文件、函件要留底稿及正文备查。

5、业务活动中涉及金融财税方面的资料,由财务部保存原件;属于人事方面的资料,由人力资源部保存原件;属于工程建设方面的,由规划建设部保存原件。以上部门应将涉外事务的复印件报综合管理部备案。

6、由公司对外签订的经济合同,应保留三份原件,综合管理部保存一份,财务部及合同执行(或签订)部门各保存一份。特殊情况只有一份原件时,由综合部保存原件。

7、在归档范围内的其他资料,由经办人整理后连同有关资料移交综合管理部档案室。部门需要使用的可复印或复制,归档范围外的由各部门自行保管。

第四条 档案保管制度

1、公司综合管理部设存放档案的专门库房,各部门应根据保存档案数量,设置存放档案的箱柜,并具备防火、防潮、防虫等安全条件。

2、归档资料要进行登记,编制归档目录。

3、档案管理员要科学地编制分类法,根据分类法,编制分类目录;根据需要编制专题目录,完善检索工具,以便于查找。

4、档案要分类、分卷装订成册,保管要有条理,主次分明,存放科学。

5、库存档案必须图物相符,帐物相符。

6、档案管理人员要熟悉所管理的档案资料,了解利用者的需求,掌握利用规律。

7、根据有关规定及公司实际情况,确定档案保存期限,每年年终据此进行整理、剔除。

8、经确定需销毁的档案,由档案管理员编造销毁清册,经公司领导及有关人员会审批准后销毁。销毁的档案清单由档案员永久保存。

9、严格遵守档案安全保密制度,做好档案流失的防护工作。

10、凡公司工作人员调离岗位前必须做好资料移交工作,方可办理调动手续。

第五条 档案借阅制度

1、档案属于公司机密,未经许可不得外借、外传。外单位人员未经公司领导批准不得借阅。

2、借阅档案资料,须经档案保管部门负责人批准。阅档必须在办公室指定的地方,不得携带外出。需要借出档案的,须经档案保管部门负责人批准。

3、借阅档案,必须履行登记、签收手续。

4、借出档案材料的时间不得超过一周,必要时可以续借。过期由档案管理员催还。需要长期借出的,须经分管副总经理批准。

5、借出档案时,应在借出的档案位置上,放一代替卡,标明卷号、借阅时间、借阅单位或借阅人,以便查阅和催还。

6、借阅档案资料者必须妥善保管档案资料,不得任意转借或复印、不得拆封、损污文件,归还时保证档案材料完整无损,否则,追究当事人责任。

7、借出档案材料,因保管不慎丢失时,要及时追查,并报告主管部门及时处理。

8、重要档案、机密档案不得借阅,必须借阅的要经分管副总经理同意,必须外借的,由总经理审批。

第六条 二级档案应根据资料的性质和部门需要,每三年移交一次,必须保留的尽量留复印件,其余资料交综合管理部统一保存。

第七条 本制度从二O 一一年十月一日起执行。

本文关键词:档案管理制度细则,档案管理制度范本,档案管理制度及流程,档案管理制度汇编,档案管理制度。这就是关于《档案管理制度,档案管理制度及职责(人事档案管理制度)》的所有内容,希望对您能有所帮助!

本文链接:https://bk.89qw.com/a-659674

最近发表
网站分类