手机版

百科生活 投稿

车辆合格证是自己保留还是给车管所,车辆合格证一般买车后多久可以拿(最全汇总丨车管业务办理地点及地址、所需资料有哪些)

百科 2026-02-07 13:28:40 投稿 阅读:2081次

关于【车辆合格证是自己保留还是给车管所】,车辆合格证一般买车后多久可以拿,今天小编给您分享一下,如果对您有所帮助别忘了关注本站哦。

  • 内容导航:
  • 1、车辆合格证是自己保留还是给车管所
  • 2、最全汇总丨车管业务办理地点及地址、所需资料有哪些,立即查看→

1、车辆合格证是自己保留还是给车管所

新车上牌照后,合格证原件放在车管所。车管所主要负责承办机动车注册、变更、转移、抵押、注销登记。车管所进行机动车驾驶证申请、补领、换领、审验及受理机动车和驾驶员相关的其他业务。

1、车管所办理机动车登记、驾驶员考试、发证业务时,应当使用业务流程记录单(以下统称《流程记录单》),记录机动车登记和驾驶员考试、发证的办理情况。各岗办理业务完毕,应当在《流程记录单》上签字。监督岗或业务领导岗在处理各岗位反映的问题时,应当在《流程记录单》上签注明确的处理意见。《流程记录单》存入车辆和驾驶员档案。

2、建立岗位台帐。机动车检验岗、登记受理岗应当每日记录本岗位办理的每辆车的车主、车型、受理日期、办结日期等内容,并记录车辆不符合规定的事项和处理情况。档案管理岗、牌证管理岗除记录上述内容外,还应当记录每辆车的号牌号码。、

2、最全汇总丨车管业务办理地点及地址、所需资料有哪些,立即查看→

各项车管业务在哪里办理

都需要准备什么资料呢

今天

小编在这里给大家汇总整理出来了

请查收

车辆合格证是自己保留还是给车管所,车辆合格证一般买车后多久可以拿(最全汇总丨车管业务办理地点及地址、所需资料有哪些)


01


核发机动车临时号牌

受理地点:

车管所总所(郭杜)、各分所、各大队社区服务站、西咸车管所。

*超长超限临牌、试验车型临牌在总所办理

申请资料:

1.机动车所有人身份证明(原件);

2.机动车交强险(交公安机关联)(原件);

3.机动车来历证明(发票)(原件);

4.车辆合格证或进口凭证原件(原件);

5.*办理“试验”临时号牌还应当提交书面申请和机动车安全技术检验合格证明。

代理人申请机动车业务时,还应当提交代理人的身份证明、机动车所有人的书面委托或机动车所有人在交管12123APP的委托。机动车所有人或者代理人申请机动车业务,应当如实向车辆管理所提交规定的材料和反映真实情况,并对其申请材料实质内容的真实性负责。

02


机动车注销登记

受理地点:

车管所总所(郭杜)。

申请资料:

1、机动车所有人身份证明(原件);

2、机动车登记证书(原件);

3、机动车行驶证(原件);

4、属于报废的,收存《报废机动车回收证明》副本原件,其中属于本规范第三十二条规定的监销车辆的,还应当收存机动车查验记录表;

5、因自然灾害、失火、交通事故等造成机动车灭失的,必须机动车所有人到窗口申请;

6、属于因机动车质量问题退车的,收存机动车制造厂或者经销商出具的退车证明原件;

7、属于因故不在我国境内使用的,收存出境证明复印件,其中出境证明为海关出具的《中华人民共和国海关监管车辆进(出)境领(销)牌照通知书》的,收存原件;

8、属于机动车登记被撤销的,收存《公安交通管理撤销决定书》原件;

9、属于被依法收缴并强制报废的,收存被依法收缴的法律文书复印件和《报废机动车回收证明》副本原件。

10、注销异地报废车辆领取注销证明,需提交机动车所有人身份证明或《报废机动车回收证明》

代理人申请机动车业务时,还应当提交代理人的身份证明、机动车所有人的书面委托或机动车所有人在交管12123APP的委托。机动车所有人或者代理人申请机动车业务,应当如实向车辆管理所提交规定的材料和反映真实情况,并对其申请材料实质内容的真实性负责。

03


机动车变更登记(共同所有人夫妻间变更)

受理地点:

车管所总所(郭杜)、各分所(使用原号总所办理)。

*如交警六合一系统平台中无车辆照片,小型车辆需到各分所办理,货车、大中型客车、危化品运输车、校车须在驻汽车检测线服务站重新照相后办理。(宇恒达机动车检测站、城东机动车检测站、普瑞达机动车检测站、恒正机动车检测站)

申请资料:

1、证明夫妻关系的《居民户口簿》或双方《结婚证》(原件);

2、夫妻双方身份证(原件);

3、机动车登记证书;

4、机动车行驶证;

申请更换号牌的,须交回原车牌;

使用原号牌号码,婚姻关系须存续期满一年须提供《结婚证》;

夫妻双方在场签字确认;《结婚证》须是夫妻双方两人的;

新车主为外地户口的还需提供《居住证》;

机动车交通安全违法行为和交通事故处理完毕。

04


机动车变更登记(所有人姓名、联系方式、身份证明、地址等)





受理地点:

车管所总所(郭杜)、各分所、各社区服务站。(身份证号、姓名变更在总所)

*如交警六合一系统平台中无车辆照片,小型车辆需到各分所办理,货车、大中型客车、危化品运输车、校车须在驻汽车检测线服务站重新照相后办理。(宇恒达机动车检测站、城东机动车检测站、普瑞达机动车检测站、恒正机动车检测站)

申请资料:

1、机动车所有人身份证明(原件);

2、机动车登记证书;

3、机动车行驶证

4、相关变更证明;

代理人申请机动车业务时,还应当提交代理人的身份证明、机动车所有人的书面委托或机动车所有人在交管12123APP的委托。机动车所有人或者代理人申请机动车业务,应当如实向车辆管理所提交规定的材料和反映真实情况,并对其申请材料实质内容的真实性负责。

05


补换领机动车行驶证

受理地点:

车管所总所(郭杜)、各分所、各大队社区服务站。

*如交警六合一系统平台中无车辆照片,小型车辆需到各分所办理,货车、大中型客车、危化品运输车、校车须在驻汽车检测线服务站重新照相后办理。(宇恒达机动车检测站、城东机动车检测站、普瑞达机动车检测站、恒正机动车检测站)

申请资料:

1、机动车所有人身份证明(原件);

2、行驶证原件(换领);

代理人申请机动车业务时,还应当提交代理人的身份证明、机动车所有人的书面委托或机动车所有人在交管12123APP的委托。机动车所有人或者代理人申请机动车业务,应当如实向车辆管理所提交规定的材料和反映真实情况,并对其申请材料实质内容的真实性负责。

06


补换领机动车号牌

受理地点:

车管所总所(郭杜)、各分所。

申请资料:

1、机动车所有人身份证明(原件);

2、换领机动车号牌需交回残缺、损坏的号牌;

代理人申请机动车业务时,还应当提交代理人的身份证明、机动车所有人的书面委托或机动车所有人在交管12123APP的委托。机动车所有人或者代理人申请机动车业务,应当如实向车辆管理所提交规定的材料和反映真实情况,并对其申请材料实质内容的真实性负责。

机动车号牌损毁补办要交回旧号牌

07


核发机动车六年内免检标志

受理地点:

车管所总所(郭杜)、各分所、各大队社区服务站。

申请资料:

1、机动车行驶证(原件)或机动车所有人身份证明(原件);

2、未实现联网的,需要提交机动车交强险(原件)(交公安机关联)、车船使用税(原件);

代理人申请机动车业务时,应当提交代理人的身份证明。机动车所有人或者代理人申请机动车业务,应当如实向车辆管理所提交规定的材料和反映真实情况,并对其申请材料实质内容的真实性负责。

机动车交通违法和交通事故处理完毕。

08


机动车被盗抢锁定

受理地点:

车管所总所(郭杜)、各分所。

申请资料:

1、机动车所有人身份证明(原件);

2、刑侦部门提供的机动车被盗抢证明(注明车牌号码)(原件),并且机动车盗抢网有该车信息;

代理人申请机动车业务时,还应当提交代理人的身份证明、机动车所有人的书面委托或机动车所有人在交管12123APP的委托。机动车所有人或者代理人申请机动车业务,应当如实向车辆管理所提交规定的材料和反映真实情况,并对其申请材料实质内容的真实性负责。

09


机动车被套牌换号

受理地点:

车管所总所(郭杜)。

申请资料:

申请人应当提交下列材料:

1、机动车所有人身份证明(原件);

2、交警大队出具的机动车被套牌证明(机动车违法状态需为正常方可办理套牌换号业务)(原件);

3、机动车行驶证(原件);

4、机动车登记证书(原件);

5、机动车号牌;

6、交警大队出具的机动车被套牌证明。

代理人申请机动车业务时,应当提交代理人的身份证明、机动车所有人的书面委托或机动车所有人在交管12123APP的委托。机动车所有人或者代理人申请机动车业务,应当如实向车辆管理所提交规定的材料和反映真实情况,并对其申请材料实质内容的真实性负责。

10


机动车被套牌后恢复

受理地点:

车管所总所(郭杜)。

申请资料:

1、机动车所有人身份证明(原件);

2、交警大队出具的机动车被套牌证明(机动车违法状态须为正常方可办理套牌换号业务)(原件);

3、机动车行驶证;

4、机动车登记证书;

5、在用机动车号牌。

代理人申请机动车业务时,应当提交代理人的身份证明和机动车所有人的书面委托或机动车所有人在交管12123APP委托。机动车所有人或者代理人申请机动车业务,应当如实向车辆管理所提交规定的材料和反映真实情况,并对其申请材料实质内容的真实性负责。

11


同一车主名下在用车辆号牌互换

受理地点:

车管所总所(郭杜)、各分所。

*如交警六合一系统平台中无车辆照片,小型车辆需到各分所办理,货车、大中型客车、危化品运输车、校车须在驻汽车检测线服务站重新照相后办理。(宇恒达机动车检测站、城东机动车检测站、普瑞达机动车检测站、恒正机动车检测站)

申请资料:

机动车所有人身份证明原件;

互换号牌机动车的行驶证原件、登记证书原件、号牌;

确认涉及车辆的道路交通安全违法行为和交通事故处理完毕。

备注:对同一机动车所有人名下,同一登记地,同一号牌种类的两辆非营运机动车,可以申请互换机动车号牌号码(对已办理号牌互换的号牌号码,机动车所有人申请再次互换或者申请保留原车号牌号码的,自办理业务1年后,方可提出申请。)

代理人申请机动车业务时,还应当提交代理人的身份证明、机动车所有人的书面委托或机动车所有人在交管12123APP的委托。机动车所有人或者代理人申请机动车业务,应当如实向车辆管理所提交规定的材料和反映真实情况,并对其申请材料实质内容的真实性负责。

车辆合格证是自己保留还是给车管所,车辆合格证一般买车后多久可以拿(最全汇总丨车管业务办理地点及地址、所需资料有哪些)

*身份证明是指:

1、居民的身份证明,是居民身份证《居民身份证》或者《临时居民身份证》;

2、现役军人(含武警)的身份证明,是《居民身份证》或者《临时居民身份证》,在未办理《居民身份证》前,是军队有关部门核发的《军官证》、《文职干部证》、《士兵证》、《离休证》、《退休证》等有效军人身份证件,以及其所在的团级以上单位出具的本人住所证明;

3、香港、澳门特别行政区居民的身份证明,是其入境时所持有的《港澳居民来往内地通行证》或者外交部核发的《中华人民共和国旅行证》,香港、澳门特别行政区《居民身份证》和公安机关核发的住宿登记证明;

4、台湾地区居民的身份证明,是其所持有的公安机关核发的五年有效的《台湾居民来往大陆通行证》或者外交部核发的《中华人民共和国旅行证》和公安机关核发的住宿登记证明;

5、定居国外的中国公民的身份证明,是中华人民共和国护照和公安机关出具的住宿登记证明;

6、外国人的身份证明,是其入境时所持有的护照或者其他旅行证件、居(停)留期为三个月以上的有效签证或者停留、居留证件,以及公安机关核发的住宿登记证明;

车辆合格证是自己保留还是给车管所,车辆合格证一般买车后多久可以拿(最全汇总丨车管业务办理地点及地址、所需资料有哪些)

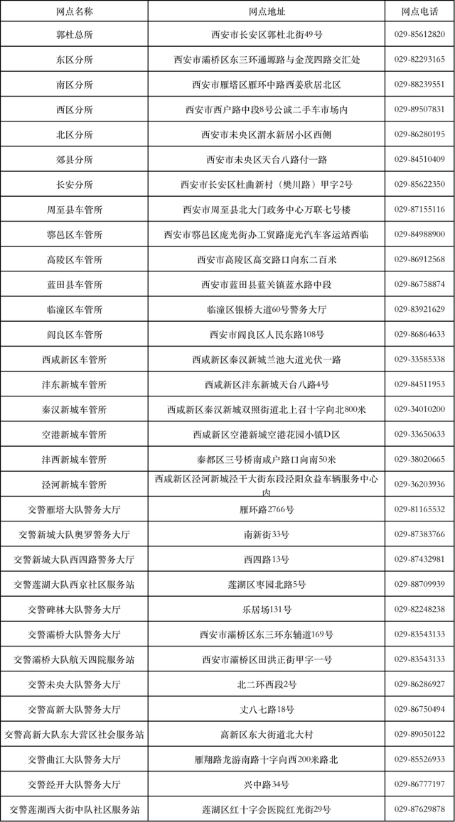
受理地点详细地址及咨询电话

车辆合格证是自己保留还是给车管所,车辆合格证一般买车后多久可以拿(最全汇总丨车管业务办理地点及地址、所需资料有哪些)


西安交警为您原创呈现转载请注明出处


审 核:相里珑南 责编:王乐乐 编辑:史孟男




车辆合格证是自己保留还是给车管所,车辆合格证一般买车后多久可以拿(最全汇总丨车管业务办理地点及地址、所需资料有哪些)

点分享

本文关键词:车辆合格证图片,机动车驾驶证过期多久不能换证,车辆合格证是啥,车辆合格证一般买车后多久可以拿,汽车换行驶证需要什么资料。这就是关于《车辆合格证是自己保留还是给车管所,车辆合格证一般买车后多久可以拿(最全汇总丨车管业务办理地点及地址、所需资料有哪些)》的所有内容,希望对您能有所帮助!

本文链接:https://bk.89qw.com/a-660039

最近发表
网站分类