手机版

百科生活 投稿

c4d全称是什么,c4d 是什么(做出这种牛逼轰轰的视频特效)

百科 2026-02-15 17:13:44 投稿 阅读:4049次

关于【c4d全称是什么】,c4d 是什么,今天小编给您分享一下,如果对您有所帮助别忘了关注本站哦。

  • 内容导航:
  • 1、c4d全称是什么
  • 2、你也可以跟差评自学C4D,做出这种牛逼轰轰的视频特效

1、c4d全称是什么

C4D全称是CINEMA 4D,CINEMA 4D字面意思是4D电影,研发公司为德国Maxon Computer,特点为极高的运算速度和强大的渲染插件,使用在电影《毁灭战士》《阿凡达》中,获得贸易展中最佳产品的称号,前身为FastRay。Cinema 4D的前身是1989年发表的软件FastRay最初只发表在Amiga上,Amiga是一种早期的个人电脑系统,当时还没有图形界面。两年后,在1991年FastRay更新到了1.0但是,这个软件当时还并没有涉及到三维领域。1993年FastRay更名为CINEMA 4D1.0,仍然在Amiga上发布。

2、你也可以跟差评自学C4D,做出这种牛逼轰轰的视频特效

每天下班回家,精神上的疲倦袭来,仅剩的 San 值所剩无几,小辣椒只想掏出手机,一头栽进床里,刷些有的没的。

即使没什么特别想看的,也会拼命的在各个 App 之间无脑却换,等回过神来,已经过了半个小时一个小时了。

c4d全称是什么,c4d 是什么(做出这种牛逼轰轰的视频特效)

这样的一种间歇性逃离早已成为了当代年轻人面对疲累和压力的良药,不论是抖音上通过算法喂给到嘴边重复了不知道多少遍的电视剧选段,还是 B 站鬼畜区意义不明的律动节奏,但凡点开了,就能解脱。

循环往复,倒也有意无意形成了一种思维断片的快感,就像吃薯片,知道会胖却让人欲罢不能。

而其中有一类视频,更是这之中的精品,它没有太多的花里胡哨,重复的机械动作给人带来极大的舒适感。

就是这种。

c4d全称是什么,c4d 是什么(做出这种牛逼轰轰的视频特效)

你说不清楚它到底是什么东西,看起来也不像是现实生活中存在的。小辣椒往它的流水线上盯一会,就会觉得自己的大脑飘飘然,不一会儿就昏昏欲睡了。

c4d全称是什么,c4d 是什么(做出这种牛逼轰轰的视频特效)

这种整个人被吸进去的感觉很难形容,非常上头。

c4d全称是什么,c4d 是什么(做出这种牛逼轰轰的视频特效)

其实简单重复的图像本身就有一定的催眠能力,关键还是在于这些视频中似真非真的物体,感觉不像是用实景搭出来的,小辣椒挺好奇这些视频的制作过程。

在询问了差评的油头设计师之后,小辣椒得出了一个惊人的回答:“ 就这?没什么难做的,C4D 嘛。。。”

“那你会做吗?”

“当然不会,谁没事做它呀。。。”

在经过了毫无营养的对话之后,小辣椒本着学习的精神,上 B 站找起了 C4D 的教学视频,探究他们到底是这么做出来的。

结果是一脸懵逼的进去,一脸懵逼的出来。

C4D 的全名叫 CINEMA 4D,顾名思义它本质上是一款给电影做特效的渲染软件。

c4d全称是什么,c4d 是什么(做出这种牛逼轰轰的视频特效)

像我们熟知的电影《 阿凡达 》,经典 3A 游戏《 DOOM 》的特效都是用他做出来的。

c4d全称是什么,c4d 是什么(做出这种牛逼轰轰的视频特效)

原理上有点像是小时候幼儿园玩的橡皮泥,捏完之后再附上材质,打个光渲染一下就大功告成了。

当然,想要随心所欲捏成想要的形状,还必须熟练运用密密麻麻的菜单栏工具才行,光熟悉功能估计就劝退了不少有志之士,小辣椒一定是名列前茅的那个。

c4d全称是什么,c4d 是什么(做出这种牛逼轰轰的视频特效)

简单来说( 一点也不简单 ),用 C4D 搭建一个场景首先需要建立基本的几何体块,摆放好位置之后就可以用各种工具来捏形态了。

c4d全称是什么,c4d 是什么(做出这种牛逼轰轰的视频特效)

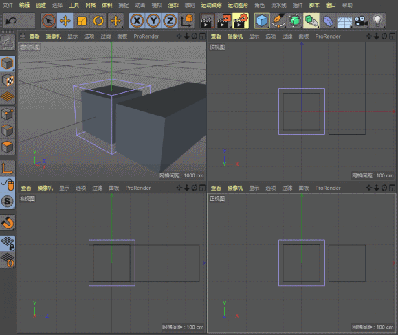
程序的界面分为透视图、顶视图、右视图、左视图四个镜头机位,可以在任意一个镜头中控制物体的方位,全程无死角。

能够很清楚的判断出两个物体之间的位置关系。

c4d全称是什么,c4d 是什么(做出这种牛逼轰轰的视频特效)

比方做这样一个引起舒适的切割效果,看起来很高大上,金光闪闪的,但从头到尾的制作过程可能并没有想象的那么复杂,简简单单几步就能做出很棒的效果。

c4d全称是什么,c4d 是什么(做出这种牛逼轰轰的视频特效)

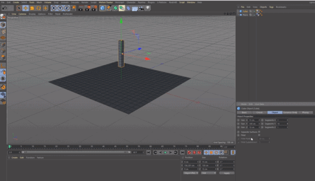
首先是点击图形,生成一条长度适中的棒状物,再赋予一个柔体标签,做一个漂亮的自由落体。

稳稳落地。

c4d全称是什么,c4d 是什么(做出这种牛逼轰轰的视频特效)

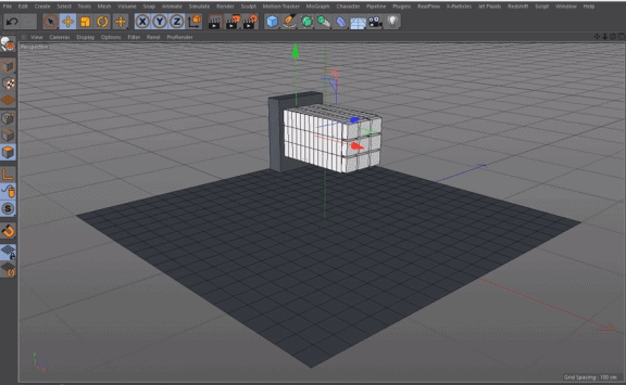
如果想要更优雅一点,就要看你分割的刀法怎么样了,分成 6 块之后,稍稍有了柔体的 feel。

c4d全称是什么,c4d 是什么(做出这种牛逼轰轰的视频特效)

分割到 10 个之后,触感更 Q 弹。

c4d全称是什么,c4d 是什么(做出这种牛逼轰轰的视频特效)

当分到了 20 个之后,就有那种散落的效果了,相当魔性。

c4d全称是什么,c4d 是什么(做出这种牛逼轰轰的视频特效)

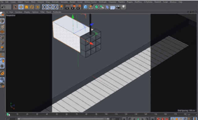
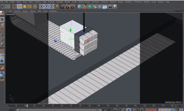
把软化好的条装物横过来,复制几组、框出边界,设置好坐标以及碰撞体标签,就基本出来了一个雏形。。。

c4d全称是什么,c4d 是什么(做出这种牛逼轰轰的视频特效)

不知道为什么看上去有点像是在呕吐。

c4d全称是什么,c4d 是什么(做出这种牛逼轰轰的视频特效)

接着铺设好底下的传送带,先看看一条掉下来的效果,Emmm,感觉从上面出来变成了下面出来。。。

c4d全称是什么,c4d 是什么(做出这种牛逼轰轰的视频特效)

把棒状物的条数拉满,效果拔群。

c4d全称是什么,c4d 是什么(做出这种牛逼轰轰的视频特效)

最后加上半部分的传送带,物理工程模型就基本上完成了。

c4d全称是什么,c4d 是什么(做出这种牛逼轰轰的视频特效)

接下来就是要附上不灵不灵的材质进行渲染,在这个阶段,C4D 会有一个实时渲染的窗口,制作者会根据实时渲染的效果来调整参数,这个阶段很大程度上取决于电脑的性能。

c4d全称是什么,c4d 是什么(做出这种牛逼轰轰的视频特效)

由于条状物是软的,所以当附上一些硬派的金属质感的时候,让人舒适的反差就产生了。

c4d全称是什么,c4d 是什么(做出这种牛逼轰轰的视频特效)

再加传送带上条状物的哑光反射,确定光源的照射方向,让整体效果更为逼真。

c4d全称是什么,c4d 是什么(做出这种牛逼轰轰的视频特效)

最后成品就是呈现出来就是下面这样,实时渲染的画质略渣。

c4d全称是什么,c4d 是什么(做出这种牛逼轰轰的视频特效)

是不是很有意思?

油管上还有一个叫 C4D4U 的频道,专门用 C4D 制作了一个软化俄罗斯方块的视频,在我们日常印象中长的霸气硬朗的毛子方块,不曾想也能展现出斯拉夫民族柔情似水的一面。

软趴趴毛茸茸的大方块,看着超解压。。。

c4d全称是什么,c4d 是什么(做出这种牛逼轰轰的视频特效)

其实这也是通过 C4D 来操作的,先在平滑的俄罗斯方块上面画上毛发,调整参数。

c4d全称是什么,c4d 是什么(做出这种牛逼轰轰的视频特效)

由于地心引力是竖直向下的,所以设置的毛发也统统往下垂了,样子相当鬼畜。

c4d全称是什么,c4d 是什么(做出这种牛逼轰轰的视频特效)

最后再上个颜色、调整好动力学,一块果冻状毛茸茸的毛妹方块就诞生了!

c4d全称是什么,c4d 是什么(做出这种牛逼轰轰的视频特效)

熟练了,真的捏个 “ 毛妹 ” 也是没问题哦!

c4d全称是什么,c4d 是什么(做出这种牛逼轰轰的视频特效)

现在了解了 “ 令人舒适的 ” 视频是怎么做出来的,差友们还觉得舒适吗?

至少小辣椒觉得,这些个拿 C4D 制作的过程,和最终作品一样,催眠效果一级棒!

本文关键词:C4D全称,c4d全称叫什么,为什么叫c4d,C4d是什么,c4d属于。这就是关于《c4d全称是什么,c4d 是什么(做出这种牛逼轰轰的视频特效)》的所有内容,希望对您能有所帮助!

本文链接:https://bk.89qw.com/a-669661

最近发表
网站分类