手机版

百科生活 投稿

加密文件不知道密码怎么解密,文档被加密(关于加密解密有哪些你需要知道的知识)

百科 2026-02-04 00:03:21 投稿 阅读:5322次

关于【加密文件不知道密码怎么解密】,文档被加密,今天小编给您分享一下,如果对您有所帮助别忘了关注本站哦。

  • 内容导航:
  • 1、加密文件不知道密码怎么解密:文档被加密,忘记密码怎么办
  • 2、关于加密解密有哪些你需要知道的知识?一篇文章告诉你

1、加密文件不知道密码怎么解密:文档被加密,忘记密码怎么办

今天小编要和大家分享的是文档被加密忘记密码怎么办,希望能够帮助到大家。

操作方法

在我们的电脑桌面上找到腾讯电脑管家,并点击它,如下图所示。

然后点击屏幕右下方的工具箱,如下图所示。

接着点击左侧的文档,如下图所示。

然后点击文件解密,如下图所示。

接着点击选择目录,如下图所示。

然后选择文件所在的位置并点击确定,如下图所示。

最后等待解密完成就可以了。

2、关于加密解密有哪些你需要知道的知识?一篇文章告诉你

计算机系统在传输敏感或个人数据时必须承诺或至少保证隐私和机密性。一个简单的系统,除非配备适当的技术,否则无法阻止对网络犯罪分子的任何未经授权的访问。在这个计算机时代,数据篡改无需介绍,因为它并非闻所未闻。因此,如果您想防止或完全阻止事故,最好的方法之一是更改数据或通过加密软件进行数据加密,它可以防止未经授权的访问,从未保护您的数据。

代码加壳_代码加密_软件代码加密解密工具合集-慧都网

用来改变数据的技术被称为 密码学,这个过程发生在两个阶段——信息的加密和解密。因此,如果您想了解加密与解密的全部内容,请继续阅读:

在区分 加密和解密之前,最好分别理解这些术语以了解每种技术的工作原理。让我们首先尝试理解加密在密码学中的含义:

加密文件不知道密码怎么解密,文档被加密(关于加密解密有哪些你需要知道的知识)

一、加密是什么意思?

加密是将原始信息或数据转换为不可读形式的过程。由于使用了加密算法,新形式的信息与初始信息完全不同,因此可以防止黑客读取数据。通常在关键算法的帮助下完成,数据被加密以使其完全免受任何窃取或错误处理。通常,大牌会加密他们的数据,因此他们的业务对同时代的人来说是隐藏的。

在进行数据传输过程中,要求安全的数据称为明文。相反,作为使用特定密钥的加密算法的结果形成的数据称为密文。后者在通过传输介质时没有被屏蔽。在整个过程中,加密算法帮助输入加密密钥和明文,并得出密文。

在传统(对称)加密技术中,加密和解密密钥保持不变并被隐藏。通常,传统的加密方法大致分为两部分——字符级加密和位级加密。

(1)字符级加密

加密过程发生在字符级别。对于字符级加密,替换和转置是两种最常见的策略。

(2)位级加密

该方法包括将文本、图形、音频、视频等数据首先划分为比特块,然后通过排列、旋转、排他、编码/解码等不同方法进行修改。

二、解密是什么意思?

将加密或编码的消息或数据转换为计算机或人类可以理解的可读形式的过程称为解密。它是通过解密消息或应用密钥来解码原始信息来实现的。

在这种方法中,称为解密算法的数学过程用于生成原始消息文本或信息,作为任何密文和解密密钥的结果。简单来说,可以将解密定义为加密算法的逆过程。

根据所使用的密码系统类型,加密和解密的密钥可以相似也可以不同。

可以手动、自动或使用最好的解密软件、唯一密钥、密码或代码来完成解密。它们有助于将不可读或难以理解的数据转换为用户可以阅读和解释的原始用户数据、文本文件、图像、电子邮件和目录。解密可以用这个简单的例子来解释:

假设 2 x = y;这样就完成了功能键的建立,用户就可以映射出x和y的所有可能值了。这就是解密过程中发生的事情。我们使用的示例可以在“蛮力”方法的帮助下轻松解决。

让我们再举一个例子来理解这个过程:

当供应商从他们的客户那里收到一封包含他们对特定项目的所有要求的电子邮件时,现在,当供应商打开电子邮件时,所有详细信息都是纯文本的。但是,他们的系统会在收到电子邮件(以密文形式)后解密数据。在互联网上旅行时,密文不可读,从而保护了双方的机密信息。

因此,现在您对加密和解密的作用以及加密与解密的整个主题的全部内容有所了解。接下来,您必须知道为什么这两种技术构成了计算机系统的组成部分。

三、为什么我们需要加密和解密?

虽然加密和解密(密码系统)不能完全保证您的安全,但请放心,您仍然可以使用这些技术来保护您的隐私和身份。通过精心规划和实施的加密系统,您可以有效地保护您的数据。

该系统在自动化或设置为默认值时效果最佳,不应仅限于作为用户在认为值得保护时打开的功能。

如果您仍然不确定它们如何帮助保护您的数据,我们为您提供保障!下面,我们列出了该技术的四大应用场景:

(1)验证或数字签名

身份验证,或证明和验证信息的方法,需要对机密信息进行加密和解密。特定的数字签名是基于文档和签名者的密钥完成的,因此,它需要加密和解密以保持安全性。

(2)时间戳

时间戳是在加密和解密的帮助下完成的。该过程有助于确认电子文档或通信已及时交付。

(3)电子货币

对于电子货币,所有交易都是通过在两个相关方之间转移资金以电子方式进行的。所有这些交易都在密码系统的帮助下进行加密和解密,以便保护敏感的用户数据。

(4)邮件中的加解密

通常,电子邮件是加密的,因此特定电子邮件对话之外的任何人都无法访问电子邮件的内容。只有拥有私钥的接收者才能解密和访问消息的信息。

上面提到的所有这些活动每天都在发生,充分说明了高效密码系统的重要性。

虽然这两个过程的工作听起来很相似,但事实并非如此。现在,我们将最终向您介绍加密与解密 以及两者如何做相同的事情(保护机密数据)但又完全不同。

四、加密与解密

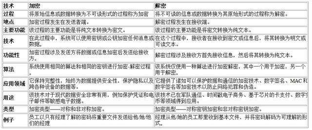
如果您想了解解密和加密之间的异同,有许多参数。我们列出了两种技术不同的前三个参数:

(1)流程

通常,当用户发送数据时,机器会自动加密(通过使用密钥)所有数据。收到后,机器再次使用相同的密钥算法自动将数据转换为其初始形式。然而,解密有时需要额外的步骤,例如确认将数据从不可读的数字形式转换回来。

(2)位置

转换位置发生在用户发送或接收数据的地方。加密发生在发送信息的机器上,而解密发生在接收者的位置。在发送方和接收方之间的传输过程中,加密数据在网络上保持不可读。

(3)算法

当系统加密数据时,它使用带有密钥的算法来创建无法破解的算法。这些系统使用类似的算法和密钥来加密和解密。但是,在解密时,它使用仅特定于解码文本的密钥或反向应用算法。

你有它!虽然我们已经介绍了两者之间的一些主要区别,但还有一种更好的方法来总结!我们制作了一个表格,帮助您了解如何根据多个参数 来区分加密和解密。

加密文件不知道密码怎么解密,文档被加密(关于加密解密有哪些你需要知道的知识)

五、常见的几大代码混淆工具

WinLicense是一个强劲的保护系统, 专为了那些想保护自己的程式不被先进的反向工程和黑客软件破解的软件开发者而开发的。开发者不需要更改任何的原代码,不需要程式编制的经验就可使用WinLicense。

VMProtect是新一代的软件保护系统,将保护后的代码放到虚拟机中运行,这将使分析反编译后的代码和破解变得极为困难。使用 MAP 文件或内建的反编译引擎,您可以快速选择需要保护的代码。

.NET Reactor是用于为.NET Framework编写的软件的功能强大的代码保护和软件许可系统,并且支持生成.NET程序集的所有语言。

.NET Reactor支持所有的dotnet实现,包括.NET Framework、.NET 5.0、.NET Core和ASP.NET Core。通过这种方式,Xamarin、Unity和Blazor组件得到了全面的保护支持。

Allatori Java obfuscator是第二代Java代码混淆器,为您的知识产权提供全方位的保护。大部分第二代混淆器都具有保护功能。Allatori除了保护功能之外,还附加了一系列的功能,几乎可以抵御一切的代码攻击。同时,Allatori可以让您的程序体积更小,速度更快,效果简直让人难以置信。

dotNet Protector是一个功能强大的.NET代码保护系统,它可以防止程序集被反编译。dotNet Protector使用的是一个新的主体混淆技术保护应用程序和组件。程序集不再需要合并到一个win32可执行文件中,但是会保留其.net特性。dotNet Protector 采用一个命名混淆器结合一个主体混淆器来保护您的代码。

Themida是一个强劲的保护系统, 专为了那些想保护自己的程式不被先进的逆向工程和黑客软件破解的软件开发者而开发的。开发者不需要更改任何的原代码,和不需要程式编制的经验使用WinLicense。

Themida使用SecureEngine?的保护技术。它能够以最高的优先等级运行,这些保护技巧是从来都没在电脑防御技术领域出现过,使它

Code Virtualizer 是一个强大的代码搅乱系统。它可以帮助软件开发者保护他们软件内重要和敏感的代码区,防止他人使用逆向工程,而且它只消耗最小的系统资源。

总结:

解密和加密 过程都属于密码学系统,该系统是密码学和密码分析的组合。虽然密码学包括通过应用编码消息以使其不可读来确保安全性的方法,但密码分析意味着解码消息,其中不可读的形式被转换回其原始形式。这两种技术共同保护数据免受网络犯罪分子或任何潜在威胁的侵害。

本文关键词:文档被加密了怎么解开,文档被加密如何打开,文档被加密了怎么编辑,文档被加密了怎么输入密码,文档被加密不能被编辑。这就是关于《加密文件不知道密码怎么解密,文档被加密(关于加密解密有哪些你需要知道的知识)》的所有内容,希望对您能有所帮助!

本文链接:https://bk.89qw.com/a-694805

最近发表
网站分类