手机版

百科生活 投稿

vivo手机怎么样截图,vivo手机怎么截图图片(切入乘用车涂料成长可期)

百科 2026-02-07 22:03:40 投稿 阅读:1483次

关于【vivo手机怎么样截图】,vivo手机怎么截图图片,今天小编给您分享一下,如果对您有所帮助别忘了关注本站哦。

  • 内容导航:
  • 1、vivo手机怎么样截图:vivo手机怎么截图图片
  • 2、3C涂料引领者,松井股份:切入乘用车涂料成长可期

1、vivo手机怎么样截图:vivo手机怎么截图图片

VIVO手机截图有很多种方法,下面就介绍一下VIVO手机里套索截图的方法。

操作方法

先在手机上打开需要截图的页面。

打开手机下面的菜单栏,找到超级截屏四个字,点击它。

出来四个选项,我们点击趣味截屏选项。

在出来的选项中,选择套索截屏,点击它。

此时,屏幕上出现一句话,画出截屏区域开始套索截屏。

用手指在屏幕上画出想要截屏的区域,随着手的滑动,手指划过的区域被点亮了,然后点击右下角的保存按钮。

此时,屏幕上方有消息提示,已捕获屏幕截图,图就被保存在手机里了。

2、3C涂料引领者,松井股份:切入乘用车涂料成长可期

(报告出品方/分析师:国金证券 陈屹 王明辉 杨翼荥)

1 国内领先的新型涂层材料生产商

1.1 深耕涂层材料行业,聚焦消费电子和乘用汽车领域

公司是新型功能涂层材料领先企业,主要产品包括涂料、油墨和胶黏剂。公司围绕涂料/油墨/胶黏剂等构建多品类、一体化产品体系,满足客户基于不同基材、固化方式、涂层性能、环保标准的涂层产品需求,实现定制化生产。

vivo手机怎么样截图,vivo手机怎么截图图片(切入乘用车涂料成长可期)

涂料由于其基材适应性广、多涂层结构等因素,涂料的总涂覆面积相对较大,相比于其他两类涂层材料应用更广,2021年公司涂料产品贡献公司95%收入;油墨产品随着5G技术逐渐普及,玻璃基材应用提升,油墨用量有望逐步增加,目前占公司收入比例4%,仍然较小;在高端消费品小体积、轻量化趋势下,胶黏剂在集成电路、智能终端、乘用汽车等领域已经逐渐实现大规模的应用。

vivo手机怎么样截图,vivo手机怎么截图图片(切入乘用车涂料成长可期)

公司产品主要应用于高端消费类电子和乘用汽车两大类领域。在高端消费类电子领域,公司产品主要用于手机及相关配件、笔记本电脑及相关配件、可穿戴设备、智能家电等四类细分领域。按照应用领域看,2021年手机及相关配件贡献57%营收居于首位,其次笔电及相关配件贡献20%营收。

在乘用汽车领域,产品主要用于汽车内外饰件两类细分领域,2021年乘用车领域收入占比4%,仍然较低,随着公司在乘用车领域客户和市场不断突破,未来有望成为新的利润增长点。

vivo手机怎么样截图,vivo手机怎么截图图片(切入乘用车涂料成长可期)

vivo手机怎么样截图,vivo手机怎么截图图片(切入乘用车涂料成长可期)

管理层拥有丰富涂料行业经验,具备国际视野。

公司董事长凌云剑在中国大陆最早从事UV涂料研发的公司湖南亚大有近10年工作经历,历任技术员、销售经理、副总经理,董事伍松也曾任湖南亚大技术经理。研发中心总监符饶生曾在飞利浦电子和摩托罗拉电子担任高级工程师,在涂料行业国际巨头PPG、阿克苏诺贝尔等担任过技术经理。

公司董事、湖南松井研究院副院长杨波是美国纽约伦赛勒理工学院有机高分子化学专业博士研究生、美国宾夕法尼亚大学 MBA,曾在UV固化领域全球领先的美国沙多玛担任大中华区总经理、亚太区商务总监。

1.2 短期冲击不改业绩长期向好,盈利能力保持稳定

华为芯片事件短期冲击业绩,2021年重回正增长。

公司2016-2021年收入由1.57亿增长至5.08亿元,5年GAGR26%,主要受益于终端客户的不断拓展和深入合作。

2019 年营收4.5亿,同比增长 73.49%,系公司对终端品牌华为和苹果的销售大幅增加,苹果当期智能支付卡产品放量并且终端新增水性 UV 涂料手机保护套项目。

2020年营收4.35亿略有下滑,主要是大客户华为芯片受限和苹果新品发布推迟导致全年主要产品手机及相关配件涂料营业收入同比有所下降。

2021年营收5.08亿,同比增加16.9%,主要是公司对苹果、小米、荣耀、VIVO、OPPO等终端客户的销量增长有效对冲了华为事件的不利影响。

vivo手机怎么样截图,vivo手机怎么截图图片(切入乘用车涂料成长可期)

盈利能力稳定,期间费用整体呈下降趋势。

公司毛利率维持在50%左右,近两年受原材料价格上涨影响略有下滑,净利率维持在20%左右,2022Q1略有下滑,盈利能力整体保持稳定。在研发上坚持高比例投入,研发费用占比常年维持 10%左右;销售费用2016年至2020年有明显下降,2021年销售费用增加,主要是营销人员股权激励及拓展新业务新市场的费用增加。

vivo手机怎么样截图,vivo手机怎么截图图片(切入乘用车涂料成长可期)

原材料成本占比高。上游原材料包括溶剂、金属颜料、树脂和助剂等,直接材料成本占主营业务成本比例在80%左右,2021年溶剂和助剂同比分别上涨32.9%和12.1%,原材料价格上涨导致公司毛利率微降。

vivo手机怎么样截图,vivo手机怎么截图图片(切入乘用车涂料成长可期)

1.3 横纵拓展产业链,构建完善一体化产品体系

持续深耕 3C 涂层,汽车涂层加速渗透,适时切入特种装备领域。

公司聚焦高端消费电子领域,在巩固和提升现有终端品牌市场占有率基础上,扩大国际品牌的市场开拓力度,致力于成为全球领先的高端消费品涂料供应商。

在此基础上,进一步加大汽车涂层领域布局,为客户提供系统性的解决方案和更快速、更优质的服务,做大做强乘用车涂料业务。同时积极储备积极部署“第三战略增长曲线”,加强技术储备,适时进军特种装备(涵盖航空航天、海洋装备、轨道交通等)领域。

构建“涂料、油墨、胶黏剂”三位一体产品结构体系,一站式满足客户需求。涂料、油墨、胶黏剂广泛应用于高端消费品领域,具有客户群体相同,产品性能、用途互补性强等特征。

公司现有研发实力和生产系统可实现从涂料、油墨产品快速过渡到胶黏剂产品,有助于构建完善的“涂料、油墨、胶黏剂”三位一体产品结构体系,一站式满足客户基于不同基材、固化方式、涂层性能、环保标准的涂层产品需求,提高公司产品竞争力,增强下游市场客户粘性。

vivo手机怎么样截图,vivo手机怎么截图图片(切入乘用车涂料成长可期)

IPO募投项目扩大产能,助力业绩持续增长。

受环保压力日趋加大影响,水性涂层材料由于具有低挥发性有机物排放量成为涂层材料的新兴发展方向,公司募投包括高性能水性涂料5000吨/年,汽车部件用新型功能涂料500吨/年,特种油墨700吨/年,环保型胶黏剂500吨/年。结合全球市场、行业环境变化及募投项目建设等实际情况,公司为进一步提高募集资金的效率,对部分募投项目投入募集资金和实施内容进行优化调整,将建设完成期限延长至2024年6月。

vivo手机怎么样截图,vivo手机怎么截图图片(切入乘用车涂料成长可期)

2 高端消费电子涂料领域市场广阔,差异化竞争抢占市场份额

2.1 涂层材料空间广阔,外资主导全球市场

涂层材料细分领域多,公司主要产品属于工业涂料细分领域。

工业涂料是涂料行业中复杂程度最高、用途范围最广、技术难度最大的涂料门类,在工业涂料六类细分行业中,汽车涂料与轻工涂料用途范围最广。汽车涂料行业可以分为汽车车身涂层材料、汽车修补涂层材料和汽车零部件涂层材料;高端消费电子涂层材料属于轻工涂层材料下的日用电器涂层材料的细分领域。

vivo手机怎么样截图,vivo手机怎么截图图片(切入乘用车涂料成长可期)

涂料行业市场空间达1700亿美元,全球市场由外资企业主导。

世界油漆与涂料工业协会数据显示,2019-2021年全球涂料市场销售额在1700亿美元。从竞争格局来看,2021年涂料行业销售额前十企业均为外资企业,合计占全球涂料市场份额的46%,竞争格局相对分散,国内涂料企业仍有巨大的成长空间。

vivo手机怎么样截图,vivo手机怎么截图图片(切入乘用车涂料成长可期)

vivo手机怎么样截图,vivo手机怎么截图图片(切入乘用车涂料成长可期)

2.2 手机和笔电市场趋于稳定,可穿戴设备和智能家电高速增长

全球智能手机市场进入存量时代,未来出货量趋于稳定。智能手机经历近十年高速增长,2016年全球出货量达14.72亿部后逐年回落,仅2021年同比增长7.7%有所反弹。2022年,受俄乌冲突、疫情和通货膨胀冲击,手机市场下游需求疲软,IDC大幅下调其对2022年出货量的预测,由原来增长1.6%下调至下降3.5%至13.1亿部,预计中欧和东欧的降幅最大,出货量下降22%。长远来看出货量仍将稳定增长,IDC预计到2026年全球智能手机出货量5年复合成长率为1.9%。

vivo手机怎么样截图,vivo手机怎么截图图片(切入乘用车涂料成长可期)

vivo手机怎么样截图,vivo手机怎么截图图片(切入乘用车涂料成长可期)

三星、苹果稳居出货量前两位,国内品牌份额提高。

下游终端市场份额相对稳定,近两年三星市场份额稳定在20%稳居首位,2021年苹果市场份额由15.9%提高至17.4%,国内品牌小米、VIVO和OPPO合计市场份额由28.9%提升至33.4%。

中国是3C生产制造大国,带动上游供应链企业快速发展。

3C产品加工和组装工厂绝大多数都在中国,我国3C产能一度占据全球70%。以智能手机为例,2021年国家统计局数据显示国内智能手机产量12.72 亿部,全球智能手机出货量 13.55 亿部,国内智能手机产量占全球出货量比例近5年平均超过90%。中国本身是全球手机制造基地,叠加国产终端品牌小米华为等的快速崛起,带动了国内供应链企业逐步发展壮大。

vivo手机怎么样截图,vivo手机怎么截图图片(切入乘用车涂料成长可期)

笔记本电脑市场仍将稳步发展。

Statista数据显示,2016-2019年全球笔记本电脑出货量均保持在1.6亿台左右,2020、2021年新冠疫情下远程办公和远程教育市场需求提高,全球笔记本电脑出货量同比分别增加28.7%和19.4%至2.06和2.46亿台。随着海外疫情呈现常态化以及国内疫情得到有效控制,预计2022年开始出货量将出现下滑趋势。由于笔记本差异化产品定位,商用笔记本多任务处理功能,便携式笔记本多场景应用功能的不可替代性,长期来看笔记本电脑市场仍将稳步发展。

vivo手机怎么样截图,vivo手机怎么截图图片(切入乘用车涂料成长可期)

可穿戴设备产业迅速发展,市场集中度高。

在全球应用和体验式消费的驱动下,可穿戴设备迅速发展。IDC数据显示,2014-2021年出货量年复合增长率51.7%,预计到2025年将达到8亿部。从市场占有率来看,苹果2021年市占率30.3%,居于首位,2021年CR5占比62.5%,市场集中度高。从应用领域来看2020年全球可穿戴设备中耳戴产品市场份额达59.14%占比位列第一,手表和手环占比分别是23.08%和17.08%位居二、三位。

vivo手机怎么样截图,vivo手机怎么截图图片(切入乘用车涂料成长可期)

智能家电市场快速增长,新型功能涂料在智能家电中应用广泛。

随着居民可支配收入的增长及互联网普及与应用,智能家电产业数字化转型趋势明显,我国智能家电市场规模不断增长,2021年我国智能家电市场规模突破5500亿元。伴随物联网的发展,更多智能家电将被互联接入,智能家电市场增长空间较大。

根据 IDC 预测2023 年全球智能家电出货量将达15.57 亿台。涂料、特种油墨等新型功能涂层材料作为智能家电的装饰或防护材料,目前主要用于智能冰箱、智能厨卫、数码相机、智能音响、电动牙刷、智能水杯、无人机等智能家电设备领域。

vivo手机怎么样截图,vivo手机怎么截图图片(切入乘用车涂料成长可期)

预计2023年高端消费电子领域新型功能涂层材料市场规模133-230亿元。

依据2023年全球各应用领域实际或预计产品出货量或产量,并结合行业内各应用领域产品涂层材料平均用量和公司各应用领域产品平均涂层材料单价计算,预计2023年高端消费电子领域涂料市场规模约133-230亿元,预计特种油墨市场规模42-82亿元。

vivo手机怎么样截图,vivo手机怎么截图图片(切入乘用车涂料成长可期)

2.3 3C涂料准入门槛高,有望保持良好的竞争格局

竞争格局相对稳定,外资巨头具备先发优势。高端消费品领域新型功能涂层材料企业按照经营领域和业务覆盖范围不同,一般分为两种类型,以阿克苏诺贝尔为代表的综合型涂料企业和以松井股份为代表的专业型涂料企业。

vivo手机怎么样截图,vivo手机怎么截图图片(切入乘用车涂料成长可期)

综合型涂料以阿克苏诺贝尔、PPG、贝格、耐涂可、精工、帝国等跨国性的化工集团为代表企业,3C涂层材料业务主要为其下属的一小块业务单元,一般通过下属子公司或事业部的形式开展经营。此类企业业务范围大,历史悠久,资金实力强,依靠技术积累和品牌影响力,占据较高市场份额,具备先发优势。

专业型涂料企业以下松井股份、卡秀等为代表企业。该类企业是以高端消费品等领域为目标市场,专业从事涂料、油墨等某一类别或多类别新型功能涂层材料产品体系的品牌制造企业。此类企业技术、人才、资金等方面投入大,具有一定市场竞争优势,市场份额逐步提高。

vivo手机怎么样截图,vivo手机怎么截图图片(切入乘用车涂料成长可期)

新型功能涂层材料准入难度大、技术门槛高,具备显著的行业门槛和技术门槛。

行业准入壁垒高,销售渠道的进入与维护周期长。公司与“终端”+“模厂”具有双重客户关系,公司和模厂之间是直接供应关系,公司和终端之间是间接供应关系,公司进入供应体系通常要经过终端客户需求获取、终端客户样板报送、终端客户供应商认证、模厂实验室小试、模厂生产线中试、模厂初验收、模厂供应商认证、与模厂签订供应合同等多个阶段,新客户开发周期约为1-4年。

在供应商认证阶段,主流终端、核心模厂的认证通常还需满足一定条件:

(1)在知名高端消费类电子品牌具有成功项目开发及量产经验;

(2)销售额达到一定规模;

(3)具有安全生产许可证、危险性化学品运输证等资质证件;

(4)具有相匹配的制造设备、检测设备和产能;

(5)通过ATF16949、ISO9001、ISO14001等体系认证;

(6)社会责任履行良好。

技术门槛高。

新型功能涂层材料领域是高分子化学、有机化学、无机化学、胶体化学、表面化学与表面物理、流变学、材料力学、光学和颜色学等多学科结合的综合应用技术领域。细分涂层材料产品种类繁多,不同细分涂层材料产品的基础原理、材料性能、生产工艺、应用条件区别较大,属于典型的技术密集型产业。

3C产业更新换代速度快,要求涂料公司具备强大的自主研发能力。

高端消费品领域终端产品下游产品多样化、多变化、定制化、新基材迅速迭代,对新型功能涂层材料应用提出了新的挑战,上游企业必须通过持续的研发投入和技术更新不断满足消费者对终端产品新质感、新视觉、新体感的需求,为用户营造最佳的使用体验,涂料公司具备强大的自主研发能力成为必备条件。

vivo手机怎么样截图,vivo手机怎么截图图片(切入乘用车涂料成长可期)

2.4 国内最大3C涂料企业,基本覆盖全球知名终端品牌

公司是国内规模最大的3C涂料企业,国内主要竞争对手为广信材料的子公司江苏宏泰。江苏宏泰主要产品是紫外光固化涂料与公司产品相近,下游应用主要在3C领域与公司重合。2020年开始松井在营收和净利润上超越江苏宏泰,成为国内规模最大的3C涂料企业。

公司产品类型更加丰富,终端客户更加优质。

公司目前除拥有系列PVD 涂料产品及UV色漆涂料产品,还拥有系列有机硅手感涂料产品、系列水性涂料产品及3D感光油墨技术产品等;在主要终端客户方面,除国内主要手机终端客户外,公司还拥有国外高端消费类电子终端品牌客户,广泛的客户群降低了单一客户依赖的风险。江苏宏泰受华为事件影响2020年开始营收显著下滑,公司因为终端客户广泛,苹果、小米、荣耀、VIVO、OPPO等销售额取得不同程度增长,有效对冲了华为事件的不利影响,公司整体收入平稳增长。

vivo手机怎么样截图,vivo手机怎么截图图片(切入乘用车涂料成长可期)

手机笔电涂料在存量市场高速增长,彰显强大市场拓展能力。

手机市场2016年出货量达14.7亿部随后即开始下滑,仅2021年同比微增4.66%,IDC预测2022年全球手机出货量又将下滑3.5%至13.1亿。笔电出货量2016-2019年维持在1.6亿台左右,2020和2021受疫情居家影响出货量增加至2.0和2.5亿台,手机和笔电市场整体趋于平稳。

公司手机和笔电领域合计营收由16年的1.25亿增长至21年的3.85亿,五年GAGR25.2%,增长逻辑为存量市场进口替代,在手机和笔电需求承压的背景下,更加彰显了公司强大的市场拓展能力。可穿戴和智能家电领域,公司营收五年GAGR分别为31.2%和40.9%,未来将跟随行业维持高速增长。

vivo手机怎么样截图,vivo手机怎么截图图片(切入乘用车涂料成长可期)

公司基本实现全球知名终端品牌全覆盖,与国际巨头进行竞争。

消费电子定制化产品迭代周期短,定制化需求高,对上游涂料供应商技术持续研发创新和反应速度有比较高的要求。

公司在研发端和市场端持续发力,成功进入国际知名终端品牌供应体系并与其建立了稳定的业务合作关系,基本实现对下游全球主流终端的全覆盖,客户包括苹果、华为、小米、惠普、VIVO、OPPO、MOTO、亚马逊、谷歌、罗技、华硕、联想、传音、罗技、Meta、MagicLeap(美国VR/AR品牌)、OtterBox(美国消费性电子产品保护壳品牌)、安克创新、科大讯飞、施耐德等,与阿克苏诺贝尔、PPG等国际巨头直接展开竞争。

vivo手机怎么样截图,vivo手机怎么截图图片(切入乘用车涂料成长可期)

2.5 高效研发和快速反应,塑造差异化竞争优势

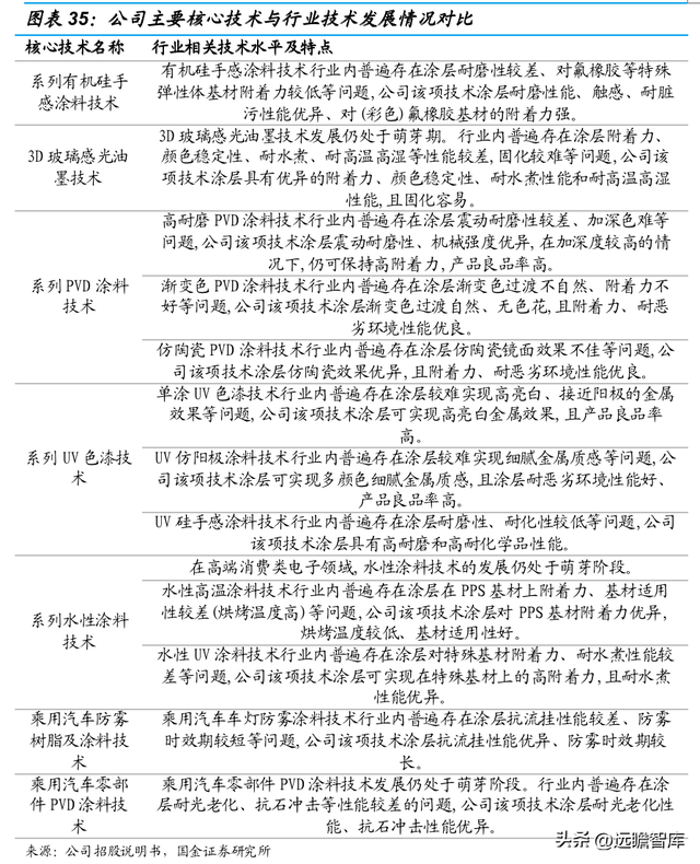
坚持“技术的松井”定位,研发和创新驱动公司发展。公司近5年研发投入占比10%以上,显著高于同行业可比公司广信材料(江苏宏泰母公司)。高比例研发投入产出了诸多自主专利技术,目前公司拥有3项行业领先核心技术和 4项行业先进核心技术,参与制定5项国家标准,2项行业团体标准。

截至2021年12月,累计获得授权发明专利55项,专利技术覆盖涂料、油墨、胶黏剂等全产品体系,先后开发了UV硅树脂、水性UV树脂、环氧树脂、防雾树脂等多种行业卡脖子技术,在汽车防雾涂料的开发方面,公司已经实现了系列产品的产业化,并成功的获得了国内外客户的产品认证。

vivo手机怎么样截图,vivo手机怎么截图图片(切入乘用车涂料成长可期)

vivo手机怎么样截图,vivo手机怎么截图图片(切入乘用车涂料成长可期)

“交互式”自主研发为主、合作研发为辅,上下游双向交互良性互动,增强客户粘性。

公司与终端品牌客户建立了双向交互式的研发信息共享机制。一方面公司根据行业技术发展动态,预测行业科技发展趋势,将最新的理论、材料、工艺等导入产品开发设计中,通过自创式设计将创新产品推荐给终端设计部门;另一方面,公司根据终端传导的工业设计新品设计理念和相关痛点问题,定制化设计推出相关配套产品,满足终端定制化需求。

公司内部建立集成产品开发平台,建立以研发中心为核心,湖南松井研究院协同,终端服务部门、模厂服务部门、质量管理、采购、生产等多部门联合协同的系统集成开发平台,并辅助先进的软、硬件研发设施进行自主研发。

以公司为主体,各级工程技术中心为平台,联合供应商、高校和行业协会,有效整合社会资源,共同促进研发成果产业化。

毛利率相对稳定,受益于高附加值产品迭代和优质的海外终端客户。公司毛利率稳定在50%左右,一方面是公司产品不断推陈出新,新产品开发难度和技术含量较高,故销售单价及毛利率较高,带动了公司整体毛利率。第二是公司客户包括苹果、Beats、谷歌等国外高端消费类电子终端品牌客户,国外终端相较于国内终端指定性更强,公司在相关模厂的议价能力更高,相关产品毛利率更高且更加稳定。

vivo手机怎么样截图,vivo手机怎么截图图片(切入乘用车涂料成长可期)

“一对一定制化”深度营销,有效开发终端和模厂两极客户。

公司销售费用高于同行业可比公司主要是公司采用深度营销模式,终端和模厂两极客户的开发较可比公司需要投入更多的资源。公司采用“一对一定制化”深度营销,终端服务部门人员服务终端、模厂服务部门人员服务模厂,二者相互协同,执行“终端指引、模厂落地”的营销策略,同步客户项目开发全流程,保证项目开发进度和质量,实现对终端和模厂两极客户的有效开发。

业务布局围绕核心终端品牌及重点模厂区域,建立快速反应能力。

公司在北京、廊坊、上海、昆山、厦门、重庆、东莞、台湾桃园等城市建有技术、 营销服务中心;在北京设有研发中心;在湖南、广东两地拥有研发/生产/仓储/物流/销售/服务等功能体系,并推动实施以募集资金在海外建立四个营销网点并配备技术服务中心,围绕核心终端品牌及重点模厂所在区域建立研发、生产、销售、技术服务机构,基本实现对下游主要产业区域的覆盖。

全球高端消费类电子等高端消费品制造环节绝大部分集中在中国,相较于竞争对手,公司在国内建立了相对完善的研发、生产、销售等业务布局,技术、营销服务中心(以涂层材料系统化解决方案和营销服务为主)覆盖较广,为公司快速响应终端、模厂等下游市场客户需求提供有力保障,未来公司将继续坚持加大技术投入、提升快速响应能力,进一步增强自身的核心竞争力。

vivo手机怎么样截图,vivo手机怎么截图图片(切入乘用车涂料成长可期)

公司具备竞争优势,未来成长可期。

公司主要竞争对手阿克苏诺贝尔、PPG等研发决策机构和营销决策机构在国外,其市场开拓及快速研发反应相比本土企业有一定劣势,特别是过去几年欧美地区的疫情影响较大,公司得到了快速提升市场份额提供了有利机会。

与国内竞争对手相比,公司产品更加丰富、客户资源更加广泛和优质,公司除拥有系列 PVD 涂料产品及 UV 色漆涂料产品外,还拥有系列有机硅手感涂料产品、系列水性涂料产品及3D 感光油墨技术产品等。在主要终端客户方面,除国内主要手机终端客户外,公司还拥有国外高端消费类电子终端品牌客户,广泛的客户群降低了单一客户依赖的风险,公司在研发和销售高比例投入,“交互式”研发模式和“一对一深度营销”增加了客户粘性,贴近客户需求并迅速反应快速赢得了客户信赖。公司依靠持续的研发投入、市场拓展和逐渐提高的品牌影响力,长期成长可期。(报告来源:远瞻智库)

3 汽车涂料市场广阔,切入零部件涂料打开成长空间

3.1 全球汽车涂料市场空间大,外资主导中高端市场

全球汽车涂料市场发展态势趋于稳定,国际知名涂料企业占据绝大多数市场份额。汽车涂料可分为原厂OEM涂料、汽车修补漆和汽车内外饰部件涂料三大类。由于中国汽车工业起步晚于欧美和日本,汽车涂料行业也起步较晚,国内汽车涂料企业产品主要集中在低端领域,高端市场被全球顶级汽车油漆和涂料生产商所占据。

vivo手机怎么样截图,vivo手机怎么截图图片(切入乘用车涂料成长可期)

从全球市场来看,汽车涂料市场发展态势趋于稳定,前 5 大汽车涂料供应商 PPG、巴斯夫、艾仕得、立邦、阿克苏诺贝尔市场份额集中度超过60%,占据绝大多数市场份额。

vivo手机怎么样截图,vivo手机怎么截图图片(切入乘用车涂料成长可期)

vivo手机怎么样截图,vivo手机怎么截图图片(切入乘用车涂料成长可期)

预计2025 年我国汽车涂料市场规模可达 56 亿美元。

根据中国化工信息周刊数据,2019 年全球汽车涂料市场规模为 180 亿美元,中国是全球汽车涂料产销量最集中区域,2019 年汽车涂料市场规模约为 45 亿美元,占全球比例高达 25%。未来 5 年预计汽车涂料产量年均增速4.9%,2025 年我国市场规模可达 56 亿美元,未来发展势头良好。

3.2 新能源车高速增长,国产乘用车涂料有望迎来高速发展

全球新能源车销量近6年GAGR 53%,我国新能源汽车产销量连续6年位居全球第一。

根据中汽协数据,2017-2020年全球汽车产量逐年下滑,特别是2020年受疫情影响产量下滑幅度较大,2021年全球汽车行业产量略有回升,同比上年增长2%,全球汽车销量趋于平稳。而新能源汽车销量则高速增长,2021全球新能源乘用车销量近650万辆,同比增长达107%,近6年GAGR 53%。2021中国新能源汽车产量367.7万辆,占全球销量超过56%,新能源汽车产销量连续6年位居全球第一。

根据GGII预测,2025 年全球新能源汽车销量将达到 2,600 万辆,相较于 2021 年销量年均复合增长率约为 41.42%。

vivo手机怎么样截图,vivo手机怎么截图图片(切入乘用车涂料成长可期)

预计2023全球汽车零部件领域新型功能涂层材料市场规模307-391亿元。

依据2023年全球各应用领域实际或预计产品出货量或产量,并结合行业内各应用领域产品涂层材料平均用量和公司各应用领域产品平均涂层材料单价计算,预计2023年汽车零部件领域市场规模约307-391亿元。

vivo手机怎么样截图,vivo手机怎么截图图片(切入乘用车涂料成长可期)

汽车主机厂降本需求和汽车电动化趋势,国产汽车零部件涂料迎来发展机遇。

在汽车零部件涂料行业,欧美日韩外资品牌占据市场绝对优势。随着中国汽车工业发展进入平稳期,汽车主机厂成本压力加大,降本需求层层传导,在研发本土化、供应当地化、响应快速化等关键环节,内资涂料品牌具有天然优势。

尤其新能源车的产销量高速发展:

(1)新势力车企更愿意尝试新的供应商,产业链更开放;

(2)新能源车企为保持产品性能和价格的竞争力,汽车迭代更新速度上高于传统汽车;

(3)汽车的内饰和外饰是汽车中差异化部分,具备定制化多样化的特点,与3C领域特点相似。公司有望复制在3C领域凭借高效研发和快速提供系统化解决方案的能力在汽车涂料快速占领市场。

3.3 汽车涂料市场逐步突破,有望成为业绩新增长点

切入汽车零部件涂料市场。公司的涂料、特种油墨等新型功能涂层材料作为乘用汽车零部件的装饰或保护材料,主要用于乘用汽车门把手、座椅、车灯、中控台、后视镜等乘用汽车内外饰件领域。汽车零部件涂料直接客户主要为汽车主机厂、主机厂一级供应商,产品应用于新车内外饰件零部件表面喷涂。

vivo手机怎么样截图,vivo手机怎么截图图片(切入乘用车涂料成长可期)

客户逐步突破,业绩高速增长。

公司依托在高端消费电子领域积累的技术优势和品牌影响力逐步突破汽车零部件涂料市场,先后获得比亚迪、特斯拉、小鹏、蔚来、吉利等十多家知名车企的 AVL 资质认证,取得诸多参与新车型试样及新项目的交互研发机会,与延锋集团、星宇股份、宁波华翔、敏实集团、格尔翰等众多国内外知名汽车零部件制造企业建立战略合作关系。

公司防雾车灯涂料 2021 年下半年在比亚迪导入量产,PVD产品、UV硅产品在特斯拉实现交付,不锈钢涂料顺利在蔚来部分项目中试产或量产。

乘用汽车领域历经前期开拓探索,销售业绩逐步兑现,2021全年实现收入2,246.23 万元,同比增长 274.39%,五年GAGR44.9%。2022Q1营收1143.36 万元,同比增长 331.93%,乘用车涂料延续高增长态势,未来有望成为业绩新增长点。

vivo手机怎么样截图,vivo手机怎么截图图片(切入乘用车涂料成长可期)

4 盈利预测及估值

4.1 核心假设及盈利预测

1)手机及相关配件:随着技术更新迭代、手机涂料领域在国际市场上与国际巨头竞争抢占中高端市场和原材料价格下跌,假设22-24年单价82.10 、83.30和85.50元/kg,毛利率52.0%、53.0%和53.5%。手机及相关配件市场份额较高,预计未来增速放缓,22年全球手机出货量下滑,预计22和23年会略有反弹,假设22-24年销量增速1.8%、2.5%和2.1%。

2)笔记本电脑及相关配件:笔记本及相关配件市场份额相对较低,随着客户的拓展增速逐渐提高,22-24年销量增速分别为7.0%、8.1%和9.0%;未来拓展业务提高市场份额,假设单价和毛利率保持稳定,22-24年单价均为57元/kg,毛利率均为33%。

3)可穿戴设备:苹果可穿戴设备中有机硅手感涂料单价和毛利率较高,随着下游华为、OPPO等相关可穿戴设备产品销量增长,销售单价较低的PVD系列涂料及UV色漆涂料销售占比有所增加,整体价格和毛利率呈现下滑趋势,未来趋于稳定。

假设22-24年单价分别为107、105、100元/kg,毛利率分别为65%,64.2%和63%。销量上来看可穿戴设备出货量增速较高,未来可穿戴设备涂料销量将维持高增长态势,假设22-24年销量增速42%,39%和35%。

4)智能家电:智能家电处于拓展市场阶段,假设价格和毛利率相对稳定,22-24年单价均为83元/kg,毛利率均为43%,下游智能家电市场出货量增速较高,未来智能家电将维持高增长,假设22-24年销量增速分别为58%,55%和55%。

5)乘用车涂料:下游应用目前主要在新能源车,销量上看随着客户的不断突破,下游有望加速放量,未来增速可观,预计22-24年销量增速分别是91.0%、85.0%和60.0%。由于目前处于市场开拓期,假设单价和毛利率假设相对稳定,22-24年单价均为56元/kg,毛利率均为45%。

期间费用假设:考虑公司坚持技术驱动,预计22-24年研发费用率分别9.7%,9.8%和9.8%;考虑公司对下游客户持续拓展以及股权激励,预计22-24年销售费用分别为12.1%,9.3%和8.2%;考虑公司股权激励,预计22-24年管理费用率分别为9.3%,8.2%和8.0%。

基于以上假设,预测公司2022-2024年营业收入分别为5.88、7.03和8.48亿元,归母净利润为1.17、1.62和1.98亿元,对应EPS分别为1.46、2.03和2.49元。

vivo手机怎么样截图,vivo手机怎么截图图片(切入乘用车涂料成长可期)

4.2 估值

公司是3C 消费电子、乘用汽车等高端消费品的涂层材料和油墨等产品供应商。根据产品类型和下游应用领域,选取鼎龙股份、安集科技和凯盛新材作为可比公司。参照行业内可比公司的 PE估值水平,同时考虑到标的稀缺性,给予公司 2023 年 60倍 PE,对应目标价 121.8元/股。

vivo手机怎么样截图,vivo手机怎么截图图片(切入乘用车涂料成长可期)

5 风险提示

3C涂料和乘用车涂料开发不达预期风险

高端消费类电子产品更新迭代速度快、发展方向不确定性大。如果出现研发项目失败、产品研发未达预期或开发的新产品缺乏竞争力等情形,将会对公司的经营业绩造成不利影响。公司从3C切入乘用车涂料领域,若市场拓展不及预期,将会显著影响公司未来业绩。

客户集中风险

下游终端市场高度集中使得公司客户集中度较高,2019年至2021 年公司前五大终端客户销售收入占收入总额比例分别为85.95%、87.77%和 75.22%,终端客户对构成产品的涂层材料选择有强管控权,公司对下游客户(特别是终端客户)存在较大的依赖性,若大客户流失会对经营产生不利影响。

市场竞争加剧的风险

新型功能涂层材料行业竞争较为激烈,阿克苏诺贝尔、 PPG 等企业拥有较长的发展历史、技术储备深厚、资金实力强,产品应用领域广,具有较强的品牌优势和市场竞争力。高端消费类电子和乘用汽车为代表的一系列产业逐渐向国内转移,为包括公司在内的国内涂层材料企业带来发展机遇,预期未来国内市场竞争趋势将日益加剧,公司若研发和市场拓展不及对手,存在被竞争对手赶超的可能。

原材料价格波动风险

公司主要原材料包括溶剂、金属颜料、树脂和助剂等, 直接材料成本占主营业务成本比例在80%左右。其中部分原材料为石油化工产业链下相关产品,价格走势与上游原油价格走势具有较强相关性。近年受原油价格震荡走高趋势影响,相关原材料价格呈上升趋势。未来若原材料价格持续上涨,而公司不能有效降本提效、维持产品价格议价能力, 将对公司经营业绩产生不利影响。

董监高和核心技术人员减持风险、限售股解禁风险

6 月 11日,公司公告?董监高和核心技术人员减持不超过公司股份总数的2%,可能导致公司股价波动;2023年6月9日,首发原股东限售股份4,471.40万股解禁,占解禁后流通股比例56.04%,可能影响公司股价表现。

——————————————————

本文关键词:vivo手机怎么截图图片和视频,vivo手机怎么截图图片不带文字,vivo手机截图图片怎找,vivo手机怎么截图图片长图,vivo手机截图图片保存在哪里。这就是关于《vivo手机怎么样截图,vivo手机怎么截图图片(切入乘用车涂料成长可期)》的所有内容,希望对您能有所帮助!

本文链接:https://bk.89qw.com/a-696493

最近发表
网站分类