手机版

百科生活 投稿

学考是什么考试,学考是什么意思(2019年夏季“学考”来啦)

百科 2026-02-11 17:32:10 投稿 阅读:5422次

关于【学考是什么考试】,学考是什么意思,今天小编给您分享一下,如果对您有所帮助别忘了关注本站哦。

  • 内容导航:
  • 1、学考是什么考试:学考是什么意思
  • 2、高中生请注意,2019年夏季“学考”来啦

1、学考是什么考试:学考是什么意思

高中会考

学考是高中学业水平考试的简称,通称高中会考。考试时间为每年的12月或6月,考试科目我国家规定普通高中所设全部科目,每个学生最多可以参加两次学考,如果两次都不合格,那么还可以增加学考的机会。

学考是高中学业水平考试的简称,通称高中会考。考试时间为每年的12月或6月,考试科目我国家规定普通高中所设全部科目。在每门科目第一次报考时,学生应该明确到底是作为学考还是选考,选定之后不可以再做调整,也就是说,同一个科目,学生不可以报学考考了之后,再报选考,这是不允许的。

每个学生最多可以参加两次学考,如果两次都不合格,那么还可以增加学考的机会,但是选考就不可以这样了,如果两次机会用完了,即使两次都不合格也不会有第三次的机会了。

学业水平考试的成绩采用等级制评定,其中书面考试科目按照A,B,C,D(分别为优秀,良好,合格和不合格)四个等级评定。

信息技术等学科的操作考试按照合格、不合格两个等级评定(部分省市如山东也按照A,B,C,D)。学生在校期间可以多次参加同一科目考试,成绩按最高的一次记录。

不能按时毕业的学生,允许离校后继续参加考试。所有学生的学业水平考试成绩均由学校记入学籍档案(纸质与电子档案),并与学生的综合素质评价报告并列呈现。

2、高中生请注意,2019年夏季“学考”来啦

20日,山东省教育招生考试院发布《关于做好山东省2019年夏季普通高中学业水平考试报名工作的通知》(原文链接),部署安排相关考试报名工作。

山东省2019年夏季普通高中学业水平考试将于6月22日-29日进行,届时2016级及以前普通高中学业水平考试和2017级、2018级普通高中学业水平合格考试将同时进行。

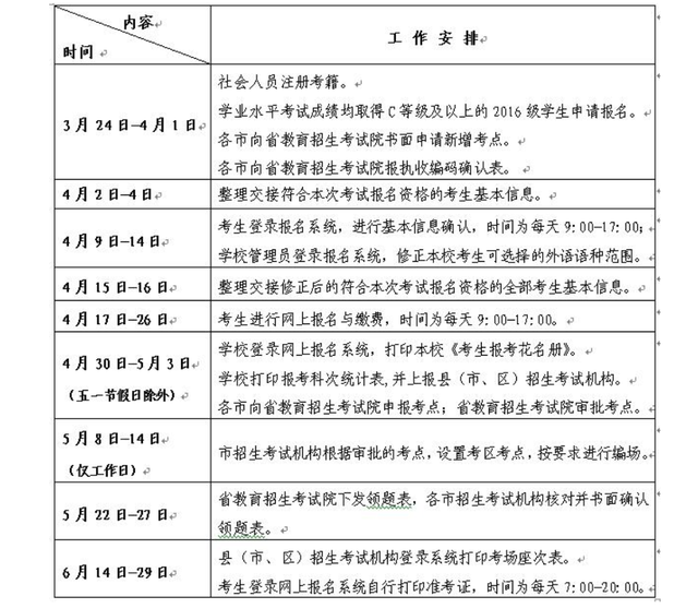
一、时间安排

(一)科目和考试时间

本次2016级及以前普通高中学业水平考试开考10个科目。2017级、2018级普通高中学业水平合格考试开考11个科目,2017级考生可报考全部科目,2018级考生仅可报考物理、化学、生物、地理、历史5个科目。各科考试时间安排如下:

学考是什么考试,学考是什么意思(2019年夏季“学考”来啦)

(二)报名工作安排

学考是什么考试,学考是什么意思(2019年夏季“学考”来啦)

二、报考资格

2015级未获得高中毕业证的、2016级普通高中学生和2017年及以前已注册过考籍的社会人员仅可报考2016级及以前普通高中学业水平考试;2017级、2018级普通高中学生和2018年及以后注册考籍的社会人员仅可报考普通高中学业水平合格考试。

学业水平考试成绩均已取得C等级及以上的2016级普通高中学生,若报名参加本次考试,会延迟发放学业成绩合格证,且须在3月24日-4月1日提出申请,具体流程:1.本人向所在学校提出书面申请;2.学校负责校对考生信息,汇总后报县(市、区)教育行政部门考籍管理机构(需提供考生姓名及考籍号);3.逐级上报,由市教育行政部门汇总报省教育厅基础教育处。

首次参加考试的社会人员,须于3月24日-4月1日登录山东省基础教育管理信息化平台(http://sdbe.sdei.edu. cn/eduGZ/)注册考籍信息;注册完成后,须本人持户口本、身份证等有效证件,到户籍所在县(市、区)教育行政部门考籍管理机构进行现场审核确认后,方能取得考籍。未审核确认的人员,不具有考籍,不能进行报名和考试。已经取得考籍的社会人员,可以凭借考籍号、身份证号在规定的时间登录网上报名系统进行报名缴费。

所有考生的考籍号、姓名、身份证号、照片等考籍信息均来自山东省基础教育管理信息化平台。没有取得考籍的、考籍中无照片、无身份证号或其他信息不全的学生不能参加考试。

三、信息核对与网上报名、缴费

考生须在规定时间登录http://xysp.sdzk.cn进行考籍基本信息核对。考生须对考籍号、姓名、性别、身份证号、照片信息等逐一进行认真核对。如果输入考籍号和身份证号后,提示信息有误无法登录系统或者核对发现考籍信息中存在错误,考生必须联系所在学校登录山东省基础教育管理信息化平台进行核查或修改。未认真核对,造成考籍信息不全面、不正确,影响正常参加考试的,一切后果均由考生本人承担。

考生信息核对无误后,须在规定时间登录http://xysp.sdzk.cn进行报名和缴费,具体操作步骤及注意事项可在登录页面中下载。缴费成功后方视为完成网上报名。未成功缴纳考试费的考生,视为自动放弃,不能参加本次考试。

报名考试费按照《山东省物价局 山东省财政厅关于普通高中学业水平考试收费标准的复函》(鲁价费函〔2015〕59号)规定的标准执行,即每科次16元。

四、新增考点申报

各市招生考试机构应提前统筹考虑本辖区考试规模与现有考点的考试承载力,及早确定是否需要增加考点;确需增加考点的,要在规定时间内申报。搬迁移址的新建学校(校区)、之前未承担过国家教育考试的学校、未承担过学业水平机考考试并拟申报机考考点的学校均在新增考点范围内。具体申报流程如下:

(一)县(市、区)招生考试机构应要求拟新增考点按照国家教育考试标准化考点的基本条件完成建设,并进行检查验收。对检查发现的问题,应要求拟新增考点限期整改。验收合格后,向市招生考试机构提交申请报告。申请报告应包含考点办学基本情况、标准化考点建设达标情况、在以往承担的教育考试中的表现情况等。

(二)市招生考试机构对拟新增考点进行复查验收,对验收合格的考点向省教育招生考试院提交申请,申请内容应包含新增考点的达标情况、考试期间针对新增考点的组织管理措施等。

(三)省教育招生考试院经审核、验收后备案,将结果反馈市招生考试机构。

五、考试编场

考试全部使用标准化考点。各市招生考试机构负责本市考场的编排工作。考点原则上设在县(市、区)政府所在地,各普通高中之间应混编考场。个别地处农村、远离县(市、区)政府所在地的普通高中,经省教育招生考试院批准,可单设考点,校内混编考场。

参加日、俄、法、德、西班牙小语种考试的考生在外语考试时须单独编排考场,不同语种听力考试不得相互干扰;2016级及以前普通高中学业水平考试和2017级普通高中学业水平合格考试外语听力不得相互干扰。

六、准考证打印

本次考试的准考证均需考生自己打印,请考生务必牢记登录密码。6月14日-29日每天7:00-20:00可登录http://xysp. sdzk.cn打印准考证。

七、听力残疾学生外语听力免试申报

听力残疾学生外语听力免试工作按照《关于听力残疾学生参加普通高中学业水平考试免外语听力考试的通知》(鲁教基函〔2012〕51号)规定执行。由学生个人提出申请,县(市、区)招生考试机构或学校将具备外语听力考试免试资格考生名单公示不少于10个工作日;各市招生考试机构进行资格审查后,汇总交各市教育行政部门;市教育行政部门审查后加盖市教育行政部门公章,于4月26日前将本次所有具备外语听力考试免试资格的考生名单及相关证明材料邮寄至山东省普通高中学业水平考试指导委员会办公室(地址:济南市历下区文化西路29号山东省教育厅基础教育处,邮编:250011)。

八、成绩公布

2019年8月中旬公布成绩。

查询途径:http://cx.sdzk.cn

(齐鲁晚报·齐鲁壹点记者 郭立伟)

本文关键词:学考是什么意思啊高中,首考和学考是什么意思,浙江学考是什么意思,有学考和无学考是什么意思,中职学考是什么意思。这就是关于《学考是什么考试,学考是什么意思(2019年夏季“学考”来啦)》的所有内容,希望对您能有所帮助!

本文链接:https://bk.89qw.com/a-696560

最近发表
网站分类