手机版

百科生活 投稿

郑州工商学院学费多少,郑州工商学院学费多少钱(郑州工商学院2022年招聘公告)

百科 2026-02-05 00:10:59 投稿 阅读:1846次

关于【郑州工商学院学费多少】,郑州工商学院学费多少钱,今天小编给您分享一下,如果对您有所帮助别忘了关注本站哦。

  • 内容导航:
  • 1、郑州工商学院2022年招聘公告
  • 2、郑州工商学院学费多少钱

1、郑州工商学院2022年招聘公告

一、学校简介

郑州工商学院是一所经教育部批准设立的全日制普通本科高校,学校前身为建于2002年的河南理工大学万方科技学院。2016年转设为独立设置的民办普通本科高校,学校现有郑州、兰考两个校区,2021年获批硕士学位授予立项建设单位。

学校现有工学院、信息工程学院、商学院、财税学院、文法学院、艺术学院、马克思主义学院、体育学院、兰考学院、基础教学部、继续教育学院等11个教学单位,开设有49个本科专业,涵盖工学、管理学、理学、经济学、法学、教育学等八个学科门类。学校高度重视学科专业建设,现有省级品牌专业建设点15个,省级一流本科专业建设点2个,省级重点培育学科二级学科1个,省级一流课程7门,省级精品在线开放课程8门,省级线上教学优秀课程6门,河南省本科高校课程思政样板课程2门。

学校环境优美,教学设施完善,实验设备先进,建有工程技术实训中心、商科实训中心、校企协同创新中心、跨境电商众创空间、宝玉石鉴定与加工特色实训室、空乘实训中心、服装设计实训室、模拟法庭等校内学生实验实训教学场所,田径运动场、灯光球场、体育馆等各种体育教学设施,能充分满足教学和课外活动需要。

学校高度重视校企合作,与百度、腾讯、中国石油、河南能源化工集团、河南保税集团、山东歌尔声学股份有限公司、中科院计算所郑州大数据研究院、河南规划投资集团有限公司、南方航空公司、河南省歌舞剧院等知名企业开展校企合作;与郑州市公共就业人才服务中心、江苏昆山开发区人力资源和社会保障局、泰州医药高新区人力资源和社会保障局等政府部门建立了稳定的校政合作关系;与行业企业、科研院所共建了4个产业学院,教育部产学研协同育人项目16个,校外实习基地110余个,为我校毕业生实习、实训和就业提供了广阔的平台。

学校连续多年位列全国独立学院百强,2016年荣登全国独立学院排行榜第二名;学校转设后连续三年在中国民办大学排行榜上位居全国第七;在2021年校友会发布的中国民办大学排行榜上位居全国第三,先后获得“十大品牌独立学院”“中国品牌知名度民办高校”“中国民办高等教育优秀院校”“河南省高等教育教学工作先进集体”“河南省教育系统先进集体”“河南省文明学校”“河南省优秀民办学校”等众多荣誉称号。

现根据发展需要,面向社会诚聘英才。

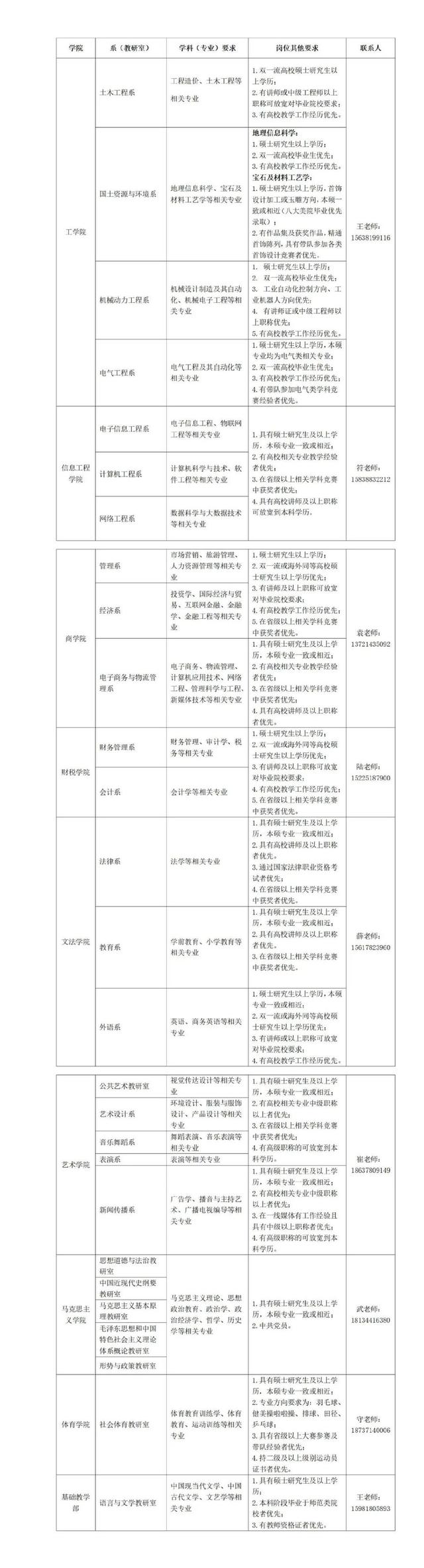
二、教师招聘岗位

郑州工商学院学费多少,郑州工商学院学费多少钱(郑州工商学院2022年招聘公告)

三、聘用及福利待遇

1.按国家相关规定签订劳动合同,转接档案,办理户籍关系。

2.按学校薪酬管理制度发放工资。

(1)特聘教授。教授年薪13至16万元,副教授年薪11至14万元,特别优秀或学校紧缺专业教授薪酬面议。

(2)专任教师(硕士研究生)。助教年薪5至8万元,讲师8至10万元,特别优秀或学校紧缺“双师型”和中青年骨干教师薪酬面议。

3.免费提供校内教师公寓住房。配备空调、热水器、床、衣柜、桌椅等,免费无线网络覆盖,需要住校的老师可申请入住。

4.“智汇郑州”人才工程。符合“智汇郑州”人才工程补助条件者,另可享受每月1000-1500元生活补贴及5-10万元的购房补贴。

5.带薪寒暑假,周末双休,表现优异者每年度可享有5000-8000元专项考核奖金。

6.设置“双师型”教师专项补贴。对于取得国家注册会计师、注册税务师、特许金融分析师、法律职业资格、一级注册结构师、一级注册造价师、一级建造师、翻译专业资格等证书,且被认定为“双师型”教师的,在聘期内给予每月500元专项补贴。其他的“双师型”教师在聘期内给予每月300元专项补贴。

7.教师兼职担任班主任工作,可根据考核情况享受每学期2000-3000元补贴。

8.本科、硕士毕业生到校工作满一年,表现优秀者可推荐到海外大学攻读硕士、博士学位,学费给予优惠。

9.人事关系一经转入我校,即统一办理养老、医疗、失业、工伤、生育等社会保险和住房公积金。加入工会,可享受相关福利待遇。

10.提供办公室,配备个人办公电脑、档案柜等办公设备。

11.办理高校教师资格证,组织参加高校教师职称评审,对符合条件且工作业绩突出的教师破格晋升专业技术职务。

四、招聘人才要求

1.中共党员优先;拥护党的路线、方针、政策,思想政治素质好;诚实守信,品行端正,治学严谨,为人师表,热爱民办教育事业,具有良好的职业道德和团结协作精神,具有强烈的事业心和高度的责任感。

2.具有全日制硕士研究生以上学历且第一学历为全日制本科,或具有教育部留学服务中心国外学位认证书且符合专业招聘条件的国(境) 外院校毕业的硕士研究生。在报到时须提供学历证书、学位证书,毕业于国(境)外高校还须取得教育部留学服务中心学历学位认证书,否则不予录用。

3.本科、硕士阶段所学专业一致或相近,原则上年龄在45周岁以下。高级职称人员年龄原则上不超过63岁。

4.应届硕士毕业生须于2022年7月前毕业并取得相应学位。

5.具有高校教学工作经验或高校序列中级以上职称者优先考虑。

五、应聘方式

应聘者请将个人简历(附近期生活照)及相关资料扫描件以压缩包形式发到招聘邮箱:zzgsrsc@sina.com。文件统一命名为:xx(应聘校区)—xx(应聘系部)—xx(专业)—xx(学历)—xx(姓名),如:郑州校区—电气工程系—自动化—硕士—张三。

注:1.本次招聘自公告发布后至7月下旬结束,拟聘教师将于2022年8月办理正式入职手续。2.招聘报名及面试不收取任何费用,谨防诈骗。

来源:郑州工商学院人事处(微信号:zzgsrsc)

更多岗位信息请识别下方二维码查看

高薪·离家近·找工作就来中原人才网

郑州工商学院学费多少,郑州工商学院学费多少钱(郑州工商学院2022年招聘公告)

www.zyrc.com.cn



2、郑州工商学院学费多少钱

2020年11300元-18000元/年

2020年郑州工商学院对外公布的学费中,专科所有专业11300元/生/年;文史类专业16000元/生/年;理工类专业17000元/生/年;体育类专业17000元/生/年;艺术类专业18000元/生/年;住宿标准1500元/生/年。

郑州工商学院(原河南理工大学万方科技学院)是经教育部批准设立的一所全日制民办普通本科院校。学校始建于2002年,2009年于郑州新区职教园区设立郑州校区,自此学院分为郑州、焦作两个校区同时办学;2016年经教育部批准,由独立学院转设为民办高校,转设期间学生学籍按“新人新办法、老人老办法”政策执行。原“河南理工大学万方科技学院(焦作校区)”改回“河南理工大学北校区”名称。

除国家奖学金外,学院设有:

①优秀新生奖学金∶高考成绩高于考生所在省份的第一批、第二批本科录取控制分数线,第一志愿的优秀考生报到后,将按规定给予一次性学费奖励,奖金额2000~10000元;

②优秀学生奖学金∶获奖面30%,奖金等;

④单项奖:学习优秀奖、社会实践奖、文体活动奖、单项学习竞赛奖、科技创额1000 ~4000元;

⑤特种奖学金:孙越崎奖学金、吴京奖学金、董事会奖学金等;

⑥单项奖:学习优秀奖、社会实践奖、文体活动奖、单项学习竞赛奖、科技创新和发明奖等;

⑦先进个人奖;

⑧先进集体奖等;

困难生资助办法:

学院利用国家助学贷款和采取勤工助学、困难补助等措施,帮助家庭经济特别困难的学生共同解决学习和生活上的问题,以利于学业完成。

本文关键词:郑州工商学院交学费,郑州工商学院费用,郑州市工商学院学费一年多少钱,郑州工商学院学费多少钱一年,郑州工商大学学费多少。这就是关于《郑州工商学院学费多少,郑州工商学院学费多少钱(郑州工商学院2022年招聘公告)》的所有内容,希望对您能有所帮助!

本文链接:https://bk.89qw.com/a-698422

最近发表
网站分类