手机版

百科生活 投稿

跆拳道各级别学习标准,跆拳道等级划分和要求(2019体育单招专项考试方法及评分标准)

百科 2025-10-21 12:10:16 投稿 阅读:6658次

关于【跆拳道各级别学习标准】,跆拳道等级划分和要求,今天涌涌小编给您分享一下,如果对您有所帮助别忘了关注本站哦。

  • 内容导航:
  • 1、跆拳道各级别学习标准
  • 2、2019体育单招专项考试方法及评分标准:跆拳道

1、跆拳道各级别学习标准

跆拳道是现在很多人都在练习的武术项目,我们来说说跆拳道各级别的学习标准。

操作方法

跆拳道各个级别的区分是在腰带的颜色上,白带是十级(最低),黑带是一级(最高),黑带上还有一~九段。

跆拳道的不同级别的学习标准是不同的。初级的就是白带~绿带,这几个级别学完后,只能说你基本上已经入门,具备一定的基础。

从蓝带开始,到红带,对你的学习要求就是已经具备了一定的杀伤力,对手不能轻易靠近。而黑带的标准就是相对于白带,已经具备了成熟的技能。

黑带以上还有9个段位的学习,1段最低,9段最高。黑带段位以上的学习,已经是专业技能的学习了,不仅仅要求技术娴熟,而且还有一定地技术发挥。

黑带的1~3段是黑带新手的段位,经过一段时间的训练,一般都可以达到,4~6段是高水平的段位,一般只有运动员才可以达到,但是7~9段一般只会是在跆拳道运动上取得了极高成就的人才能获得。

2、2019体育单招专项考试方法及评分标准:跆拳道

跆拳道

一、考核指标与所占分值

跆拳道各级别学习标准,跆拳道等级划分和要求(2019体育单招专项考试方法及评分标准)

二、考试方法与评分标准

(一)专项素质800米

1.考试方法:考生采用站立式,不分道起跑,在不妨碍里道考生的情况下,起跑后便可切入里道,推挤他人的考生将被取消该项比赛资格;第一次起跑犯规的考生将给予警告,再次起跑犯规的考生均将被取消该项比赛资格。其他未尽事宜将参照田径竞赛规则执行。

考生可穿钉鞋。每人测试1次,成绩计取到百分位。计取成绩采用电动计时或手计时。使用手计时,每道须由三名计时员计取成绩,所计成绩的中间值或相同值为最终成绩。

2.评分标准:按照800米体重分级系数(表25-1),将计取成绩换算成得分(表25-2)后,与考生体重级别对应系数相乘,即为最后成绩,最高20分。体重保留1位小数。

表25-1 跆拳道800米体重分级系数

跆拳道各级别学习标准,跆拳道等级划分和要求(2019体育单招专项考试方法及评分标准)

跆拳道各级别学习标准,跆拳道等级划分和要求(2019体育单招专项考试方法及评分标准)

跆拳道各级别学习标准,跆拳道等级划分和要求(2019体育单招专项考试方法及评分标准)

(二)专项技术

1.双飞

(1)考试方法:考生在20秒规定时间内使用双飞踢技术连续击打大沙包,两脚不可同时着地,准确、有力、符合双飞踢技术标准的击打,方被视为有效击打。考评员对考生所完成有效击打的次数进行计数,无效击打不予计数。沙包底部距离地面的高度为:男生身高170cm(含)以下为85cm,身高170cm以上为95cm;女生身高160cm(含)以下为70cm,身高160cm以上为75cm。考试可采用电子器具进行计数,电子器具依据准确性和力度自动记分。

(2)评分标准:见表25-3。

表25-3 双飞评分表

跆拳道各级别学习标准,跆拳道等级划分和要求(2019体育单招专项考试方法及评分标准)

 跆拳道各级别学习标准,跆拳道等级划分和要求(2019体育单招专项考试方法及评分标准)

跆拳道各级别学习标准,跆拳道等级划分和要求(2019体育单招专项考试方法及评分标准)

2.左右高位横踢

(1)考试方法:考生在20秒规定时间内使用高横踢技术连续击打脚靶(左右腿交替进行),每个技术动作须动作路线正确、步法灵活、动作连贯、速度快、力量足、有气势、击打准确及效果明显,方被视为有效击打。考评员对考生所完成有效击打的次数进行计数,无效击打不予计数。靶位高度以受测试者的肩部高度为准。

考试可采用电子器具进行计数,电子器具依据准确性和力度自动记分。

(2)评分标准:见表25-4。

表25-4 高位横踢评分表

跆拳道各级别学习标准,跆拳道等级划分和要求(2019体育单招专项考试方法及评分标准)

跆拳道各级别学习标准,跆拳道等级划分和要求(2019体育单招专项考试方法及评分标准)

(三)实战能力

实战

1.考试方法:按考生相邻体重随机配对进行实战,配对的考生体重一般相差不超过2kg(特殊情况除外)。在跆拳道垫子上进行实战,时间为1~2分钟一局,共一局。同时对两人进行评分。若双方实力悬殊,为保护考生安全,考评员可提前终止实战。

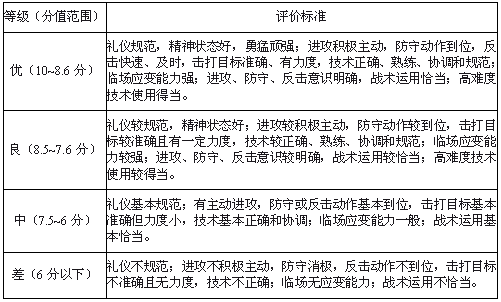
2.评分标准:考评员参照跆拳道实战能力评分细则(表25-5),独立对考生的礼仪、精神、意志品质、技术运用(准确性、协调性、灵活性、连贯性、速度、击打效果等)、战术运用、临场应变能力、得分意识、高难度技术运用等方面进行综合评定。采用10分制评分,分数至多可到小数点后1位。

表25-5 跆拳道实战能力评分细则

跆拳道各级别学习标准,跆拳道等级划分和要求(2019体育单招专项考试方法及评分标准)

三、其他

考评组提供头盔、护胸。考生必须穿符合考试要求的跆拳道道服进行考试。考生自备护裆、护齿、护臂、护腿、手套,没有跆拳道道服、护裆、护齿、护臂、护腿、手套不得参加考试。

本文关键词:跆拳道各级别教学内容,跆拳道等级划分和要求,跆拳道等级表,跆拳道运动等级标准,跆拳道怎样分等级。这就是关于《跆拳道各级别学习标准,跆拳道等级划分和要求(2019体育单招专项考试方法及评分标准)》的所有内容,希望对您能有所帮助!

本文链接:https://bk.89qw.com/a-709667

最近发表
网站分类