手机版

百科生活 投稿

我国的防灾减灾日,我国的防灾减灾日是哪一天(全国防灾减灾日:记牢这些)

百科 2026-02-04 20:13:50 投稿 阅读:5742次

关于【我国的防灾减灾日】,我国的防灾减灾日是哪一天,今天小编给您分享一下,如果对您有所帮助别忘了关注本站哦。

  • 内容导航:
  • 1、全国防灾减灾日:记牢这些,关键时刻能自救
  • 2、我国的防灾减灾日是哪一天

1、全国防灾减灾日:记牢这些,关键时刻能自救

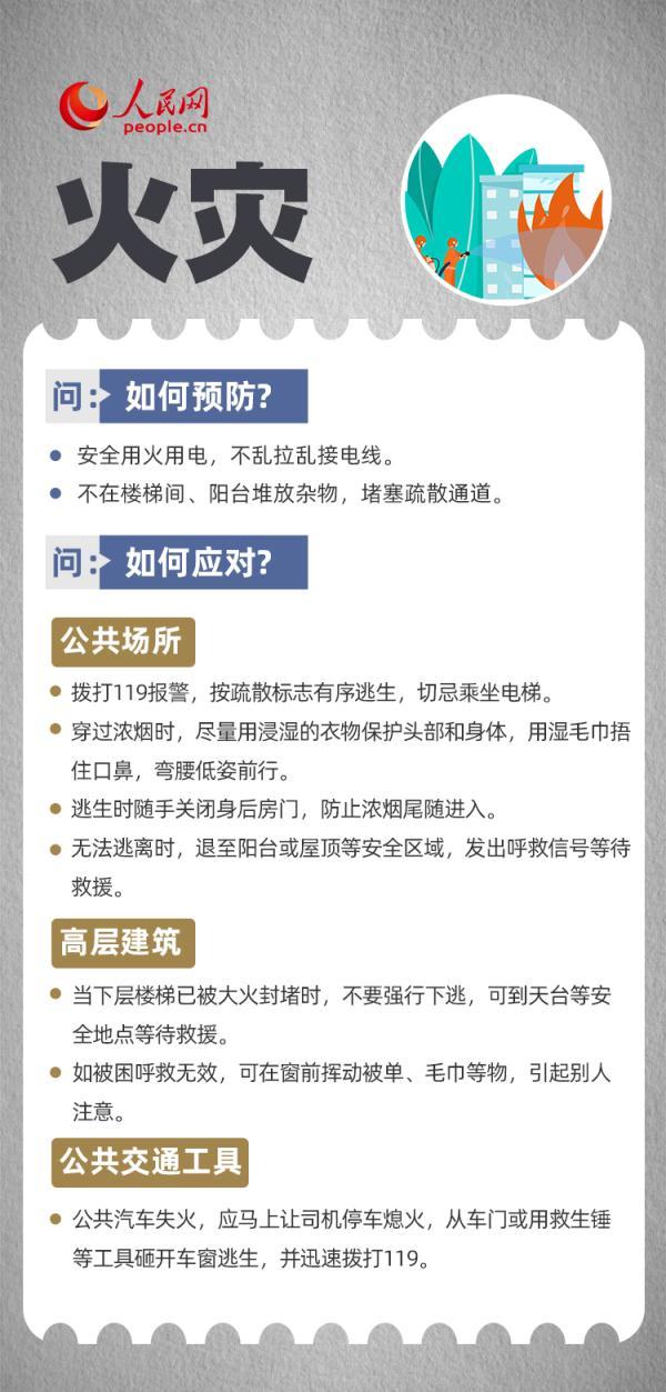
今年5月12日是我国第14个全国防灾减灾日,主题是“减轻灾害风险,守护美好家园”,让我们一起了解防灾减灾知识,共同提升防灾减灾意识和应急避险能力,筑牢社会安全防线。

我国的防灾减灾日,我国的防灾减灾日是哪一天(全国防灾减灾日:记牢这些)我国的防灾减灾日,我国的防灾减灾日是哪一天(全国防灾减灾日:记牢这些)我国的防灾减灾日,我国的防灾减灾日是哪一天(全国防灾减灾日:记牢这些)我国的防灾减灾日,我国的防灾减灾日是哪一天(全国防灾减灾日:记牢这些)我国的防灾减灾日,我国的防灾减灾日是哪一天(全国防灾减灾日:记牢这些)我国的防灾减灾日,我国的防灾减灾日是哪一天(全国防灾减灾日:记牢这些)

来源: 人民网-社会频道

2、我国的防灾减灾日是哪一天

简要回答

全国防灾减灾日是经中华人民共和国国务院批准而设立,自2009年起,每年5月12日为全国防灾减灾日。

防灾减灾日是为了宣传全国减灾防灾工作,让灾害远离我们,也是提醒灾害对我们的伤害,让我们做事更加谨慎,防止出现人祸。下面就来说说我国的防灾减灾日是哪一天。

详细内容

全国防灾减灾日是经中华人民共和国国务院批准而设立,自2009年起,每年5月12日为全国防灾减灾日。一方面顺应社会各界对中国防灾减灾关注的诉求,另一方面提醒国民前事不忘、后事之师,更加重视防灾减灾,努力减少灾害损失。

设立背景
中国是世界上自然灾害最为严重的国家之一,灾害种类多、分布地域广、发生频率高、造成损失重。在全球气候变化和我国经济社会快速发展的背景下,近年来,我国自然灾害损失不断增加,重大自然灾害乃至巨灾时有发生,我国面临的自然灾害形势严峻复杂,灾害风险进一步加剧。
在这种背景下,设立“防灾减灾日”,既体现了国家对防灾减灾工作的高度重视,也是落实科学发展观,推进经济社会平稳发展,构建鹭港社会的重要举措。通过设立“防灾减灾日”,定期举办全国性的防灾减灾宣传教育活动,有利于进一步唤起社会各界对防灾减灾工作的高度关注,增强全社会防灾减灾意识,普及推广全民防灾减灾知识和避灾自救技能,提高各级综合减灾能力,最大限度地减轻自然灾害的损失。

设立意义
1989年,联合国经济及社会理事会将每年10月的第二个星期三确定为“国际减灾日”,旨在唤起国际社会对防灾减灾工作的重视,敦促各国政府把减轻自然灾害列入经济社会发展规划。
在设立“国际减灾日”的同时,世界上许多国家也都设立本国的防灾减灾主题日,有针对性地推进本国的防灾减灾宣传教育工作。如日本将每年的9月1日定为“防灾日”,8月30日到9月5日定为“防灾周”;韩国政府自1994年起将每年的5月25日定为“防灾日”;印度洋海啸以后,泰国和马来西亚将每年的12月26日确定为“国家防灾日”;2005年10月8日,巴基斯坦发生7.6级地震后,巴基斯坦政府将每年10月8日定为“地震纪念日”等。
2008年5月12日,中国四川汶川发生8.0级特大地震,损失影响之大,举世震惊。设立中国的“防灾减灾日”,一方面是顺应社会各界对中国防灾减灾关注的诉求,另一方面也是提醒国民前事不忘、后事之师,更加重视防灾减灾,努力减少灾害损失。国家设立“防灾减灾日”,将使中国的防灾减灾工作更有针对性,更加有效地开展防灾减灾工作。

图标
防灾减灾日的图标以彩虹、伞、人为基本元素,雨后天晴的彩虹韵意着美好、未来和希望,伞的弧形形象代表着保护、呵护之意,两个人代表着一男一女、一老一少,两人相握之手与下面的两个人的腿共同构成一个“众”字,寓意大家携手,众志成城,共同防灾减灾。整个标识体现出积极向上的思想和保障人民群众生命财产安全之意。
2018年5月12日是第十个全国防灾减灾日。

本文关键词:我国的防灾减灾日是哪一天? a,我国的防灾防减灾日是哪一天,2022年全国防灾减灾日,我国的防灾减灾日是哪一天吃啥呢,我国的防灾减灾减灾日是哪一天。这就是关于《我国的防灾减灾日,我国的防灾减灾日是哪一天(全国防灾减灾日:记牢这些)》的所有内容,希望对您能有所帮助!

本文链接:https://bk.89qw.com/a-709696

最近发表
网站分类