百科生活 投稿
关于【一昼夜是多少小时】,一昼夜是多少小时?是12小时吗,今天小编给您分享一下,如果对您有所帮助别忘了关注本站哦。
- 内容导航:
- 1、一昼夜是多少小时
- 2、易错题:三年级上册数学第一单元《时分秒》
1、一昼夜是多少小时
24个小时
一昼夜即指一日一夜,24个小时。相传古人根据中国的十二生肖中的出没时间来命名各个时辰,所以古人把一昼夜划分成十二时段,每个时段叫一个时辰。
一昼夜即指一日一夜,24个小时。在地球不同地方,有时候一昼夜不仅仅指的是二十四小时,比如在南极与北极,有些时候一年就是一个大昼夜,半年白天,半年黑夜。地球绕地轴自西向东运转叫做自转,地球自转一周即一昼夜,有24小时。
相传古人根据中国的十二生肖中的出没时间来命名各个时辰,所以古人把一昼夜划分成十二时段,每个时段叫一个时辰。按照古代的计时单位将十二个时辰分别以地支为名称,从夜半开始算起。
一个时辰=2个小时。古人把一天划分为十二个时辰,每个时辰相等于现在的两小时。相传古人根据中国十二生肖中动物的出没时间来命名各个时辰。
十二时辰是古代汉族劳动人民根据一日间太阳出没的自然规律、天色的变化、日常的生产活动以及动物出没的时间而独创于世的。一昼夜被划分成十二个时段,每一个时段叫一个时辰。十二时辰既可以指一天,也可以指任何一个时辰。
2、易错题:三年级上册数学第一单元《时分秒》
孩子为什么考不了满分,主要就是试卷中的一些难题没有接触过,摸不清考点,所以不会做。因此,我把人教版三年级上册数学第一单元一些常考的,易错的题型罗列出来,大家也可以打印下来给孩子做一做。因为一二年级的知识记的不太清楚的,可以先观看教学视频。

参考答案:
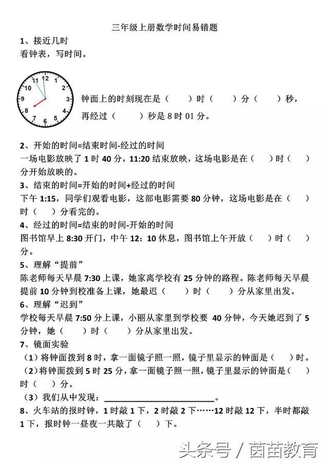
1、接近几时
看钟表,写时间。
钟面上的时刻现在是(7)时(59)分(55)秒,再经过(65)秒是8时01分。
解析:此时分钟还没有指到12,接近8时,不到8时,这是一年级的知识点。经过5+60=65秒就是8时01分。
2、开始的时间=结束时间-经过的时间
一场电影放映了1时40分,11:20结束放映,这场电影是在(9)时(40)分开始放映的。
11:20-1:40=10:80-1:40=9:40
3、结束的时间=开始的时间+经过的时间
下午1:15,同学们观看电影,这部电影需要80分钟,这场电影是在(2)时(35)分看完的。
1:15+1:20=2:35
4、经过的时间=结束的时间-开始的时间
图书馆早上8:30开门,中午12:10休息,图书馆上午开放(3)时(40)分。
12:10-8:30=11:70-8:30=3:40
5、理解“提前”
陈老师每天早晨7:30上课,她家离学校有25分钟的路程。陈老师每天早晨提前10分钟到校准备上课,她最迟(6)时(55)分从家里出发。
7:30-25-10=7:30-35=6:55
6、理解“迟到”
学校每天早晨7:50分上课,小丽从家里到学校要 40分钟,今天她迟到了5分钟,她(7)时(15)分从家里出发。
7:50+5-40=7:15
7、镜面实验
(1)将钟面拨到8时,拿一面镜子照一照,镜子里显示的钟面是(4)时。
(2)将钟面拨到5时25分,拿一面镜子照一照,镜子里显示的钟面是(6)时(35)分。
(3)我们从中发现:镜子的时间+实际的时间=12时。
8、火车站的报时钟,1时敲1下,2时敲2下……12时敲12下,半时都敲1下,报时钟一昼夜一共敲了(180)下。
(1+2+3+4+5+6+7+8+9+10)×2+24=180(下)
解析:1昼夜有24个小时,就有24个半时,所以必须加上24.
本文关键词:一昼夜是多少小时,分针走一昼夜是多少小时,一昼夜是多少小时?是12小时吗,一昼夜是多少小时,时针走几圈,地球一昼夜是多少小时。这就是关于《一昼夜是多少小时,一昼夜是多少小时?是12小时吗(三年级上册数学第一单元《时分秒》)》的所有内容,希望对您能有所帮助!
- 最近发表