手机版

百科生活 投稿

安全资料需要做哪些,施工安全资料都要做哪些(5.1万字、13项目、全套工程施工安全管理台账)

百科 2026-04-20 10:50:53 投稿 阅读:9204次

关于【安全资料需要做哪些】,施工安全资料都要做哪些,今天小编给您分享一下,如果对您有所帮助别忘了关注本站哦。

  • 内容导航:
  • 1、安全资料需要做哪些:施工安全资料都要做哪些
  • 2、5.1万字、13项目、全套工程施工安全管理台账

1、安全资料需要做哪些:施工安全资料都要做哪些

除了施工安全工作实施重大安全措施外,施工安全资料的收集,整理也是施工安全的重要内容。那么施工安全资料都要做哪些呢?请看下面

操作方法

施工资料,施工资料主要包括施工现场施工方案,施工管理制度,物资管理,现场住宿,现场消防,治安,现场防尘,防噪措施等。

施工考核,安全生产责任和目标评估施工单位的安全生产责任必须与安全目标联系起来,目标和任务应通过分解和评估来实施。

安全教育,要求全体员工特别是新员工在安全生产和劳动保护方面得到普遍,深入和全面的教育。

安全警示,施工现场的安全标志和其他安全标志作为视觉醒目警示,应根据布局图设置。安全标志布局应符合编制,审查和批准的程序。

2、5.1万字、13项目、全套工程施工安全管理台账

安全资料需要做哪些,施工安全资料都要做哪些(5.1万字、13项目、全套工程施工安全管理台账)

安全资料需要做哪些,施工安全资料都要做哪些(5.1万字、13项目、全套工程施工安全管理台账)

安全资料需要做哪些,施工安全资料都要做哪些(5.1万字、13项目、全套工程施工安全管理台账)

安全资料需要做哪些,施工安全资料都要做哪些(5.1万字、13项目、全套工程施工安全管理台账)

安全资料需要做哪些,施工安全资料都要做哪些(5.1万字、13项目、全套工程施工安全管理台账)

安全资料用表目次

1 建设工程施工许可证粘贴单(表A1) 37

2 建筑工程安全生产监督备案表(表A2) 38

3 地上、地下管线及建(构)筑物等有关资料移交单(表A3) 42

4 安全生产、文明施工措施费拨付情况及拨付凭证(表A4) 43

5 夜间施工审批手续粘贴单(表A5) 44

6 超过一定规模的危险性较大的分部分项工程专项施工方案报审表(表A6) 45

7 建筑工程安全评价表(表A7) 46

8 安全基本条件报审表(表B2.1) 47

9 安全保证体系报审表(表B2.2) 48

10 安全生产、文明施工措施费用报告表(表B2.3) 49

11 危险性较大的分部分项工程清单报审表(表B2.4) 50

12 危险性较大的分部分项工程专项施工方案报审表(表B2.5) 51

13 危险性较大的分部分项工程验收表(表B2.7) 52

14 建筑起重机械和自升式架设设施验收申请表(表B2.8) 53

15 机械设备报审表(表B2.9) 54

16 危险性较大的分部分项工程监理巡视检查记录(表B2.10) 55

17 日常监理安全检查记录(表B2.11) 56

18 一般隐患监理通知单(表B2.12) 57

19 一般隐患监理通知回复单(表B2.13) 58

20 重大隐患暂停施工令(表B2.14) 59

21 重大隐患监理报告书(表B2.15) 60

22 重大隐患整改复工申请表(表B2.16) 61

23 拒不整改/停工监理报告书(表B2.17) 62

24 项目部管理人员花名册(表C2.1.3) 63

25 分包单位名称清单(表C2.2.2) 64

26 分包单位劳务人员花名册(表C2.2.3) 65

27 总包单位对分包单位的安全专项检查记录(表C2.2.5) 66

28 安全生产责任制考核记录(表C2.3.3) 67

29 项目安全目标责任分解图(表C2.4.3) 68

30 安全管理目标考核记录(表C2.4.4) 69

31 危险性较大的分部分项工程清单(表C2.5.2) 70

32 超过一定规模的危险性较大的分部分项工程清单(表C2.5.3) 71

33 危险性较大的分部分项工程安全专项施工方案清单(表C2.5.4) 72

34 超过一定规模的危险性较大的分部分项工程安全专项施工方案清单(表C2.5.6) 73

35 超过一定规模的危险性较大的分部分项工程专项施工方案专家论证表(表C2.5.7) 74

36 危险源辨识与风险评价表(表C2.6.2) 75

37 重大危险源清单(表C2.6.3) 76

38 重大危险源报告表(表C2.6.4) 77

39 建筑工程分部工程安全技术交底清单(表C2.7.2) 78

40 建筑工程分项工程安全技术交底清单(表C2.7.3) 79

41 道路及排水工程安全技术交底清单(表C2.7.4) 80

42 桥涵工程安全技术交底清单(表C2.7.5) 82

43 安全技术交底(表C2.7.6) 84

44 一般安全检查记录表(表C2.8.3) 85

45 上级单位(部门)检查记录粘贴单(表C2.8.4) 86

46 一般隐患整改通知单(表C2.8.5) 87

47 一般隐患整改反馈单(表C2.8.6) 88

48 重大隐患报告单(表C2.8.7) 89

49 重大隐患台账(表C2.8.8) 90

50 “三违”处罚单(表C2.8.9) 91

51 项目、班组安全培训教育记录卡(表C2.9.3) 92

52 日常安全培训教育记录(表C2.9.4) 93

53 班前安全活动记录(表C2.10.2) 94

54 安全生产、文明施工措施费用清单(表C2.11.2) 95

55 项目部特种作业人员花名册(表C2.12.2) 97

56 安全防护设施材料验收表(表C2.13.2) 98

57 个人防护用品采购计划表(表C2.14.2) 99

58 个人防护用品进场查验登记表(表C2.14.3) 100

59 个人防护用品发放记录(表C2.14.4) 101

60 个人防护用品检查记录(表C2.14.5) 102

61 工伤事故月报表(表C2.15.2) 103

62 生产安全伤亡事故快报表(表C2.15.3) 104

63 安全标志平面布置图(表C2.16.2) 105

64 安全标志登记表(表C2.16.3) 106

65 应急救援人员名单(表C2.17.3) 107

66 应急救援器材清单(表C2.17.4) 108

67 应急培训记录(表C2.17.6) 109

68 应急演练记录(表C2.17.8) 110

69 消防重点部位明细表(表C3.1.6) 111

70 消防设备、设施、器材登记表(表C3.1.7) 112

71 动火作业审批表(表C3.1.8) 113

72 保卫人员值班、巡查工作记录(表C3.2.2) 114

73 来访人员及车辆登记表(表C3.2.3) 115

74 急救药品器材登记表(表C4.4) 116

75 噪声监测记录(表C4.6) 117

76 基坑支护验收表(表C5.3) 118

77 基坑支护沉降观测记录(表C5.4.1) 119

78 基坑支护水平位移观测记录(表C5.4.2) 120

79 人工挖孔桩防护检查表(表C5.5) 121

80 特殊部位气体检测记录(表C5.6) 122

81 临边防护验收表(表C6.3.1) 123

82 洞口防护验收表(表C6.3.2) 124

83 安全防护设施拆除(移动)审批表(表C6.4) 125

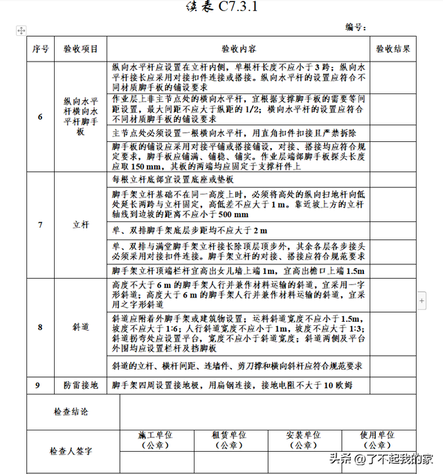
84 落地式扣件脚手架验收表(表C7.3.1) 126

85 悬挑式脚手架验收表(表C7.3.2) 128

86 附着式升降脚手架验收表(表C7.3.3) 130

87 液压升降整体脚手架安装验收表(表C7.3.4) 133

88 外挂防护架验收表(表C7.3.5) 135

89 高处作业吊篮验收表(表C7.3.6) 136

90 卸料平台(落地式)验收表(表C7.3.7) 138

91 悬挑式钢平台验收表(表C7.3.8) 139

92 脚手架拆除审批、监控记录(表C7.4) 140

93 模板工程验收表(表C8.3) 141

94 模板工程拆除审批监控记录(表C8.4) 142

95 临时用电工程检查验收表(表C9.3) 143

96 绝缘电阻测试记录(表C9.4) 146

97 接地电阻测试记录(表C9.5) 147

98 漏电保护器检测记录(表C9.6) 148

99 电工安装、调试、迁移、拆除工作记录(表C9.7) 149

100 电工巡检、维修工作记录(表C9.8) 150

101 机械设备安全管理台账(表C10.1) 151

102 机械设备进场验收表(表C10.2) 152

103 机械设备安装验收表(表C10.4.1) 153

104 打桩、钻孔机械检查验收表(表C10.4.2) 154

105 混凝土泵检查验收表(表C10.4.3) 155

106 混凝土搅拌机安装验收表(表C10.4.4) 156

107 焊接机械安装验收表(表C10.4.5) 157

108 钢筋机械安装验收表(表C10.4.6) 158

109 平刨、压刨安装验收表(表C10.4.7) 159

110 圆盘锯安装验收表(表C10.4.8) 160

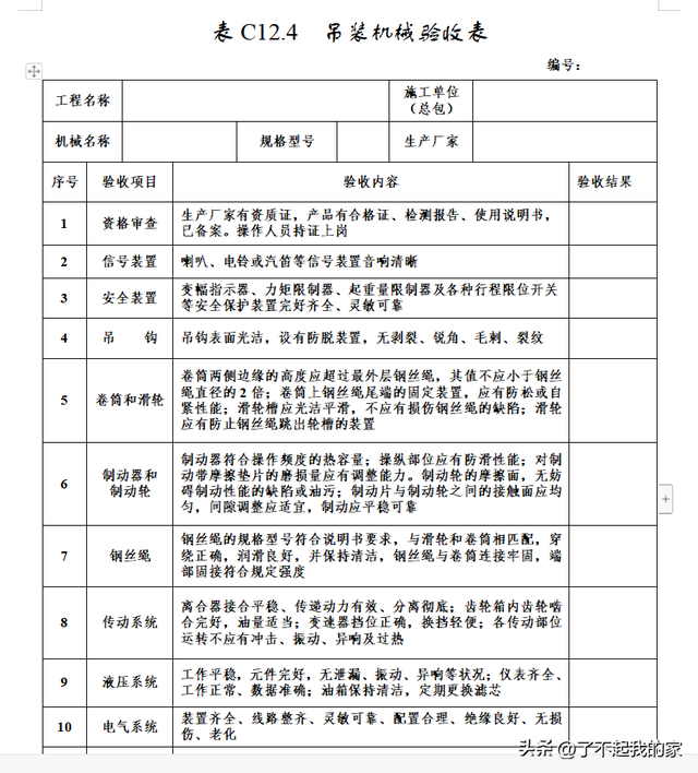
111 市政工程基层及路面施工机械安全检查验收表(表C10.4.9) 161

112 市政工程汽吊及高架车等施工机械安全检查验收表(表C10.4.10) 162

113 市政工程稳定土及沥青砼拌和平台安全检查验收表(表C10.4.11) 163

114 市政工程张拉设备安全检查验收表(表C10.4.12) 164

115 市政工程顶管设备安全检查验收表(表C10.4.13) 165

116 机械设备日常运行记录(表C10.5) 166

117 机械设备维修保养记录(表C10.6) 167

118 群塔作业平面布置图(表C11.4) 168

119 建筑起重机械安装告知表(表C11.5) 169

120 建筑起重机械基础工程验收记录(表C11.7) 170

121 建筑起重机械安装(拆卸)过程记录(表C11.8) 171

122 塔式起重机安装自检表(表C11.9.1) 172

123 施工升降机安装自检表(表C11.9.2) 178

124 塔式起重机安装验收表(表C11.11.1) 182

125 施工升降机安装验收表(表C11.11.2) 184

126 龙门架及井架物料提升机安装验收表(表C11.11.3) 186

127 塔式起重机顶升检验记录(表C11.13.1) 188

128 施工升降机加节验收记录(表C11.13.2) 189

129 塔式起重机附着锚固检验记录(表C11.14) 190

130 建筑起重机械运行记录(表C11.15) 191

131 建筑起重机械定期维护检测记录(表C11.16) 192

132 吊装机械验收表(表C12.4) 193

133 建筑工程项目施工安全综合评价(表C13.1) 194

5.1万字、13项目、全套工程施工安全管理台账Word版本可编辑

内容过多无法全部发表需要的加关注+私信回复关键字【台账

安全资料需要做哪些,施工安全资料都要做哪些(5.1万字、13项目、全套工程施工安全管理台账)

安全资料需要做哪些,施工安全资料都要做哪些(5.1万字、13项目、全套工程施工安全管理台账)

安全资料需要做哪些,施工安全资料都要做哪些(5.1万字、13项目、全套工程施工安全管理台账)

安全资料需要做哪些,施工安全资料都要做哪些(5.1万字、13项目、全套工程施工安全管理台账)

安全资料需要做哪些,施工安全资料都要做哪些(5.1万字、13项目、全套工程施工安全管理台账)

安全资料需要做哪些,施工安全资料都要做哪些(5.1万字、13项目、全套工程施工安全管理台账)

安全资料需要做哪些,施工安全资料都要做哪些(5.1万字、13项目、全套工程施工安全管理台账)

安全资料需要做哪些,施工安全资料都要做哪些(5.1万字、13项目、全套工程施工安全管理台账)

安全资料需要做哪些,施工安全资料都要做哪些(5.1万字、13项目、全套工程施工安全管理台账)

安全资料需要做哪些,施工安全资料都要做哪些(5.1万字、13项目、全套工程施工安全管理台账)

安全资料需要做哪些,施工安全资料都要做哪些(5.1万字、13项目、全套工程施工安全管理台账)

安全资料需要做哪些,施工安全资料都要做哪些(5.1万字、13项目、全套工程施工安全管理台账)

安全资料需要做哪些,施工安全资料都要做哪些(5.1万字、13项目、全套工程施工安全管理台账)

安全资料需要做哪些,施工安全资料都要做哪些(5.1万字、13项目、全套工程施工安全管理台账)

安全资料需要做哪些,施工安全资料都要做哪些(5.1万字、13项目、全套工程施工安全管理台账)

安全资料需要做哪些,施工安全资料都要做哪些(5.1万字、13项目、全套工程施工安全管理台账)

安全资料需要做哪些,施工安全资料都要做哪些(5.1万字、13项目、全套工程施工安全管理台账)

安全资料需要做哪些,施工安全资料都要做哪些(5.1万字、13项目、全套工程施工安全管理台账)

安全资料需要做哪些,施工安全资料都要做哪些(5.1万字、13项目、全套工程施工安全管理台账)

安全资料需要做哪些,施工安全资料都要做哪些(5.1万字、13项目、全套工程施工安全管理台账)

5.1万字、13项目、全套工程施工安全管理台账Word版本可编辑

本文关键词:工程施工安全资料包括哪些,施工工地安全资料都有哪些要做的,安全施工资料包括哪些,建筑施工安全资料有哪些,安全资料和施工资料哪个好做。这就是关于《安全资料需要做哪些,施工安全资料都要做哪些(5.1万字、13项目、全套工程施工安全管理台账)》的所有内容,希望对您能有所帮助!

本文链接:https://bk.89qw.com/a-718438/

最近发表
网站分类