手机版

百科生活 投稿

电脑能上微信打不开网页怎么回事,电脑能登录微信(电脑的网络连接显示正常)

百科 2026-04-19 06:16:07 投稿 阅读:7492次

关于【电脑能上微信打不开网页怎么回事】,电脑能登录微信,今天小编给您分享一下,如果对您有所帮助别忘了关注本站哦。

  • 内容导航:
  • 1、电脑能上微信打不开网页怎么回事:电脑能登录微信,但是打不开网页怎么办
  • 2、电脑的网络连接显示正常,打不开网页是怎么回事?

1、电脑能上微信打不开网页怎么回事:电脑能登录微信,但是打不开网页怎么办

操作方法

能登陆微信,QQ等聊天软件,说明你的网络还是正常的,问题出在你的系统,但也不需要重装系统,我们打开360安全卫士,在主界面右下方点击“人工服务”。

在接下来的界面右边“上网异常”下,有个“网页打不开”,点它一下。

在现实的问题类型中第一项就是“QQ能上网页打不开”,点击右边的“立即修复”。

之后就开始修复这个问题,时间不会太长,修复完之后最好重启下电脑,问题就会解决。

2、电脑的网络连接显示正常,打不开网页是怎么回事?

老谢最近在给一个做跨境电商的老板,装电脑的时候,出现了电脑的网络连接显示正常,而且电脑右下角网络图标也显示正常的,但就是打不开网页是怎么回事?下面给大家介绍一下我是怎么解决的,

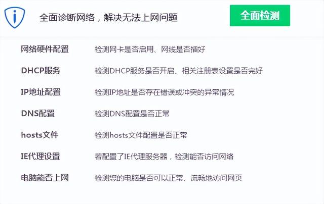
一般遇到这种情况,有可能是IP地址配置有问题,DNS配置问题,hosts文件问题,IE代理设置问题,也有可能是局域网设置有问题;建议用排除法一个一个来解决,可以用电脑管家中的工具箱里面的网络修复工具,来进行检测一下,如果是ip地址,DNS配置,hosts文件问题IE代理问题,可以直接用检测出来,并能修复好;

电脑能上微信打不开网页怎么回事,电脑能登录微信(电脑的网络连接显示正常)

电脑能上微信打不开网页怎么回事,电脑能登录微信(电脑的网络连接显示正常)

如果不是以上的这些问题,那么就可能是局域网代理出了问题,那么在浏览器设置一下就可以了

下面给大家介绍一下设置步骤

第一步打开浏览器,建议谷歌浏览器,这样比较好找一下;

第二步点击右上角的三个点,然后点开设置,再点开高级,点系统,

第三步打开计算机的代理设置

电脑能上微信打不开网页怎么回事,电脑能登录微信(电脑的网络连接显示正常)

然后就会弹出internet属性窗口;选择点击局域网设置,

电脑能上微信打不开网页怎么回事,电脑能登录微信(电脑的网络连接显示正常)

把代理服务器的去掉;

电脑能上微信打不开网页怎么回事,电脑能登录微信(电脑的网络连接显示正常)

然后确定,internet属性窗口也点确定就可以正常上网了;

电脑能上微信打不开网页怎么回事,电脑能登录微信(电脑的网络连接显示正常)

关于电脑的网络连接显示正常,但打不开网页,上不了网的问题,就介绍到这里。

本文关键词:电脑怎么登录两个微信账号,怎么在电脑上登陆两个微信,电脑能登录微信不能上网页,怎样在电脑上登录微信,电脑能登录微信不能登录QQ。这就是关于《电脑能上微信打不开网页怎么回事,电脑能登录微信(电脑的网络连接显示正常)》的所有内容,希望对您能有所帮助!

本文链接:https://bk.89qw.com/a-718455/

最近发表
网站分类