手机版

百科生活 投稿

最简易捕鸟器制作方法,超声波驱鸟器技术

百科 2026-02-08 17:35:48 投稿 阅读:6144次

关于【最简易捕鸟器制作方法】,今天小编给您分享一下,如果对您有所帮助别忘了关注本站哦。

  • 内容导航:
  • 1、最简易捕鸟器制作方法
  • 2、超声波驱鸟器技术

1、最简易捕鸟器制作方法

在电视剧和一些影视作品中,我们经常可以看到有一些简易的捕鸟装置,会很方便的让我们捉到小鸟,那么如何来制作这种简易的捕鸟器呢?下面我给大家带来一些方法和制作指南。

工具/材料

小麦粒,竹匾,竹棍,绳子

操作方法

首先我们要准备一个竹匾,大小要合适,足够可以套住鸟,竹匾最好是透气的,要有出气孔以便于鸟的呼吸,然后我们在周边里准备一些麦粒,来吸引鸟。

接着我们准备一个长度比较合适,可以支起竹匾的竹棍,处理竹棍的时候我们一定要小心不要被竹棍划到手,如果找不到长度宽度都合适的竹棍,我们可以找一些比较大一点的竹棍,然后用刀劈成我们想要的样子,找到之后我们准备一个长度比较长的细绳子系在拄棍的一端,然后用竹棍把竹匾给顶起来。

然后我们可以准备一些小鸟爱吃的食物,比如麦粒,准备一些放在被支起来的竹匾的中间,用来吸引小鸟,注意放的时候不要碰倒竹棍。

在捕鸟的过程中我们一定要耐心,等候鸟过来的时我们先不要急着拉绳子,而是要观察一下旁边还有没有别的鸟也想过来,等到有足够多的鸟都被吸引过来的时候,我们猛的一拉绳子,把鸟套进我们的竹匾里。

2、超声波驱鸟器技术

1.1技术背景

鸟类是人类的朋友,人类在爱护鸟类的同时也受到鸟类的困扰,例如:鸟类在输变电铁塔上筑巢、排便就是一个令人头痛的问题。为了提高输变电设备的可靠性、安全性,避免由于鸟类筑巢而导致输变电设备对地放电等故障,有必要采取措施驱赶鸟类而又不伤害鸟类。当前输变电设备使用的驱鸟器主要有风车式驱鸟器、语音驱鸟器、高压电子脉冲电子驱鸟、电容放电产生空爆、强光驱鸟以及防鸟刺等。

(1)风车式驱鸟器是最早进入市场的驱鸟器,其原理是在风的作用下,旋转驱鸟器上的风碗恐吓鸟。特点是价格低廉,但易老化,无风时不能发挥作用,而且鸟类容易适应。

(2)语音驱鸟器是利用语音芯片或MP3技术制作的驱鸟器。播放预先录制的鸟类哀鸣声和鸟类天敌的叫声来惊吓鸟类。特点是具有爆发性的驱鸟效果,但由于鸟的种类很多,而国内鸟类的语音库中的种类有限,所以鸟类的适应期短;语音驱鸟器的功率大,使用寿命短,应用在输变电单位还会造成噪音污染,此种驱鸟器用于机场、果树、林场或渔业养殖。

(3)高压电子脉冲电击驱鸟器,是利用高压放电电击鸟类,有一定的驱鸟效果。但是它的驱鸟范围极有限,只有鸟落在他的极板上才能发挥作用,而且使用寿命短,并且会对鸟类造成伤害。用于输变电单位的铁塔时,对上下铁塔检修带来不便和安全隐患。驱鸟刺的使用也有类似的安全隐患。

(4)电容放电产生空爆和强光驱鸟是利用电容放电产生空爆声和强光,从而来驱赶鸟类。有一定驱鸟效果,但是它的驱鸟范围小,强光还受其角度限制。由于瞬间电流很大,所以使用寿命短。

1.2超声波驱鸟器特征

系统能量供应:为达到节约能源的需要,采用太阳能光电路板为整个系统提供电能,电力供应系统分为两个部分,一是采用即时供电的电力供应系统,该系统通过太阳能电池板为其提供电能;二是设计一个能量存储电路,将由太阳能转化而来的电能通过蓄电池储存起来,以备阴天和夜间使用。

时钟电路:

通过程序设计出一个可以控制发射周期的电路,可以根据需要调节发射周期。

光敏感应电路:

通过光敏原件组成的光敏感应电路实现合理的电能的利用,当夜间或者是阴天,通过光敏传感器对光的采集,自动调节到省电模式。

超声波发射电路:

由超声波发射电路设计出可调频的声波发射器,用户可以根据所驱赶的对象调节声波的发射频率。用户通过外置频率调节按钮对声波频率进行调节。由二极管指示电路实现对按键的正确响应。

主控电路:

利用C8051F310设计出主控电路,从而实现信号的采集和指令的发出,控制声波的发射频率,以达到系统工作在最优模式。

最简易捕鸟器制作方法,超声波驱鸟器技术

最后:将各部分电路与主控电路进行搭接,实现机器的整体功能。

1.3具体实施方式

电源介绍

我们对电源供电打算采用两种方式

1)电池方式

本次设计采用6伏电源为系统供电,电池具有较强的电流驱动能力以及稳定的电压输出性能,

电池的体积较小,价格也比较低。

2)是太阳能电池板价格比较贵,因此我们在设计的时候没有采用。但是它比较适合用于野外,可以不必考虑电池的电量,因此我们只留有接口,在需要的时候可以添加。

最简易捕鸟器制作方法,超声波驱鸟器技术

3) 电源保护是为了防止电源正负极接反使电路的元器件烧毁而添加进去的,主要通过图中的二极管所完成。当电源接反后,开关闭合前二极管就会导通,由于没有限流电阻,导通后的电流很大,足以将二极管烧毁。

4)烧毁时的烟足以引起大家注意。但该电路并不可以完全保证对电源的保护,当二极管烧毁之后,二极管的PN结被破坏,整个管子如同导线一样将开关短路,与闭合开关一样效果,使得后续电路继续收到损害。所以在发现二极管有发光发热迹象时要立即断开电源,以免烧毁后续电路。

稳压电路

电源通过

1084将电压稳定到5v再通过LM117将电压稳到, 3.3v 用于给单片机供电,5v用于驱动超声波发生电路。

最简易捕鸟器制作方法,超声波驱鸟器技术

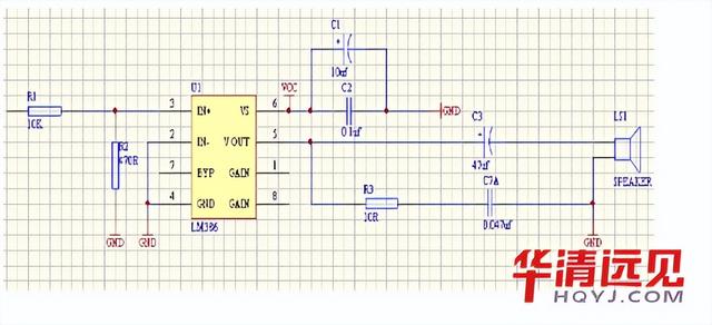
功放电路

我们采用LM386作为功率放大电路

LM386是一种音频集成功放,具有自身功耗低、电压增益可调整、电源电压范围大、外接元件少和总谐波失真小等优点的功率放大器,静态功耗低,约为4mA,可用于电池供电。工作电压范围宽,4-12V or 5-18V。外围元件少。电压增益可调,20-200 低失真度。

最简易捕鸟器制作方法,超声波驱鸟器技术

控制部分:

最简易捕鸟器制作方法,超声波驱鸟器技术

结论

本次论文——太阳能智能驱鸟器,经过认真、努力的学习、思考、设计和查阅相关资料,最终成功完成太阳能智能驱鸟器的设计。控制模块控制超声波扬声器连续交替发出频率变化的超声波,利用鸟类与人类在听觉的差异,扬声器发出的超声波刺激鸟类听觉,使鸟类生存环境充满鸟类认为的噪声,使之不愿靠近输电铁塔等,以达到驱鸟的效果。

嵌入式物联网需要学的东西真的非常多,千万不要学错了路线和内容,导致工资要不上去!

这就是关于《最简易捕鸟器制作方法,超声波驱鸟器技术》的所有内容,希望对您能有所帮助!

本文链接:https://bk.89qw.com/a-721918

最近发表
网站分类