手机版

百科生活 投稿

失业保险金和补助金有什么区别,失业保险金和失业补助金的区别是什么(失业保险金与失业补助金有啥区别)

百科 2026-02-08 06:21:20 投稿 阅读:8655次

关于【失业保险金和补助金有什么区别】,失业保险金和失业补助金的区别是什么,今天小编给您分享一下,如果对您有所帮助别忘了关注本站哦。

  • 内容导航:
  • 1、失业保险金与失业补助金有啥区别?一图带你看懂!
  • 2、失业保险金和补助金有什么区别:失业保险金和失业补助金的区别是什么

1、失业保险金与失业补助金有啥区别?一图带你看懂!

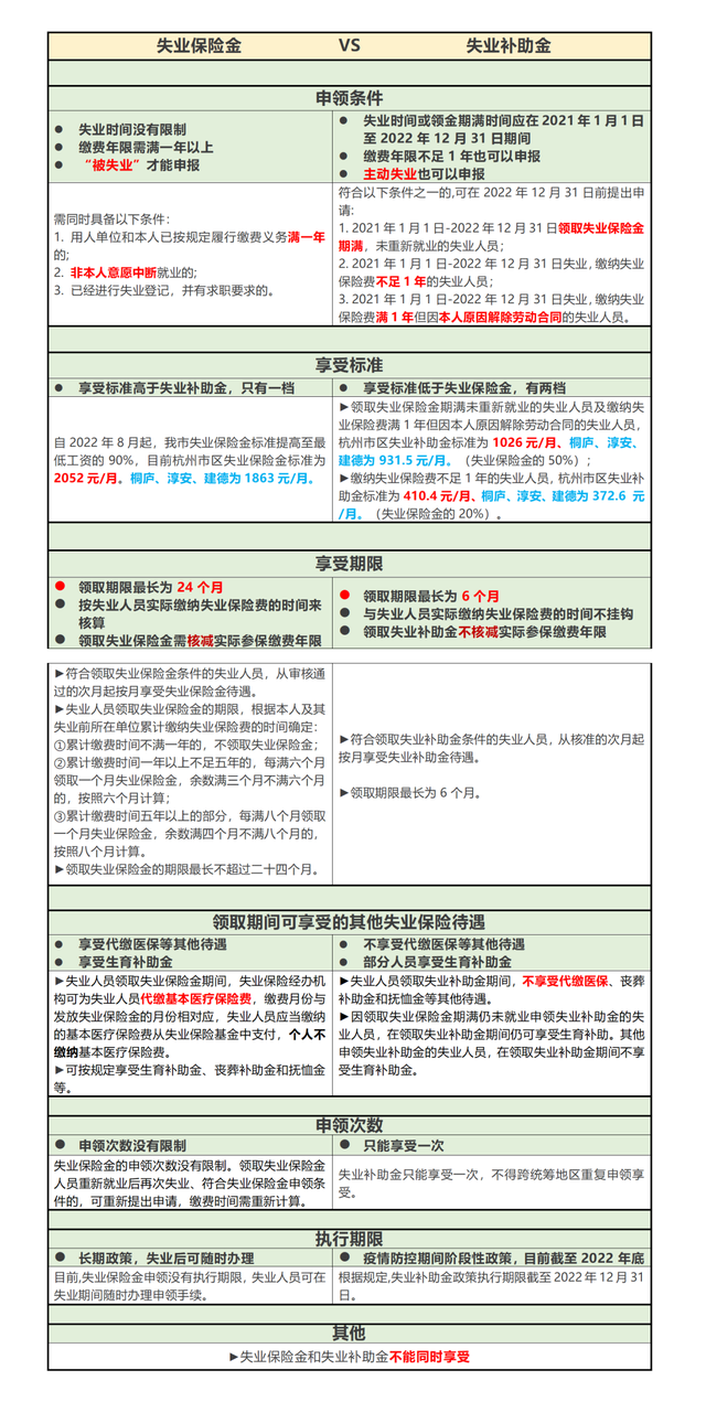
“失业保险金”和“失业补助金”仅有两字之差,也经常有人搞混,但这两项政策却大有不同!失业保险金、失业补助金有什么区别?该如何申请?待遇是怎么享受的?杭州人社给大家详细介绍下“失业保险金”和“失业补助金”的区别~~~

失业保险金和补助金有什么区别,失业保险金和失业补助金的区别是什么(失业保险金与失业补助金有啥区别)

失业保险金、失业补助金申领方式

◆网站申领:浙江政务服务网(http://www.zjzwfw.gov.cn)

◆APP申领:浙里办APP

◆窗口申领:可向杭州市各级公共就业服务机构提出申请(“杭州市失业保险经办机构联系表”)

失业保险金和补助金有什么区别,失业保险金和失业补助金的区别是什么(失业保险金与失业补助金有啥区别)

资料:杭州市就业管理服务中心

2、失业保险金和补助金有什么区别:失业保险金和失业补助金的区别是什么

享受待遇和针对人群不同

很多人对于失业补助金和失业保险金之间的区别不清楚,关于失业补助金和失业保险金有很多的区别,但是最本质的区别就是:失业补助金是阶段性的补助,而失业保险金是长期的存在的。

失业保险目的是保障失业人员基本生活。2020年,为了应对新冠肺炎疫情对就业失业人员影响,实施失业补助金等扩面政策,对于参保失业人员,有2项失业待遇可以领取,即失业保险金和失业补助金。

失业补助金即不是失业保险金的翻版又不是失业保险金延续,而是一种临时救助金,它是2020年新生事物,目的减轻疫情对失业人员影响。在现实中,最常见不符合领取失业保险金条件是:工资低,劳动强度大,自己辞职,解除劳动合同,另外还有失业保险缴费年限不够一年或未失业登记等情况。为了全覆盖参保失业人员,国家对失业政策进行升级调整,对领取失业保险金期满仍未就业的失业人员、不符合领取失业保险金条件的参保失业人员,发放6个月的失业补助金,同时规定标准不高于当地失业保险金的80%。简单说,只要参保失业保险,不符合领取失业保险金的,可以直接领取6个月失业补助金。

在工作生活中,用人单位倒闭,企业不景气裁员,这个时候的员工,没有工作,没有经济收入,如果有了失业保险金等于有一份最基本的生活保障,但是有条件的:失业人员在失业前参保单位和个人累计缴费满1年、非本人意愿中断就业且失业登记的,符合条件的,最高可以享受24个月失业金待遇。

判断两者的区别主要在于社保缴纳是否超过1年和是否为主观愿意导致失业。

失业补助金是国家社保局对那些困难失业人员发放的临时生活补助,让他们可以有一定的生活基础,这个费用将直接从当地财政拨款当中进行支出。而失业保险金是指失业保险经办机构依法支付给符合条件的失业人员的基本生活费用,是对失业人员在失业期间失去工资收入的一种临时补偿。

失业补助金本身是一个福利性的政策,而失业保险金是一种长期性的补助政策,即劳动者失业后才可以获取。失业保险金既有上限又有下限,上限低于当地最低工资标准,下限高于城市居民最低生活保障标准,设置上下限,目的只保障失业人员基本生活,而不是改善失业人员生活质量,具体标准由各省根据实际情况制定。

当然,两者的申请材料也有一定的差异,例如失业保险金需要参保单位出具两份《解除(终止)劳动关系证明书》,一份交失业保险中心,一份交劳动保障局劳动争议仲裁委员会备案。而失业补助金则是没有这般限制。

综上所述,失业补助金与失业保险金,区别在于差额与全额,失业补助金标准为低于失业保险金80%,而失业保险金是全额失业金;共同之处在于两者必须参保失业保险。因此,我们参保失业人员不用担心,即使不符合领取失业保险金,只要参保失业,最起码可以领取失业补助金,有了这笔6个月补助,我们参保失业人员可以渡过眼前难关。最后建议,符合条件申请的,可以线上申请失业金,通过系统核查+部门协查,再加上个人承诺,零差错领取失业金待遇。

本文关键词:失业保险金跟失业补助金有什么区别,失业保险金和失业补助金的区别是什么呢,失业保险金和失业补助金的区别?,失业补助金与失业保险金的区别,失业补助金和失业保险金有什么区别吗。这就是关于《失业保险金和补助金有什么区别,失业保险金和失业补助金的区别是什么(失业保险金与失业补助金有啥区别)》的所有内容,希望对您能有所帮助!

本文链接:https://bk.89qw.com/a-722942

最近发表
网站分类