手机版

百科生活 投稿

全面预算管理的内容,全面预算管理的主要内容(全面预算管理流程操作手册)

百科 2026-02-07 20:01:50 投稿 阅读:6313次

关于【全面预算管理的内容】,全面预算管理的主要内容,今天小编给您分享一下,如果对您有所帮助别忘了关注本站哦。

  • 内容导航:
  • 1、全面预算管理的内容:全面预算管理的主要内容
  • 2、全面预算管理流程操作手册,附38个全面预算管理表格,收藏备用

1、全面预算管理的内容:全面预算管理的主要内容

操作方法

产品成本预算
每一批产品的生产都需要一定的成本,这也是预算管理中非常重要的一点,这关乎着方案是否可行,所以一定不能小觑。

生产预算
评估了生产所需的原料的预算之后,就要开始预估产品生产过程所需要的资金了,因为产品原料买回来之后还需要经过加工处理才能售出。

销售预算
每种产品都有自己的销售渠道,所以销售也是需要一定资金的,需要有一定的管理人员把产品售出,所以他们的薪水也要列入预算之内。

宣传预算
现在大部分的产品都会通过一定的方式宣传自己的产品,这也是增加销售量很好的一种方式,宣传预算也是预算管理的重要内容。

2、全面预算管理流程操作手册,附38个全面预算管理表格,收藏备用

会计人员转型管理会计,需要了解全面预算管理,成本控制,制度制定等等。下面就是今天要给大家分享的全面预算管理的内容了,这个是转型管理会计需要了解的。

本文罗列的全面预算管理目标制作的手册和流程,供大家参考,大家可以根据自己企业的实际情况来做具体的全面预算 !还有在做预算管理过程中会用到的预算表格模板,方便大家套用!

全面预算管理

(文末抱走)

全面预算管理的内容,全面预算管理的主要内容(全面预算管理流程操作手册)

第一:全面预算管理流程及手册

1、全面预算管理流程

全面预算管理的内容,全面预算管理的主要内容(全面预算管理流程操作手册)

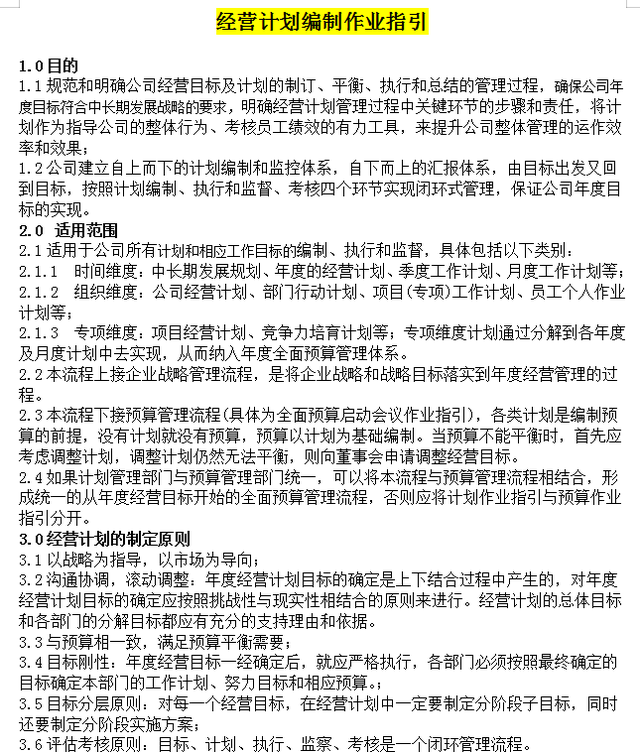
2、年度经营目标预算流程

全面预算管理的内容,全面预算管理的主要内容(全面预算管理流程操作手册)

全面预算管理的内容,全面预算管理的主要内容(全面预算管理流程操作手册)

3、年度财务经营预算操作手册

全面预算管理的内容,全面预算管理的主要内容(全面预算管理流程操作手册)

全面预算管理的内容,全面预算管理的主要内容(全面预算管理流程操作手册)

全面预算管理的内容,全面预算管理的主要内容(全面预算管理流程操作手册)

二、全面预算管理表格模板(含38个)

全面预算管理的内容,全面预算管理的主要内容(全面预算管理流程操作手册)

……预算管理内容还是比较多的,今天带来的全面预算表格,因为受到篇幅限制,接下来就不一一阐述了。有参考的,看下文!

本文关键词:全面预算管理的具体内容,全面预算管理的含义和内容,全面预算管理包含哪些内容,全面预算管理的主要内容是什么,全面预算管理的基本概念。这就是关于《全面预算管理的内容,全面预算管理的主要内容(全面预算管理流程操作手册)》的所有内容,希望对您能有所帮助!

本文链接:https://bk.89qw.com/a-723725

最近发表
网站分类