手机版

百科生活 投稿

郑州市中心城区指的是,郑州市中心在哪个区(郑州拟进一步放宽中心城区落户条件)

百科 2026-02-05 01:19:34 投稿 阅读:1649次

关于【郑州市中心城区指的是】,郑州市中心在哪个区,今天小编给您分享一下,如果对您有所帮助别忘了关注本站哦。

  • 内容导航:
  • 1、郑州拟进一步放宽中心城区落户条件
  • 2、郑州市中心城区指的是:郑州市中心在哪个区

1、郑州拟进一步放宽中心城区落户条件

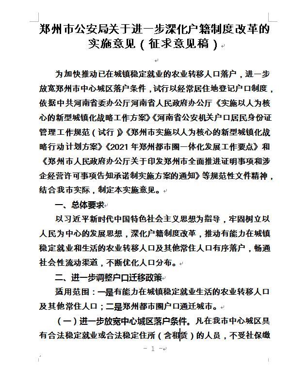
中新网9月13日电 郑州市公安局近日就《郑州市公安局关于进一步深化户籍制度改革的实施意见》公开征求意见。

征求意见稿提出,进一步放宽中心城区落户条件。凡在郑州市中心城区具有合法稳定就业或合法稳定住所(含租赁)的人员,不受社保缴费年限和居住年限的限制,本人及其共同居住生活的配偶、子女和父母,可以在郑州市申请登记城镇居民户口。

公开征集意见时间为:2022年9月6日至10月6日。(中新财经)

郑州市中心城区指的是,郑州市中心在哪个区(郑州拟进一步放宽中心城区落户条件)

图自征求意见稿

搜索

复制

2、郑州市中心城区指的是:郑州市中心在哪个区

简要回答

郑州市中心在金水区和二七区,郑州市的中心区域是由郑州火车站站区、二七商圈、紫荆山商圈等地区组成。

郑州市是我国的一座大城市,拥有了悠久的历史,而且是极其重要的交通枢纽,究竟郑州市中心在哪个区呢?下面让我们一起去了解吧。

详细内容

二七区,隶属于河南省郑州市,是河南省省会郑州市的中心城区,位于东经113°30′ ~113°41′,北纬34°36′~34°46′之间。地处郑州市区中心偏西南,辖区总面积156.2平方公里,建成区面积36.25平方公里。二七区属暖温带大陆性季风气候,并具有过渡性气候特征,温暖气团交替频繁。截至2019年,二七区辖15个街道和1个镇, 区政府驻地淮河路街道。

二七区始建于民国三十七年(1948年)10月,为纪念民国十二年(1923)年2月7日爆发的“京汉铁路工人大罢工”,在1955年更名为二七区,是国家唯一因纪念重大革命历史事件而命名的城区。京广、陇海两条铁路大动脉在二七区交汇。区内有全国最大的铁路枢纽站——郑州火车站、河南省最大的汽车客运站——郑州客运中心站,中原地区最大的电力、电信、邮政枢纽位于辖区。郑少高速、郑尧高速、西南绕城高速穿境而过,城区距新郑国际机场仅30分钟车程。

二七区,位于东经113°30′ ~113°41′,北纬34°36′~34°46′之间。地处郑州市区中心偏西南,东和管城回族区接壤,南、西南接新郑市、新密市,西、西北与荥阳市、中原区毗邻,北连金水区。辖区总面积156.2平方公里,建成区面积36.25平方公里。

金水区是河南省省会郑州市的中心城区,因春秋战国时期发源于辖区内的金水河而得名。截至2017年,金水区辖区总面积242平方公里,辖24个街道,常住人口171.33万人,城镇化率91.57%,是全省经济最发达的城区之一。金水区是河南省政治、经济、文化、金融、信息中心。辖区经济繁荣,交通便利,设施先进,功能完善,拥有得天独厚的区位优势和较为优质的资源禀赋。

金水区位于郑州市区东北部。东临中牟县,南连管城区、二七区,西接中原区,北靠惠济区。地理位置为东经113°40' ~ 113°47' 北纬30°50' ~ 34°57'。辖区东西最大距离22.9千米,南北最大距离17.2千米,总面积242平方千米。

本文关键词:郑州各区房价一览表,郑州市中心在哪个位置,郑州市哪个区最繁华富裕,郑州市中心哪个区下大雨不容易积水,郑州市中心在哪个区哪个街道。这就是关于《郑州市中心城区指的是,郑州市中心在哪个区(郑州拟进一步放宽中心城区落户条件)》的所有内容,希望对您能有所帮助!

本文链接:https://bk.89qw.com/a-740054

最近发表
网站分类