手机版

百科生活 投稿

枇杷的功效与作用,枇杷的功效与作用有哪些(这家光伏公司经历了一次生死大轮回)

百科 2026-02-26 19:05:34 投稿 阅读:7639次

关于【枇杷的功效与作用】,枇杷的功效与作用有哪些,今天小编给您分享一下,如果对您有所帮助别忘了关注本站哦。

  • 内容导航:
  • 1、短短数日,这家光伏公司经历了一次生死大轮回
  • 2、枇杷的功效与作用有哪些

1、短短数日,这家光伏公司经历了一次生死大轮回

【èƒ½æºäººéƒ½åœ¨çœ‹ï¼Œç‚¹å‡»å³ä¸Šè§’åŠ 'å ³æ³¨'】

近日,易成新能似乎坐了一次“过山车”。短短数日,喜乐哀愁,来了一次大轮回。

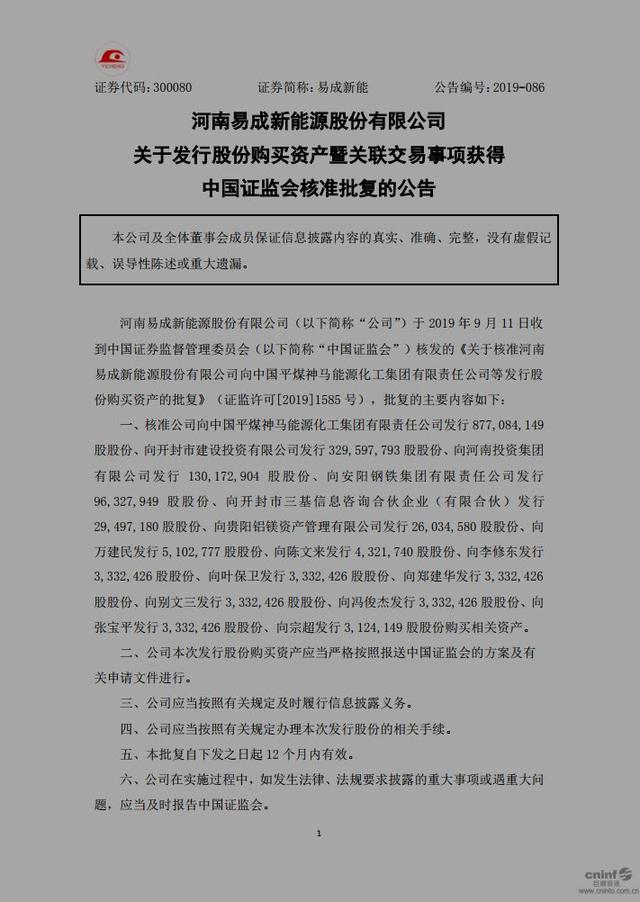
9月11日,易成新能发布关于发行股份购买资产暨关联交易事项获得证监会核准批复的公告称,公司于2019年9月11日收到中国证监会核发的《关于核准河南易成新能源股份有限公司向中国平煤神马能源化工集团有限责任公司等发行股份购买资产的批复》(证监许可[2019]1585号)。

根据公告,证监会核准易成新能向中国平煤神马能源化工集团有限责任公司发行8.77亿股股份、向开封市建设投资有限公司发行3.3亿股股份、向河南投资集团有限公司发行1.3亿股股份、向安阳钢铁集团有限责任公司发行9632.79万股股份、向开封市三基信息咨询合伙企业(有限合伙)发行2949.72万股股份、向贵阳铝镁资产管理有限公司发行2603.46万股股份、向万建民发行510.28万股股份、向陈文来发行432.17万股股份、向李修东发行333.24万股股份、向叶保卫发行333.24万股股份、向郑建华发行333.24万股股份、向别文三发行333.24万股股份、向冯俊杰发行333.24万股股份、向张宝平发行333.24万股股份、向宗超发行312.41万股股份购买相关资产。

枇杷的功效与作用,枇杷的功效与作用有哪些(这家光伏公司经历了一次生死大轮回)枇杷的功效与作用,枇杷的功效与作用有哪些(这家光伏公司经历了一次生死大轮回)

根据该方案,易成新能最终将以57.65亿元的价格并购开封炭素,向中国平煤神马集团等15名交易对方合计发行股份15.21亿股。交易前,平煤神马集团持有易成新能20.02%的股份,为易成新能控股股东。

此次,易成新能发行股份购买开封炭素100%股权。其中,中国平煤神马集团以其持有的开封炭素 57.66%的股权认购易成新能向其发行的新股 8.77亿股;交易完成后,中国平煤神马集团将持有上市公司 约9.78亿股股份,占上市公司总股本的 48.31%,仍为上市公司的控股股东;中国平煤神马集团及其一致行动人将合计持有上市公司9.80 亿股股份,占上市公司总股本的 48.40%。

易成新能表示,公司董事会将根据相关法律法规和上述核准文件的要求及公司股东大会的授权,尽快办理本次发行股份购买资产的相关事宜。

本次重组完成后,开封炭素将成为公司的全资子公司并纳入合并报表范围,公司的资产规模、业务规模及盈利能力将得到极大提升,公司将可能实现经营业绩扭亏为盈。

对于易成新能来说,这无疑是一次重磅利好!

人逢喜事精神爽,股市更不例外。

在此前8个交易日中,易成新能公司股价实现了8连涨,9月12日更是涨停报收!

而之所以连续大涨,甚至出现涨停板,与消息面不无关系。

从基本面上看,易成新能是一家专业从事太阳能晶硅片、半导体线切割刃料研发、生产、销售的高新技术企业,太阳能光伏行业重要的功能性材料供应商。公司产品占有率一直位居国内晶硅片切割刃料生产企业前列,主导产品太阳能晶硅片切割刃料、半导体晶圆片切割刃料是太阳能光伏产业、半导体芯片制备产业的专用切割材料,还广泛应用于工程陶瓷、研磨材料等领域。

财报数据显示,2016年-2018年,易成新能实现营收分别为24.02亿元、18.26亿元、27.86亿元,归属上市公司股东的净利润分别为1897.80万元、-10.15亿元、-2.95亿元,同比变化分别为196.48%、-5449.58%、70.99%。2019年上半年,易成新能实现营收为13.96亿元,归属上市公司股东的净利润为-1652.50万元,同比下降121.10%。

从主营构成来看,易成新能电池业务是其主要的营收来源,占该公司主营收入的89.82%,达到12.54亿元。

从消息面上看,9月11日,该公司收到中国证监会关于其发行股份购买资产暨关联交易事项的核准批复,市场分析认为该公司2019年将可能实现经营业绩扭亏为盈。

毫无疑问,这一信息才是对该公司股价的一剂强心针,推动该公司股价近日连续上涨。

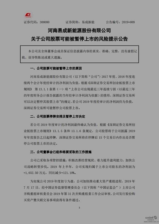
9月13日,易成新能发布公告称,公司2017年度、2018年度连续两个会计年度经审计的净利润为负值,根据规定,若公司2019年度经审计的净利润仍为负值,深交所可能暂停公司股票上市。

枇杷的功效与作用,枇杷的功效与作用有哪些(这家光伏公司经历了一次生死大轮回)枇杷的功效与作用,枇杷的功效与作用有哪些(这家光伏公司经历了一次生死大轮回)

根据《深圳证券交易所创业板股票上市规则》 第13.1.1条第(一)项“上市公司出现最近三年连续亏损(以最近三年的年度财务会计报告披露的当年经审计净利润为依据)的情形,深圳证券交易所可以决定暂停其股票上市”的规定,若公司2019年度经审计的净利润仍为负值,深圳证券交易所可能暂停公司股票上市。

易成新能表示,公司已采取各项管控措施,积极改善经营现状、着力提升盈利能力,加快公司战略转型步伐。2019年上半年,公司实现归属于上市公司股东的净利润为-1,652.50万元,同比减少-121.10%。为实现公司2019年度扭亏为盈,公司加快推动重大资产重组进程,2019年7月17日,经中国证券监督管理委员会上市公司并购重组审核委员会2019年第31次并购重组委工作会议审核,公司发行股份购买资产暨关联交易事项获得有条件通过。

近几年,易成新能一直是处于一个十分尴尬的处境。不仅营收水平徘徊无较大发展,而且盈利能力也让人大跌眼镜。

枇杷的功效与作用,枇杷的功效与作用有哪些(这家光伏公司经历了一次生死大轮回)

自2012年以后,该公司年净利润不断下滑,2017-2018年出现严重亏损,尤其是2017年大幅度亏损超过10亿元。如果2019年净利润再次为负,将会被实施退市风险警示。

标的公司

不过,标的公司开封炭素近两年业绩表现十分抢眼,实现高额盈利。

根据资料显示,该公司2017-2018年分别实现营收20.22亿元和40.86亿元,净利润分别为7.3亿元和20.34亿元,扣非净利润分别为7.51亿元和20.34亿元。

据了解,开封炭素主要业务为超高功率石墨电极的研发、生产及销售,已成为国内超高功率石墨电极领域重要的研发、生产和人才基地。根据中国炭素行业协会相关数据,开封炭素Ф600mm、Ф700mm大规格超高功率石墨电极在2017-2018年中国市场占有率分别高达37.8%和38.1%,位列第一;2017-2018年全球市场占有率分别达2.1%和2.3%,位列第五。

易成新能表示,由于开封炭素主要生产超高功率石墨电极,行业发展前景良好,未来开封炭素的盈利能力具有可持续性。

2、枇杷的功效与作用有哪些

枇杷的功效与作用有哪些

1、用于肺热咳嗽,风热咳嗽,肺虚久嗽。枇杷叶味苦性寒,具有降气清肺止咳之功,用治肺热咳嗽,可配黄芩、栝楼皮等药以清肺化痰止咳。

2、风热咳嗽亦可配胡、桑叶等以疏风宣肺止咳。

以其止咳力佳,配以麦冬、阿胶又能治肺燥咳嗽;久咳痰血可配白及、藕节、生地黄、蛤粉炒阿胶以清肺补肺、止咳止血;若兼痰多者,则再配川贝母、叭旦杏仁等以加强化痰作用。3、用于胃热呕吐、呃逆。枇杷叶入胃经,善清胃热、降胃气而奏止呕哕、治呃逆之效。胃热呕逆还可以单用,若暴吐服药不止,可配以生姜、半夏,以加强止呕之功。

4、治妊娠呕吐,枇杷叶配生姜煎服;小儿吐乳不止,配母丁香为末,枣汤调下。枇杷根:苦,平。清肺止咳,镇痛下乳。

主治肺结核咳嗽,风湿筋骨痛,乳汁不通。5、枇杷核:苦,寒。

主治疝痛,淋巴结结核,咳嗽。清肺祛痰:本品苦寒,能清肺热,降肺气以止咳,常用于治疗肺热咳嗽、痰多色黄。6、和胃降逆:可降胃气而止呕逆,用于胃热引起的呕逆。

止渴:本品可治疗口干消渴,肺风面疮,粉刺。

枇杷的功效和作用都有哪些

枇杷的功效和作用都有哪些 枇杷的功效和作用都有哪些,相信很多人都知道枇杷这个东西,对于枇杷它是有很高的的营养价值的,也有很多的功效和作用,能促进消化,下面我介绍枇杷的功效和作用都有哪些,一起来看下吧。 枇杷的功效和作用都有哪些1 枇杷 别名: 腊兄、金丸、卢橘、粗客、焦子、炎果 枇杷蔷薇科、枇杷属植物,枇杷原产中国东南部,因叶子形状似琵琶乐器而名。

枇杷是我国南方特有的'珍稀水果,枇杷与大部分果树不同,秋日养蕾,冬季开花,春来结子,夏初成熟,承四时雨露,为“果中独备四时气者”;其果肉柔软多汁,酸甜适度,味道鲜美,被誉为“果中之皇”。

成熟的枇杷味道甜美,营养颇丰,有各种果糖、葡萄糖、钾、磷、铁、钙以及维生素A、B、C等,有润肺、止咳、止渴等功效。 主要营养: 糖、蛋白质、脂肪、纤维素、果胶、胡萝卜素、鞣质、苹果酸、柠檬酸、钾、磷、铁、钙、维生素 A、维生素B、维生素C 食疗功效: 促进消化、润肺止咳、预防感冒、防止呕吐、减肥。 适宜人群: 一般人群均可食用,尤适宜肺痿咳嗽、胸闷多痰、劳伤吐血者及坏血病患者。 禁忌人群: 脾虚泄泻者、糖尿病患者忌食。

枇杷的功效和作用 1、促进消化枇杷中所含的有机酸可以刺激消化腺分泌,对增进食欲、帮助消化吸收、止渴解暑有相当的作用。 2、润肺止咳枇杷中含有苦杏仁甙,而苦杏仁甙能够润肺止咳、祛痰,治疗各种咳嗽。 3、预防感冒枇杷果实及叶有抑制流感病毒作用,常吃可以预防四时感冒。

4、防止呕吐枇杷叶泄热苦降,下气降逆,为止呕之良品,可治疗各种呕吐呃逆。 5减肥枇杷富含粗纤维及矿物元素,并且还含有维生素B1和维生素C,是很有效的减肥果品。 6、美容葡萄含有多种维生素,可使皮肤健康润泽。

食用枇杷要注意什么? 1、枇杷果核中含有苦杏仁甙,有毒,千万不要误食,以免危害健康及生命。 2、葡萄含糖量高,糖尿病患者要忌食。 枇杷如何保存? 如果是拨皮的枇杷易用盐水、冰水或是糖水中保存,这样的枇杷不宜变色,买回来的枇杷可以直接用纸箱装好,放置于通风处放置好即可,枇杷不宜冷藏,容易导致变色。

枇杷和什么一起吃比较好? 枇杷和猪肉一起吃: 可防癌抗癌 枇杷和乌鸡一起吃: 可营养、润肺 枇杷和大米一起吃: 可生津止渴 枇杷和蜂蜜一起吃: 可治伤风感冒 枇杷和银耳一起吃: 可生津止渴 枇杷不能和什么一起吃? 枇杷不能和海味一起吃: 会影响蛋白质吸收 枇杷不能和白萝卜一起吃: 会破坏维生素C 枇杷的功效和作用都有哪些2 枇杷花的功效与作用 1、增强人体免疫力 枇杷花是一种味道清香的存在,它含有大量挥发油和天然芳香类物质,还含有多种人体正常代谢时必需的维生素和氨基酸,平时人们用干燥后的枇杷花泡水喝能吸收它含有的多种营养,这些营养成分能加快人体代谢,并能促进人体内免疫细胞再生,对增强人体免疫力有极大的好处。 2、抗菌消炎 枇杷花不单味道清香,它还含有多种天然药用成分具有超强的抗菌能力,人们用它煎水服用能消灭人体内的多种敏感菌和致病菌并能抑制一些真菌和病毒的活性,平时人们用它煮水喝能预防多种细菌性疾病发生,人们因链球菌和肺炎球菌导致肺炎和气管炎时,即使用它煎水喝还能让这些炎症尽快消退。 3、滋阴润肺 枇杷花还是一种能滋阴润肺的中药材,人们直接用它泡水喝,能清除身体内的热毒能阻止肺热肺燥等多种不良症状出现,另外人们食用枇杷花还能缓解咽喉肿痛,预防咽喉炎症。枇杷花不但能润肺,还具有一定的解毒能力,它能阻止尼古丁对人类肺部产生伤害,平时那些经常吸烟的人群可以坚持用枇杷花泡水喝,这样就能把人体吸烟时吸收的尼古丁分解,阻止它对人类肺部产生伤害。

枇杷花的副作用 枇杷花无毒,适量服用副作用也不明显,只是它性质微寒,那些脾胃虚寒的人食用它以后容易出现肠胃不适。导致人体出现过敏是枇杷花的常见副作用,它含有一定数量的花粉,那些过敏体质的人群在服用它以后容易出现多种过敏反应。

枇杷的功效与作用及禁忌有什么

枇杷原产中国东南部,因叶子形状似琵琶乐器而名,其花可入药,并且全枝都可以入药。下面我为大家详细介绍枇杷的功效与作用及禁忌还有食用方法,一起来看看吧。

枇杷的功效 成分:果实含水分90.26%,总氮2.15%,碳水化物67.30%,其中还原糖占71.31%,戊聚糖3.74%,粗纤维2.65%。

果肉含脂肪,糖,蛋白质,纤维素,果胶,鞣质,灰分(钠、钾、铁、钙、磷)及维生素B1、C。又含隐黄素、β-胡萝卜素等色素。果酱含葡萄糖、果糖、蔗糖、苹果酸。 性味:这里输入内容 归经:这里输入内容 功效:润肺,止渴,下气。

治肺痿咳嗽吐血,衄血,燥渴,呕逆。 ①孟诜:"利五脏。" ②崔禹锡《食经》:"下气,止哕呕逆。

" ③《日华子》:"治肺气,润五脏,下气。止呕逆,并渴疾。" ④《滇南本草》:"治肺痿痨伤吐血,咳嗽吐痰,哮吼。

又治小儿惊风发热。" 枇杷的作用 枇杷药用作用: 1、 镇咳、祛痰、平喘作用:本品所含苦杏仁甙在体内水解产生的氢氰酸有止咳作用.水煎剂或乙酸乙酯提取物有祛痰和平喘作用.其叶所含之挥发油有轻度祛痰作用.亦有报告指出,枇杷叶止咳作用强, 祛痰作用较差. 2、抗菌作用:实验表明: 本品水煎剂或乙酸乙酯提取物对白色或金黄色葡萄球菌、肺炎双球菌、福氏痢疾杆菌均有抗菌作用.但有人认为,枇杷叶无抗菌作用, 并能刺激金黄色葡萄球菌的生长. 3、抗癌:枇杷是原产中国的蔷薇科常绿植物,自古以来就被当作药材使用,有止痢、止咳、利尿等功效,对神经痛、关节炎、腰疼和癌症等亦有一定疗效。 4、补充营养:枇杷含有多种营养素,能够有效地补充机体营养成分,提高机体抗病能力,发挥强身健体的作用。

5、 其他作用:有报告指出,枇杷叶乙醇冷浸提取物对大鼠角叉菜胶所致足肿胀局部用药有抗炎作用, 温浸提取物局部用药或灌胃给药、冷浸提取物灌胃给药均无抗炎作用治疗慢性气管炎。 枇杷叶的食疗作用: 1、治咳嗽,喉中有痰声:枇杷叶25克,川贝2.5克,叭旦杏仁10克,陈皮10克。为末,每服5~10克,开水送下。(《滇南本草》) 2、治肺热咳嗽:枇杷叶9克,桑白皮12克,黄芩6克,水煎服。

或蜜炙枇杷叶12克,蜜炙桑白皮15克,水煎服。(《陕西中草药》) 3、治风热咳嗽:枇杷叶、苦杏仁、桑白皮、菊花、牛蒡子各9g。(《安徽中草药》) 4、治肺风咳逆:干枇杷叶30g,芫荽菜、前胡各15~18g,艾叶5片。

水煎,冲红糖,早晚顿服。(《天目山药用植物志》) 5、降胃止呕:枇杷叶泄热苦降,下气降逆,为止呕之良品,可治疗各种呕吐呃逆。 6、镇痛:枇杷叶的有效成分之一是苦杏仁甙。它经人体吸收后,可分解为氰酸和苯甲醛,这两种物质都具有抗癌作用。

苯甲醛进一步转变为一种类似阿司匹林的物质,能发挥很强的镇痛作用。 7、护肤:枇杷叶洗浴更是让人感觉气血通畅,飘飘怡人。用时放入布袋内泡于浴缸中,人在其中盆浴可使肌肤光滑柔嫩,还有消除痱子、斑疹等皮肤炎症的作用,是不可多得的护肤妙药。

8、其他作用:有报告指出, 枇杷叶乙醇冷浸提取物对大鼠角叉菜胶所致足肿胀局部用药有抗炎作用, 温浸提取物局部用药或灌胃给药、冷浸提取物灌胃给药均无抗炎作用。 枇杷果 1、预防流感:枇杷果以及枇杷叶都有着抑制流感病毒作用,对于预防和治疗一年四季的感冒都是有很大的作用的。 2、抗菌作用:实验表明:本品水煎剂或乙酸乙酯提取物对白色或金黄色葡萄球菌、肺炎双球菌、福氏痢疾杆菌均有抗菌作用.但有人认为, 枇杷叶无抗菌作用, 并能刺激金黄色葡萄球菌的生长。

枇杷核 润肺止咳:枇杷核是可以治疗多种咳嗽的,注意是因为枇杷中含有苦杏仁甙这种物质,所以有着镇咳祛痰的功效。 枇杷的食用禁忌 一般人群均可食用;肺痿咳嗽、胸闷多痰、劳伤吐血者及坏血病患者尤其适合食用;脾虚泄泻者、糖尿病患者要忌食。 枇杷的食用方法 【冰糖枇杷水】 1、枇杷用淡盐水浸泡5分钟,洗净 2、一切两半,取出果核不要,果核处的白色内膜也撕掉,还有果蒂处的黑眼也取干净 3、锅中加入枇杷果三倍的水 4、放入冰糖,中火煮5、6分钟,待果肉变软即可,晾凉后就可以食用了。这样小巧的一碗摆在眼前,不要说吃,看看就满心喜欢。

5、六月份天气越来越热,如果出现感冒上火、流黄鼻涕、大便干、小便黄等情况,都可以吃点枇杷清热去火。 【枇杷百合银耳汤】 1、枇杷果去皮将果肉切小粒,银耳泡发撕小块 2、锅内做开水放入银耳、冰糖、干百合小火煨40分钟,放入枇杷果再煨15分钟即可。

本文关键词:枇杷的功效与作用及禁忌是什么,枇杷的功效与作用及营养价值,枇杷的作用功效与禁忌,枇杷的功效与作用及食用方法,枇杷的功效与作用的功效和作用是什么。这就是关于《枇杷的功效与作用,枇杷的功效与作用有哪些(这家光伏公司经历了一次生死大轮回)》的所有内容,希望对您能有所帮助!

本文链接:https://bk.89qw.com/a-755257

最近发表
网站分类