手机版

百科生活 投稿

冀中平原指的是哪里,冀是哪个省的简称(小学语文五年级上册第二单元学习导图)

百科 2026-02-11 09:46:43 投稿 阅读:5102次

关于【冀中平原指的是哪里】,冀是哪个省的简称,今天小编给您分享一下,如果对您有所帮助别忘了关注本站哦。

  • 内容导航:
  • 1、小学语文五年级上册第二单元学习导图
  • 2、冀中平原指的是哪里

1、小学语文五年级上册第二单元学习导图

第五课《搭石》

这篇课文也是保留篇目,文章条理清晰,通过描写农村生活中几个平凡的极具画面感的场景,处处体现乡亲们美好淳朴的情感。

需要注意的是第二单元是一个“阅读策略”单元,编者通过四篇文章的编排,逐步让学生们学习提高阅读速度的方法。

这里的提高阅读速度,不是一味追求阅读速度,不等同于“快速阅读”。老师重在关注和指导孩子们的阅读过程,孩子们自己阅读时有“速度意识”,提高阅读效率。

冀中平原指的是哪里,冀是哪个省的简称(小学语文五年级上册第二单元学习导图)

冀中平原指的是哪里,冀是哪个省的简称(小学语文五年级上册第二单元学习导图)

冀中平原指的是哪里,冀是哪个省的简称(小学语文五年级上册第二单元学习导图)

冀中平原指的是哪里,冀是哪个省的简称(小学语文五年级上册第二单元学习导图)

冀中平原指的是哪里,冀是哪个省的简称(小学语文五年级上册第二单元学习导图)

冀中平原指的是哪里,冀是哪个省的简称(小学语文五年级上册第二单元学习导图)

第六课《将相和》

五年级的孩子读《史记》,有一定难度,但是这样改写的历史小故事完全能读懂。

首先了解《史记》分五部分:本纪、表、书、世家、列传。

本课改写出自《廉颇•蔺相如列传》,由三个小故事构成。

其次读懂故事内容,能够通过语言、动作描写了解人物的多重性格。

最后提高阅读速度又出了一个新招:连词成句地读,尽量扩大自己的阅读视线范围,就是默读时候目之所及看到更多的内容。

当然别忘了前一课的基础策略:注意力集中,保持阅读流畅,不回读。

备注联想:

1、通过课文学习,孩子们的课外阅读,在潜移默化中他们开始了解人物的多种性格。同样一个人在不同的事情中,面对不同的人物会表现出不同的精神品质。

2、《上下五千年》是一套个人认为比较适合小学生阅读的历史故事书。可能因为这是我小时候的入门历史书,我家小玥同学也喜欢看。

当然有趣的《半小时漫画中国史》,可以作为辅助阅读,注意是辅助阅读不是拿来当主菜。

冀中平原指的是哪里,冀是哪个省的简称(小学语文五年级上册第二单元学习导图)

冀中平原指的是哪里,冀是哪个省的简称(小学语文五年级上册第二单元学习导图)

冀中平原指的是哪里,冀是哪个省的简称(小学语文五年级上册第二单元学习导图)

冀中平原指的是哪里,冀是哪个省的简称(小学语文五年级上册第二单元学习导图)

冀中平原指的是哪里,冀是哪个省的简称(小学语文五年级上册第二单元学习导图)

冀中平原指的是哪里,冀是哪个省的简称(小学语文五年级上册第二单元学习导图)

冀中平原指的是哪里,冀是哪个省的简称(小学语文五年级上册第二单元学习导图)

冀中平原指的是哪里,冀是哪个省的简称(小学语文五年级上册第二单元学习导图)

第七课《什么比猎豹的速度更快》

题目就是个问句,在读这篇说明文之前,看到问题大家就会不由自主地脑海中开启答题模式,这就是本文写作的第一个有特色的地方,引发读者阅读兴趣。

第二个特点是,在读文时会发现每一段的表达很相似,谁的速度是怎样,比它更快的是……

这样一段又一段很像俄罗斯套娃,提高阅读速度可以从这里开始,迅速了解每一段的意思。

冀中平原指的是哪里,冀是哪个省的简称(小学语文五年级上册第二单元学习导图)

冀中平原指的是哪里,冀是哪个省的简称(小学语文五年级上册第二单元学习导图)

冀中平原指的是哪里,冀是哪个省的简称(小学语文五年级上册第二单元学习导图)

冀中平原指的是哪里,冀是哪个省的简称(小学语文五年级上册第二单元学习导图)

冀中平原指的是哪里,冀是哪个省的简称(小学语文五年级上册第二单元学习导图)

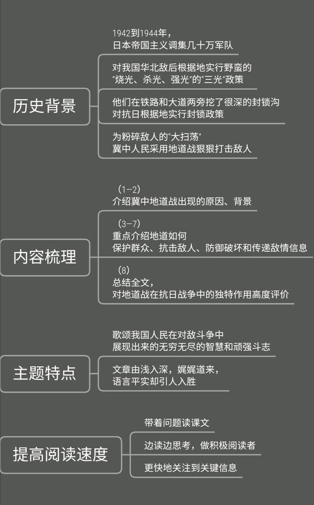
第八课《冀中的地道战》

在四年级下册的课文《小英雄雨来》中我们了解过“晋察冀边区”的位置。

这篇课文我们首先需要了解“冀中”的位置,“冀中平原”地处河北中部地区,该地区河流纵横,物产丰富,交通发达,其特殊的战略地位,成为抗日战争时期敌我双方争夺的重要地区。

课文篇幅不算特别长,但是和孩子们现在生活的年代相隔远,在阅读时就要集中精力,边读边想象,地道的样子,地道如何抗击敌人。

备注:电影《地道战》看起来!

冀中平原指的是哪里,冀是哪个省的简称(小学语文五年级上册第二单元学习导图)

冀中平原指的是哪里,冀是哪个省的简称(小学语文五年级上册第二单元学习导图)

冀中平原指的是哪里,冀是哪个省的简称(小学语文五年级上册第二单元学习导图)

冀中平原指的是哪里,冀是哪个省的简称(小学语文五年级上册第二单元学习导图)

冀中平原指的是哪里,冀是哪个省的简称(小学语文五年级上册第二单元学习导图)

语文园地二

四篇课文学完又到了语文园地时间,本单元是阅读策略单元,通过不同体裁的文章,教学生提高阅读速度的方法。在每篇课文的阅读提示中都明确地指出来了。

我们孩子现在的问题是,他们不是不知道方法,而是不去运用。学习,除了跟着书本,跟老师学,还得练习。

小玥妈妈在当学生的时候,自我感觉阅读速度还是可以的。怎么练习的呢,当时没有什么方法,书看得多了,阅读量上去了,速度自然也快了。

日积月累是关于珍惜时间的名句,我们平常简单粗暴地做法就是,读熟,背诵!

备注:关于珍惜时间,好好学习的句子,还记得《三字经》的那两句狠话吗?

“犬守夜,鸡司晨。苟不学,曷为人。蚕吐丝,风酿蜜。人不学,不如物。”

冀中平原指的是哪里,冀是哪个省的简称(小学语文五年级上册第二单元学习导图)

冀中平原指的是哪里,冀是哪个省的简称(小学语文五年级上册第二单元学习导图)

冀中平原指的是哪里,冀是哪个省的简称(小学语文五年级上册第二单元学习导图)

冀中平原指的是哪里,冀是哪个省的简称(小学语文五年级上册第二单元学习导图)

冀中平原指的是哪里,冀是哪个省的简称(小学语文五年级上册第二单元学习导图)

2、冀中平原指的是哪里

冀中平原指的是我国哪些地区?

河北省中部的平原地区。属于华北平原的一部分。冀中平原地处河北省中部,西起平汉路,东至津浦路,北临平津,南至沧石路。该地区河流纵横,物产丰富,交通发达,其特殊的战略地位,成为抗日战争时期敌我双方争夺的重要地区之一。

是黄河、海河、滦河长期冲积形成的,约8万平方公里,多在50米以下。冀中人民,在中国共产党的领导下,与八路军并肩作战,不怕艰难困苦,不怕流血牺牲,在冀中平原坚持开展抗日游击战争,为冀中抗日根据地的创建与发展,为坚持华北抗战作出了巨大的牺牲和贡献。

扩展资料

历史故事:在中国共产党的领导下,贺龙,吕正操,程子华,黄敬,王平等老一辈革命家领导冀中人民浴血奋战,不怕艰难困苦,不怕流血牺牲,焦守健,常德善,王远音,马本斋,于时雨,黄骅,许佩坚率部在冀中纵横驰骋,血洒冀中大地;

创建和巩固冀中抗日根据地,为冀中抗日根据地的创建与发展,为坚持华北抗战作出了巨大的牺牲和贡献。历史地位:创造了平原地区开展游击战争。抗日战争时期,我党在这里创造了平原地区开展游击战争的丰富经验。

参考资料来源:百度百科——冀中平原

冀中平原

冀中平原是指河北省中部的平原地区,属于华北平原的一部分.是由黄河、海河、滦河等水系长期冲积而形成.冀中平原总面积约8万平方公里,海拔多在50米以下.另:冀中平原地处河北省中部,西起平汉路,东至津浦路,北临平津,南...

华中平原和冀中平原的区别?

华中平原和冀中平原的区别主要还是在于这两个地理范围所涵盖的面积是存在着明显的差别,简单概括来说,是华中平原包括了冀中平原。

首先我们来说一下冀中平原,之所以我们称之为冀中平原,是因为河北省的简称就是冀,那么,冀中平原顾名思义,就是指位于河北省中部的平原地区了。

其次,我们来说一下华中平原,再说华中平原之前,我们先说一下华中地区,华中地区主要包括了河北省,山西省,河南省和安徽省等几个位于我国大陆中部的省份,那么,华中平原顾名思义,就是指位于这几个省的平原地区了。

因此,从这里,我们就能够直接看出了华中平原索要涵盖的范围远远要比计中平原大很多,而且正如前面所说的,冀中平原本身就是涵盖在华中平原里面的,只不过,相比华中平原的话,冀中平原所指的地理范围要更加的具体,更加的明确一些了。

本文关键词:冀是哪个省的简称,晋察冀是哪三省,冀中平原指的是哪里,四大平原是哪四大平原,冀中平原在哪里?干了什么?。这就是关于《冀中平原指的是哪里,冀是哪个省的简称(小学语文五年级上册第二单元学习导图)》的所有内容,希望对您能有所帮助!

本文链接:https://bk.89qw.com/a-759866

最近发表
网站分类