百科生活 投稿
关于【什么是录音芯片】,电话录音芯片,今天小编给您分享一下,如果对您有所帮助别忘了关注本站哦。
- 内容导航:
- 1、什么是录音芯片
- 2、录制的音频100年都不会丢失?小伙用ISD1820芯片,做录音电路
1、什么是录音芯片
什么是录音芯片?
录音芯片是通过触发REC录音键随意录音保存,并且在录音完毕后,再触发PLAY播放键播放录音,并且可以实现重复录放的一个语音储存芯片。例如:九芯NR7100S录音芯片,采用外挂SPI存储器的方式,达到录音功能。
宠物自动喂食录音芯片如何取出
直接从接口处拔出即可。
录用芯片是支持外挂SPI及U盘、TF卡、SD卡功能的,存取都非常方便。
宠物喂食器能在主人不在家时准点的为宠物提供食物,有些还可以增加摄像头的功能,让主人能时时刻刻了解到宠物的状态,并对此作出反应,当而录用芯片是宠物主人提前录好自己的声音,在该喂食的时候喂食器会发出宠物主人的声音,减少宠物对这个机械产品的抗力,让宠物感觉到关爱。
录音芯片与放音芯片的区别?
语音芯片从使用功能上,基本可以划分为录音语音芯片和放音语音芯片。一个是有录音功能的,一个是没有录音功能,但两者均有放音功能,录音玩具、录音笔等产品都会用到录音语音芯片,市场上有录音功能的芯片主要有NR7100S等。
2、录制的音频100年都不会丢失?小伙用ISD1820芯片,做录音电路
录音笔为什么能录音?
大家好,我是创客ABCD,在我们的日常生活中,时常会遇到一些重要的讲话,或者记不住的重要知识,我们会用录音机把他给记录下来,方便以后回放
录音笔(图片来源于网络)
今天我准备用ISD1820P做一个简易的录音回放电路。
1820芯片
ISD1820P是常见的录音芯片,状态稳定,录音信息掉电后100年都不会丢失,外围电路少,最长可录放20s的语音。下面是该电路所需的元器件表。
元器件表

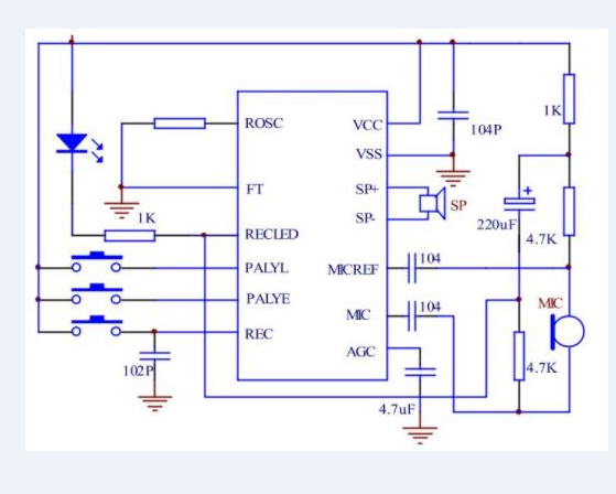
语音通过外接MIC转化为电信号,产生高电平,触发芯片REC升高,开始录音,当REC变低,或者存储满了以后,就停止录音
原理图
回放录音时候,电平触发放音PLAY端,直到持续此端回到低电平回放结束。我们先把元器件装上去。
装接元器件
焊接、焊接温度在330度左右。
焊接
触发放音PLAY
在MIC端是前置放大器,可以减少噪声,提高共模抑制比,喇叭输出端可以直接驱动8欧以上的喇叭。
驱动喇叭
装上芯片
录音回放电路套件比较简单,适合电子入门者焊接学习,非常实用。
20S语音
可以重复录放20S的语音。大家学到了吗?
本文关键词:录音芯片可以植入手机的,什么是录音芯片技术,什么是录音芯片,录音机芯片,录音的芯片。这就是关于《什么是录音芯片,电话录音芯片(小伙用ISD1820芯片)》的所有内容,希望对您能有所帮助!
- 最近发表