手机版

百科生活 投稿

大众售后客服电话24小时,上汽大众厂家投诉电话是24小时的吗(大众汽车回应“车机大面积黑屏”)

百科 2026-02-13 10:03:22 投稿 阅读:8238次

关于【大众售后客服电话24小时】,上汽大众厂家投诉电话是24小时的吗,今天小编给您分享一下,如果对您有所帮助别忘了关注本站哦。

  • 内容导航:
  • 1、大众汽车回应“车机大面积黑屏”:已有技术解决方案
  • 2、上汽大众投诉热线
  • 3、上汽大众厂家投诉电话是24小时的吗
  • 4、上汽大众厂家投诉电话是24小时的吗?

1、大众汽车回应“车机大面积黑屏”:已有技术解决方案

近日,一汽-大众官方和上汽大众官方针对大众ID.家族系列产品车主反馈的车机黑屏情况做出回应,承认新车确实存在问题,目前已有相应的技术解决方案,将于近期推出。

一汽-大众官方回复

大众售后客服电话24小时,上汽大众厂家投诉电话是24小时的吗(大众汽车回应“车机大面积黑屏”)

近日,有部分一汽-大众ID.车型用户反馈,车辆在特定条件下会出现“黑屏”现象,对此我们高度重视。本着对用户负责的态度,一汽-大众已成立专项工作组,快速推进解决方案。

受此问题影响的车主,可拨打一汽-大众服务热线400-817-1888,也可联系或前往一汽-大众指定经销商店,我们将提供相关的远程指导、上门取送车、车辆检测等服务,提升车主的用车体验。对于给一汽-大众ID.车型用户带来的困扰与不便,我们深表歉意。感谢对一汽-大众的监督,我们承诺一定会负责到底,以更优质的产品和服务回报每一位用户的支持与信赖。

上汽大众官方回复

大众售后客服电话24小时,上汽大众厂家投诉电话是24小时的吗(大众汽车回应“车机大面积黑屏”)

针对此次问题十分关注和重视,会尽快为用户排查相关故障原因,尽快处理相关问题,很抱歉给用户用车带来了不便和困扰。经过一系列的技术分析、软件优化及测试验证,目前针对用户反映的情况上汽大众已有相应的技术解决方案,并将于近期很快推出。

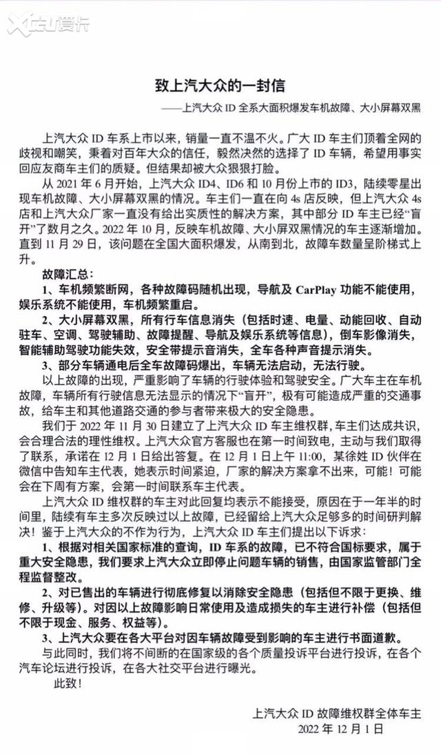
据悉,此前网上曝光了了一份由上汽大众车主联合发布的《致上汽大众的一封信》,信中对该车型故障的汇总包括,车机频繁断网,各种故障码随机出现,导航及 CarPlay 功能不能使用,娱乐系统不能使用,车机频繁重启;大小屏幕双黑,所有行车信息消失(包括时速、电量、动能回收、自动驻车、空调、驾驶辅助、故障提醒、导航及娱乐系统等信息),倒车影像消失,智能辅助驾驶功能失效,安全带提示音消失,全车各种声音提示消失;部分车辆通电后全车故障码爆出,车辆无法启动,无法行驶。

大众售后客服电话24小时,上汽大众厂家投诉电话是24小时的吗(大众汽车回应“车机大面积黑屏”)

而此次问题主要集中的车型主要为:上汽大众ID.3、上汽大众ID.4 X、上汽大众ID.6 X以及一汽-大众ID.4 CROZZ和一汽-大众ID.6 CROZZ。

编辑总结:在冬季,很多电动车都会出现使用各种问题,当气温骤然降低,车辆很容易面临续航里程缩水和车机故障等问题。此次大众ID.车系出现车机故障,厂商并没有推诿责任,后续等待官方进行处理之后,我们也将继续关注。

精彩内容回顾:

大众ID.系列电动车全球销量已达50万辆

大众ID. AERO量产版谍照 将明年初亮相

大众将向欧洲出口中国制造的电动汽车

请输入少于17字的页标题

2、上汽大众投诉热线

上汽大众投诉热线是400-820-11111。上汽大众人工客服电话号码:400-820-11111,这个是上海大众的官方电话,可提供24小时服务且全年无休。

总部总机:86-21-59561888,如果其他不可解决的问题,也可拨打总部电话咨询。通常车辆使用问题首先都会联系4S店人员,若是因车辆自身问题,可以向官方投诉。上汽大众简介上汽大众汽车有限公司简称“上汽大众”是一家中德合资企业,由上汽集团和大众汽车集团合资经营。公司于1984年10月签约奠基,是国内历史悠久的汽车合资企业之一。公司总部位于上海安亭,并先后在南京、仪征、乌鲁木齐、宁波、长沙等地建立了生产基地。

上汽大众生产与销售大众和斯柯达两个品牌的产品,覆盖A0级、A级、B级、C级、SUV、MPV等细分市场。其中,大众品牌车型有Polo家族、新桑塔纳家族、Lavida家族、Lamando、New Passat全新帕萨特、PHIDEON辉昂、途观丝绸之路版、All New Tiguan L全、新途观L、Teramont途昂和途安等。

3、上汽大众厂家投诉电话是24小时的吗

400-820-1111。上汽大众目前生产与销售大众和斯柯达两个品牌的产品,覆盖A0级、A级、B级、C级、SUV、MPV等细分市场。

其中,大众品牌车型有Polo、桑塔纳家族、Lavida家族、凌渡、帕萨特、辉昂、途观、途昂、途岳、T-Cross、途安、Viloran等产品系列;斯柯达品牌车型有RAPID家族、明锐家族、速派、柯迪亚克、柯珞克、柯米克等产品系列。

4、上汽大众厂家投诉电话是24小时的吗?

400-820-1111。上汽大众目前生产与销售大众和斯柯达两个品牌的产品,覆盖A0级、A级、B级、C级、SUV、MPV等细分市场。

其中,大众品牌车型有Polo、桑塔纳家族、Lavida家族、凌渡、帕萨特、辉昂、途观、途昂、途岳、T-Cross、途安、Viloran等产品系列;斯柯达品牌车型有RAPID家族、明锐家族、速派、柯迪亚克、柯珞克、柯米克等产品系列。

本文关键词:上汽大众投诉电话24小时在线吗,上汽大众厂家投诉电话是24小时的吗是真的吗,上汽大众厂家投诉电话是24小时的吗,上汽大众 投诉,上汽大众厂家投诉电话客服电话。这就是关于《大众售后客服电话24小时,上汽大众厂家投诉电话是24小时的吗(大众汽车回应“车机大面积黑屏”)》的所有内容,希望对您能有所帮助!

本文链接:https://bk.89qw.com/a-766705

最近发表
网站分类