手机版

百科生活 投稿

dcm是什么意思,DCM是什么啊(开关电源的工作模式CCM、BCM、DCM)

百科 2026-02-08 19:01:46 投稿 阅读:2573次

关于【dcm是什么意思】,DCM是什么啊,今天小编给您分享一下,如果对您有所帮助别忘了关注本站哦。

  • 内容导航:
  • 1、开关电源的工作模式CCM、BCM、DCM
  • 2、DCM是什么啊?
  • 3、dcm是什么意思
  • 4、dcm是什么意思车上的

1、开关电源的工作模式CCM、BCM、DCM

从事过电源开发的工程师都接触过CCM、DCM、BCM这几个词汇,也能大致了解其含义,但是对于这几个概念的由来,和为什么要搞清楚这几个概念往往还是模糊的。

以图所示的Buck电路图为例,说明电源的工作模式。为了简单的说明电源的工作模式,用仿真软件模拟一个Buck电路用于展示几种工作模式的情况。

dcm是什么意思,DCM是什么啊(开关电源的工作模式CCM、BCM、DCM)

Buck电路图

图中,输入电压是12V,输入电容是33uF。控制脉冲的电压是12V,上升时间500ns,下降时间500ns,脉宽4us,周期10us。输出电感是3.3uH。输出电容是100uF。

(1)CCM、DCM、BCM的定义:

CCM (ContinuousConduction Mode),连续导通模式:在一个开关周期内,电感电流从不会达到0A。或者说电感从不“复位”,意味着在开关周期内电感磁通从不会到0,功率管闭合时,线圈中还有电流流过。CCM模式电感电流波形如图所示。

dcm是什么意思,DCM是什么啊(开关电源的工作模式CCM、BCM、DCM)

图CCM模式电感电流波形图

DCM,(Discontinuous Conduction Mode)非连续导通模式:在开关周期内,电感电流总会到0,意味着电感被适当地“复位”,即功率开关闭合时,电感电流为零。DCM模式电感电流波形如图 所示。

dcm是什么意思,DCM是什么啊(开关电源的工作模式CCM、BCM、DCM)

图DCM模式电感电流波形图

BCM(Boundary Conduction Mode),边界或边界线导通模式:控制器监控电感电流,一旦检测到电流等于0,功率开关立即闭合。控制器总是等电感电流“复位”来激活开关。如果电感值电流高,而截至斜坡相当平,则开关周期延长,因此,BCM变化器是可变频率系统。BCM变换器可以称为临界导通模式或CRM(Critical Conduction Mode)。BCM模式电感电流波形如图 所示。

dcm是什么意思,DCM是什么啊(开关电源的工作模式CCM、BCM、DCM)

图BCM模式电感电流波形图

将三种模式下电感电流的波形放在一起对比,如图 所示。

dcm是什么意思,DCM是什么啊(开关电源的工作模式CCM、BCM、DCM)

图三种工作模式的电感电流图

(3)三种工作模式的特点:

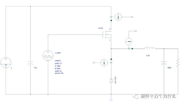
以图所示的非同步Buck电路为例,来说明三种工作模式的特点。

dcm是什么意思,DCM是什么啊(开关电源的工作模式CCM、BCM、DCM)

图非同步Buck电路图

为了说明问题,我们只在仿真电路上修改了负载为2欧姆,增加I,使其更大,这样电感电流是基于I进行变化的,纹波电流与0A距离更远。非同步Buck电路仿真图如图 所示。

dcm是什么意思,DCM是什么啊(开关电源的工作模式CCM、BCM、DCM)

图非同步Buck电路仿真图

图7.8中的输出电流为

dcm是什么意思,DCM是什么啊(开关电源的工作模式CCM、BCM、DCM)

开关点电压和电感电流实测波形如图7.9所示

dcm是什么意思,DCM是什么啊(开关电源的工作模式CCM、BCM、DCM)

图开关点电压和电感电流实测波形图

开关点电压和电感电流仿真波形如图 所示

图中,紫色为IL电感电流,绿色为Vsw公共开关点电压

dcm是什么意思,DCM是什么啊(开关电源的工作模式CCM、BCM、DCM)

图开关点电压和电感电流仿真波形图

非同步控制器的降压变换器Buck工作于CCM,会带来附加损耗。因为续流二极管反向恢复电荷需要时间来消耗,这对于功率开关管而言,是附加的损耗负担。

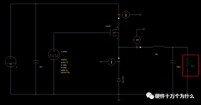
BCM是一种特殊的CCM,它的电感的电流最小值为0。此时我们把负载调为3.6Ω,这样让纹波电流压着0A,形成一个临界的状态。BCM模式仿真电路图如图所示。

dcm是什么意思,DCM是什么啊(开关电源的工作模式CCM、BCM、DCM)

图BCM模式仿真电路图

dcm是什么意思,DCM是什么啊(开关电源的工作模式CCM、BCM、DCM)

BCM模式开关点电压和电感电流实测波形如图所示:

dcm是什么意思,DCM是什么啊(开关电源的工作模式CCM、BCM、DCM)

BCM模式开关点电压和电感电流实测波形图

BCM模式开关点电压和电感电流仿真波形如图所示。

dcm是什么意思,DCM是什么啊(开关电源的工作模式CCM、BCM、DCM)

图BCM模式开关点电压和电感电流仿真波形图

以非同步BUCK的DCM模式为例。

如果把负载调小,也就是IL电源的输出电流变小了。相当于上面的纹波电流继续往下移动,穿过0A的坐标线。由于二极管的正向导通性,上管关闭。所以电感上的电流不会出现负数(我们设定输出方向为正方向)。此时就会出现电感上电流为0。DCM模式仿真电路图如图7.14所示。

dcm是什么意思,DCM是什么啊(开关电源的工作模式CCM、BCM、DCM)

图1.27DCM模式仿真电路图

dcm是什么意思,DCM是什么啊(开关电源的工作模式CCM、BCM、DCM)

DCM模式开关点电压和电感电流实测波形如图所示

dcm是什么意思,DCM是什么啊(开关电源的工作模式CCM、BCM、DCM)

图1.28DCM模式开关点电压和电感电流实测波形图

DCM模式开关点电压和电感电流仿真图如图7.16所示,黄色为电感电流,蓝色为Vsw电压

dcm是什么意思,DCM是什么啊(开关电源的工作模式CCM、BCM、DCM)

图DCM模式开关点电压和电感电流仿真波形图

(4)CCM与DCM比较:

①DCM能降低功耗的,DCM模式的转换效率更高些;

②工作于DCM模式,在电感电流为0的时候,会产生振荡现象;

③工作于CCM模式,输出电压与负载电流无关,当工作于DCM模式,输出电压受负载影响,为了控制电压恒定,占空比必须随着负载电流的变化而变化。

更多资料下载,欢迎进入www.hw100k.com

2、DCM是什么啊?

dcm文件是一种数位成像,广泛运用于医学领域,但并不是仅仅局限于医学。本身dcm只是一种特殊的图像文件,它可以用来存储各种图像信息。
DCM文件是遵循DICOM (DICOM:Digital Imaging and Communications in Medicine,医疗数位影像传输协定)标准的一种文件。
而DICOM标准支持的设备包括心电图、核磁共振成像 、血管镜 、超声心动图等多种医疗设备,因而DCM文件被广泛应用于医疗行业。
扩展资料:
DCM除了是以上应用于医学方面的英文缩写,还是以下概念的缩写。
1、DCM --- Data Communication Mole 数据通信模块。
2、DCM=Digital Clock Management 数字时钟管理模块,FPGA中的模块之一。赛灵思公司推出最先进的FPGA提供数字时钟管理和相位环路锁定。相位环路锁定能够提供精确的时钟综合,且能够降低抖动,并实现过滤功能。
3、DCM=Dynamic causal modeling动态因果模型,是脑图像领域探索大脑区域间影响关系的新方法,基于其理论基础,目前该方法已应用于对fMRI、EEG、MEG数据的处理。

3、dcm是什么意思

dcm的意思是数据通信模块。

数据通信模块DCM是汽车上使用的网络通信功能模块,只要轻轻一按即可联机,使用户享受高速通讯,不须考虑登入时间及传输量,而且DCM在中断时具有自动联机功能,比如车在过隧道的时候。

为了应用FPGA中内嵌的数字时钟管理(DCM)模块建立可靠的系统时钟。首先对DCM的工作原理进行分析,然后根据DCM的工作原理给出了一种DCM动态重配置的设计方法。

DCM动态重配置设计是利用一个常有的时钟对DCM的工作状态标识进行监测,当DCM由于输入时钟的瞬时抖动或突然变化而失锁后,自动产生一个脉冲将DCM复位,使其重新锁定并恢复正常工作。

dcm的应用

未来,车辆联网服务对车主来说越来越重要,是车主享受安全便捷、个性化汽车服务的必备条件。DCM模块能为车主带来更人性化的使用、保养体验。而DCM模块的标准化,也会为未来汽车保险提供重要的定险理赔依据,驾驶员驾驶行为会被记录下来,影响车辆保险的评分。

4、dcm是什么意思车上的

车载dcm联网是车载数据通信模块的意思。也就是网络通信功能模块,驾驶员可以通过专有的移动服务平台向用户提供各种连接服务。
车载dcm联网能实现司机手机等设备、道路交通设施和数据中心等之间的联网互通。此类联网互通分别有驾驶员提供安全驾驶建议、远程控制、车况监测、救援支持等服务。

本文关键词:dcom是什么意思啊,dcm是dicom,dcm是什么东西,dcm是什么的缩写,dcm是什么单位。这就是关于《dcm是什么意思,DCM是什么啊(开关电源的工作模式CCM、BCM、DCM)》的所有内容,希望对您能有所帮助!

本文链接:https://bk.89qw.com/a-767183

最近发表
网站分类