手机版

百科生活 投稿

旧约和新约的区别,旧约和新约有什么区别(公考常识之世界三大宗教知识知多少)

百科 2026-02-20 03:07:14 投稿 阅读:4986次

关于【旧约和新约的区别】,旧约和新约有什么区别,今天涌涌小编给您分享一下,如果对您有所帮助别忘了关注本站哦。

  • 内容导航:
  • 1、公考常识之世界三大宗教知识知多少
  • 2、旧约和新约有什么区别?
  • 3、《圣经》中的《旧约》和《新约》有什么区别?
  • 4、新约与旧约的区别是什么?

1、公考常识之世界三大宗教知识知多少

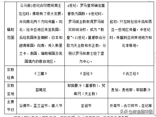
常识判断部分时常会考查历史文化现象,例如地方风俗、传统节日、艺术、宗教等。在宗教方面,经常考查大家的是世界三大宗教。本文通过梳理三大宗教的起源发展,来帮助大家了解会涉及到的知识点。

基督教、伊斯兰教、佛教并称为世界三大宗教。此三种宗教之所以能成为前三大,是目前世界上仅有的三个各自被一部分国家列为国教的宗教,如基督教在欧美的一些国家、伊斯兰教在中亚、西亚和北非一些国家、佛教在东南亚一些国家分别被列为国教。

中国人习惯上称中国有五大宗教,即天主教、基督教(指基督新教)、伊斯兰教、佛教和道教,而实际上只是在世界三大宗教基础上加上了中国传统宗教—道教。天主教与新教(中国人俗称基督教)乃基督敦三大支派中的两大支派,另一大派是东正教。这三大敖派虽各自独立、自成体系,但仍被视为同属一教。

上述宗教里:基督教包括三大流派:即天主教、基督新教和东正教,其中新教与天主教信徒较多,东正教教徒相对较少;伊斯兰教包括逊尼派和什叶派两大派别,其中逊尼派占多数;佛教则有南传佛教、汉传佛教、藏传佛教三大派系。

三大宗教中,以基督教人数最多,伊斯兰教次之,佛教最后。

佛教

佛教为释迦牟尼所创,约为公元前6—前5世纪。佛陀的说教最初是口传的,为了便于记忆,采取偈颂的形式,后来编集为由经、律、论组成的“三藏”。原始佛教的基本教义是“四谛”、“八正道”和“十二因缘”,其核心内容是讲现实世界的苦难和解决苦难的方法。其次,又从缘起思想出发,提出了“诸行无常”、“诸法无我”和“涅盘寂静”的学说。后人把原始佛教的修持,概括为戒、定、慧三学,慈悲喜舍四无量心以及四念处、四正断、四神足、五根、五力、七觉支等三十七菩提分法。佛陀在世时反对婆罗门教四种姓的不平等制度,因此,在他所创立的僧团中允许各个种姓和贱民参加。另外,还容许教团中包括过在家生活的男女信徒,称为优婆塞、优婆夷或在家二众。

基督教

基督教是当今世界上传播最广,信徒人数最多的宗教。公元一世纪中叶,基督教产生于地中海沿岸的巴勒斯坦,创始人是耶稣(Jesus)。公元135年从犹太教中分裂出来成为独立的宗教。公元392年,基督教成为罗马帝国的国教,并逐渐成为中世纪欧洲封建社会的主要精神支柱。公元1054年,基督教分裂为罗马公教(天主教)和希腊正教(东正教)。十六世纪中叶,公教又发生了宗教改革运动,陆续派生出一些脱离罗马公教的新教派,统称“新教”,又称“抗罗宗”或“抗议宗”,在中国称为“耶稣教”。所以,基督教是公教、东正教和新教三大教派的总称。

基督教的经典是《圣经》。《圣经》中记述的都是上帝的启示,是基督教徒信仰的总纲和处世的规范,是永恒的真理。《圣经》分为《新约全书》和《旧约全书》两部分。《旧约》原是犹太教的经典,耶稣对他的某些方面提出了自己的,不同于犹太教的看法,并做出了解释说明,作为自己信仰的一个重要依据。《旧约》包括律法书、先知书、历史书和杂集四类,共39卷,其中记录了天地起源、犹太人的来源和历史以及古代犹太人的文学作品。《新约》包括福音书(即《马太福音》、《马可福音》、《路加福音》和《约翰福音》)、历史书、使徒书信和启示录四类,共27卷,其中主要记述了耶稣及其门徒的言行,在《启示录》中,还记述了基督教对末日审判的预言。

伊斯兰教

伊斯兰教是与佛教和基督教并列的世界三大宗教。公元七世纪初诞生于阿拉伯半岛。它是由伊斯兰教的先知穆罕默德所创,目前世界上有12亿多信徒,他们大多分布在阿拉伯国家,以及中非、北非、中亚、西亚、东南亚和印度、巴基斯坦、中国;有些国家还以伊斯兰教为国教。

伊斯兰教诞生于阿拉伯半岛的社会大变动时期。四方割据,战乱频繁。内忧外患,危机重重。在宗教信仰上,原始宗教盛行,人们崇拜自然物体,并且各个部落都有自己的神,同时,犹太教和基督教也开始向半岛传播,但它们的学说并不适合这种形势。因此实现半岛的和平统一和社会安宁是阿拉伯社会的出路。这时候先知穆罕默德出现了,他以“安拉是唯一的真神”为口号,提出禁止高利贷,“施舍济贫”“和平安宁”等主张,反映了当时社会的要求。伊斯兰教就是在这样一个转折的时刻诞生的。

伊斯兰教认为除了安拉再没有神,反对信多神、拜偶像。伊斯兰,是阿拉伯语的音译,本意“顺从”。顺从安拉旨意的人,即“顺从者”,阿拉伯语叫“穆斯林”,是伊斯兰教徒的通称。在中国,穆斯林也称安拉为“胡大”或“真主”。穆斯林都相信穆罕默德是“先知”,是“安拉的使者”,是奉安拉之命向人类传布伊斯兰教的。伊斯兰教的历史,从穆罕默德开始传教之年算起,至今已有近一千四百多年历史,全世界的伊斯兰教徒,分布在九十多个国家和地区,但不论在什么地方,穆斯林之间都互称兄弟,或叫“朵斯梯”,彼此见面出“色俩目”,或简称道“色兰”,以示问候。色俩目或色兰,阿拉伯语意作“安色俩目尔来库姆”,即“愿安拉赐给你平安”,回答时说“瓦尔来库姆色俩目”,意思是“愿安拉也赐给你安宁”。

从公元七世纪初直到十七世纪,在伊斯兰的名义下,以阿拉伯半岛为中心,曾经建立了伍麦叶王朝、阿拔斯王朝、印度莫沃尔王朝、土耳其奥斯曼帝国等一系列大大小小的王朝帝国;随着时代变迁,这些盛极一时的王朝都已成为历史陈迹,但是,作为世界性宗教的“伊斯兰教”却始终没有陨落;它从一个民族的宗教成为一个帝国的精神源泉,尔后又成为一种宗教、文化、政治的力量,一种人们的生活方式,并且在世界范围内不断的发展着。

旧约和新约的区别,旧约和新约有什么区别(公考常识之世界三大宗教知识知多少)

旧约和新约的区别,旧约和新约有什么区别(公考常识之世界三大宗教知识知多少)

相信大家对于三大宗教有了一定的了解,那么下面我们一起看看几道真题。

【真题1】下列宗教与其经典对应不正确的是:

A. 基督教——《圣经》

B. 道教——《黄庭经》

C. 佛教——《南华真经》

D. 伊斯兰教——《古兰经》

【答案】C

【解析】《南华真经》又称《庄子》《南华经》,是战国早期庄子及其后学所著,是道家经文。其书与《老子》《周易》合称“三玄”。该书主要反映了庄子的批判哲学、艺术、美学、审美观等。佛教的经典主要是指《大藏经》,该书一般由经、律、论三部分组成。因此,选择C选项。

【拓展】A项:《黄庭经》是道教养生修仙的专著,此外,道教的经典还有《道德经》《周易参同契》《南华真经)》等。

B项:《圣经》是犹太教、基督教的经典,此外,基督教的经典还有《基督教的本质》《基督教会史》等。

D项:《古兰经》是伊斯兰教的经典,此外,伊斯兰教的经典还有《圣训》等。

【真题2】关于佛教、基督教和伊斯兰教,下列说法正确的是:

A. 都是一神论宗教

B. 都以亚洲为发源地

C. 基督教产生时间最早

D. 目前佛教信仰人数最多

【答案】B

【解析】基督教发源于西亚的巴勒斯坦,伊斯兰教发源于西亚的阿拉伯半岛,佛教发源于南亚的古印度。三者均发源于亚洲。因此,选择B选项。

【拓展】A项:基督教信“一神”(上帝是三位一体的神。三位一体:圣父、圣子、圣灵)。广义的基督教包括了基督新教、天主教、东正教。伊斯兰教信“一神”(真主阿拉)。伊斯兰教把耶稣作为使者或先知,与亚当、诺亚、亚伯拉罕、摩西等圣经人物平起平坐。佛教的佛和菩萨是无数的,佛门里认为,佛、众生、心都是一体的,只有觉悟早晚的区别,众生都是未来佛,因此佛教不属于一神论宗教。

C项:佛教诞生于公元前6世纪的古印度;基督教诞生于公元1世纪,发源于罗马的巴勒斯坦省(今日的以色列、巴勒斯坦和约旦地区)。伊斯兰教兴起于7世纪,由穆罕默德创立并在阿拉伯半岛传播开来。因此佛教产生时间最早。

D项:基督教是世界上信仰人口最多的宗教,有30亿以上的人信仰基督教。

【真题3】下列关于宗教的说法正确的是:

A. 汉传佛教是大乘佛教

B. 鸦片战争后天主教传入中国

C. 伊斯兰教发源于中东以色列地区

D. 道教作为我国土生土长的宗教形成于西汉时期

【答案】A

【解析】汉传佛教,是以地理位置划分的佛教派别,流传于中国、日本、朝鲜半岛等地,为北传佛教中的一支,也是大乘佛教的主要发展与承传者。大乘佛教指能将无量众生度到彼岸的派别,近代,学界一般将大乘佛教专指汉传佛教。因此,选择A选项。

【拓展】B项:天主教最早传入中国是在元朝,1294年意大利方济各会会士孟高唯诺以教廷使节身份来到中国,并获准在京城设立教堂传教,这是天主教正式传入中国。其主要在宫廷上层传播,后随元朝灭亡而中断。16世纪,以利玛窦为首的耶稣会士再度将天主教传入中国。而第一次鸦片战争,是1840年至1842年英国对中国发动的一场战争。所以天主教在鸦片战争前就已经传入了中国。

C项:伊斯兰教于公元七世纪由麦加人穆罕默德在阿拉伯半岛上首先兴起,而不是发源于中东以色列地区。伊斯兰是阿拉伯音译,原意为“顺从”、“和平”,指顺从和信仰创造宇宙的独一无二的主宰安拉及其意志,以求得两世的和平与安宁。

D项:道教是中国本土宗教,以“道”为最高信仰。道教的第一部正式经典是《太平经》,完成于东汉,因此将东汉时期视作道教的形成时期。

2、旧约和新约有什么区别?

《圣经》中的《新约》和《旧约》的区别在于:《旧约》是犹太教的教义,宗教学的学者们认为是由犹太人的一些先知们集体编写的。整个编写时间大约经过了数百年的时间。

后来的田野考古结果也证明了这一点。

《旧约》的意义在于,这部书集中了当时人类对于宇宙万物的认识,以及哲学的思考,应该是当时的人们最高的知识总结。正因为如此,它也就成为犹太教的教义。《新约》是保罗编纂而成的。成书时已经离耶稣时代很远了。

这本书主要记载了耶稣的经历,耶稣门徒的书信,以及最重要的耶稣改造犹太教、创立基督教的基本思想。另外,宗教史学的学者们一致的看法是,由于保罗在编纂《新约》时,引入了希腊哲学来解释耶稣的思想,这就为基督教从犹太民族的民族宗教变为世界性宗教准备了理论条件。因此保罗对基督教的贡献功不可没。

虽然《旧约》和《新约》在宗教理论上有一定矛盾之处,但基督教还是把这两本书都作为基督教的教义。如果要了解基督教的基本思想,主要读《新约》。

3、《圣经》中的《旧约》和《新约》有什么区别?

《圣经》中的《新约》和《旧约》的区别在于:从语言使用上来说,旧约基本是用希伯来文写成(和极少量亚兰文),新约是用古希腊文(从专业角度讲,叫新约希腊文,其中很受闪族语影响)。从时间跨度来说,旧约讲了上下四千年左右的历史,新约跨度只有一百来年。

从写作群体来说,旧约共有2、30位作者,新约作者只有10位。

一般认为前者写成用了1000多年,后者则是5、60年左右。神创造诸天是为地,创造地和万物是为人,惟独造人是为着神。神造万物都各从其类,惟独造人是照着神的形象,并且造好人之后将生气吹在他的鼻孔里,使人像神一样有灵,可以和神交通往来。但首先的人随意运用自己的自由意志,不接受神的生命,失败堕落,招致死亡。

然而神因着爱世人,他并没有改变对人喜悦的旨意,他要做挽回的工作。不断地给人应许,怕人失望,因此不断地与人立约。「约」,表示神慈爱的信实,他说了的话,永远不会改变。

要想读圣经有引导的良师,最好还是直接到基督教堂去向传道人请教,虚心学习。网站的问题很难说,有些网站不大靠得住。如果一定要,就按你所想要的在百度、新浪、雅虎等搜索引擎中输入中文字,应该可以找到一些。

4、新约与旧约的区别是什么?

区别如下:1、记载内容不同。笼统地说,旧约是讲希伯来人的历史,和三体一体中圣父的作为;新约是记载圣子耶稣基督的事迹、公元初期教会的发展,基督教的教义和关于末后的启示。

2、使用语言不同。

从语言使用上来说,旧约基本是用希伯来文写成(和极少量亚兰文),新约是用古希腊文。3、时间跨度不同。从时间跨度来说,旧约讲了上下四千年左右的历史,新约跨度只有一百来年。4、写作群体不同。

从写作群体来说,旧约共有2、30位作者,新约作者只有10位。一般认为前者写成用了1000多年,后者则是5、60年左右。扩展资料:新约与旧约的关系:新约和旧约是相互联系,相互照应的,《旧约》预言了《新约》,《新约》验证了《旧约》。

《旧约圣经》通常被分类为摩西五经(又称律法书)、历史书、圣颂诗、智慧书和先知书五部分。旧约圣经全在耶稣诞生之前已写成及被辑录成书,在基督教看来与耶稣诞生后成书的《新约圣经》相承。犹太教使用术语经书(Tanakh)而不是旧约圣经,因为它不承认新约圣经是正经的一部分。

旧约圣经,也称希伯来手稿,是犹太教经书的主要部分,同时也是基督教圣经的前半组成部分。基督新教的旧约圣经全书共三十九卷。天主教的旧约圣经共四十六卷。

通常分类为律法书,历史书,圣颂诗和先知书。所有这些书写于基督耶稣诞生之前,此后他的事迹是接下来的基督教新约圣经的主体。

本文关键词:旧约与新约区别,旧约和新约之间的关系,旧约和新约的相同点和不同点,旧约与新约有什么差异,旧约和新约有什么不同?。这就是关于《旧约和新约的区别,旧约和新约有什么区别(公考常识之世界三大宗教知识知多少)》的所有内容,希望对您能有所帮助!

本文链接:https://bk.89qw.com/a-769747

最近发表
网站分类