手机版

百科生活 投稿

说课的七大基本步骤,说课的基本步骤有哪些(更新教师说课稿通用模板‖说课必备>)

百科 2026-02-16 21:14:10 投稿 阅读:4218次

关于【说课的七大基本步骤】,说课的基本步骤有哪些,今天涌涌小编给您分享一下,如果对您有所帮助别忘了关注本站哦。

  • 内容导航:
  • 1、更新教师说课稿通用模板‖说课必备)
  • 2、说课的基本步骤有哪些
  • 3、说课稿的基本步骤是什么?
  • 4、说课的基本步骤是什么

1、更新教师说课稿通用模板‖说课必备)

说课的七大基本步骤,说课的基本步骤有哪些(更新教师说课稿通用模板‖说课必备>)

说课的七大基本步骤,说课的基本步骤有哪些(更新教师说课稿通用模板‖说课必备>)

说课的七大基本步骤,说课的基本步骤有哪些(更新教师说课稿通用模板‖说课必备>)

说课的七大基本步骤,说课的基本步骤有哪些(更新教师说课稿通用模板‖说课必备>)

说课的七大基本步骤,说课的基本步骤有哪些(更新教师说课稿通用模板‖说课必备>)

更新教师说课稿通用模板‖说课必备) 怎么在有限的时间里向同行及评委们说清楚 课,说好课。说课是有固定环节和步骤的。 一、说教材1,先说教材地位,如××节是第 ×册第×章的第×节,与前后的联系如何(是 基础/应用/承上启下…)2.说教学目标, 注意是三维目标:知识目标、思维目标、情感 目标。3.说重难点二、说学情,即学生已经掌 握的知识和能力,对这节课的学习有什么帮助或 困难三、说教法,在教学中采用的方法四、说 学法,立足学生,要学好这个知识应用什么方 法五、说教具,多媒体也算。六、说教学过程 (这是最重要,应占说课环节的一半以上时间) 1.引入,从什么角度引入正题,如讲故事, 看视频,提问…2.具体的知识环节,在说 的过程中一定要和教学目标与教法相对应。如: 我对待这个问题时设计了三个思考问题循序渐进 引导学生思考,是为了突破教学难点中的哪个目 标。3.总结归结4.反馈练习(这个也很重 要,不能多也不能丢)七、说教学反思,即讲 完这节课后有什么地方做得好,什么地方做得不 足,仍需努力(如果未讲课而直接说课,此环 节省略)七个环节灵活掌握,不一定要面面俱 到,有些环节可以省略。但说教材、说教法和说 教学过程是不能省的 #幼儿园说课稿#说课稿#幼儿园说课#说课稿模版#说课稿通用模板

2、说课的基本步骤有哪些

导语:2017下半年教师资格考试即将到来,广大考生们在看书的同时,也要多做试题,为面试做准备.以下是我为大家精心整理的说课的基本步骤,欢迎大家参考! 一、说教材 1、 教材的地位: (从地位上、结构上 、内容上、教育意义上等 方面论述本节教材在本课本书中的地位和作用。) 2、 教学目标: (根据新课程标准的要求、学生年龄特点、生活经验、认识问题的层次、程度、学生发展的需要等方面制定出三维学习目标。

) 3、 教学重点、难点: (从教学内容、课标要求、学生实际、理论层次、对学生的作用等方面找出确立重点难点的依据并确定教学的重点和难点。

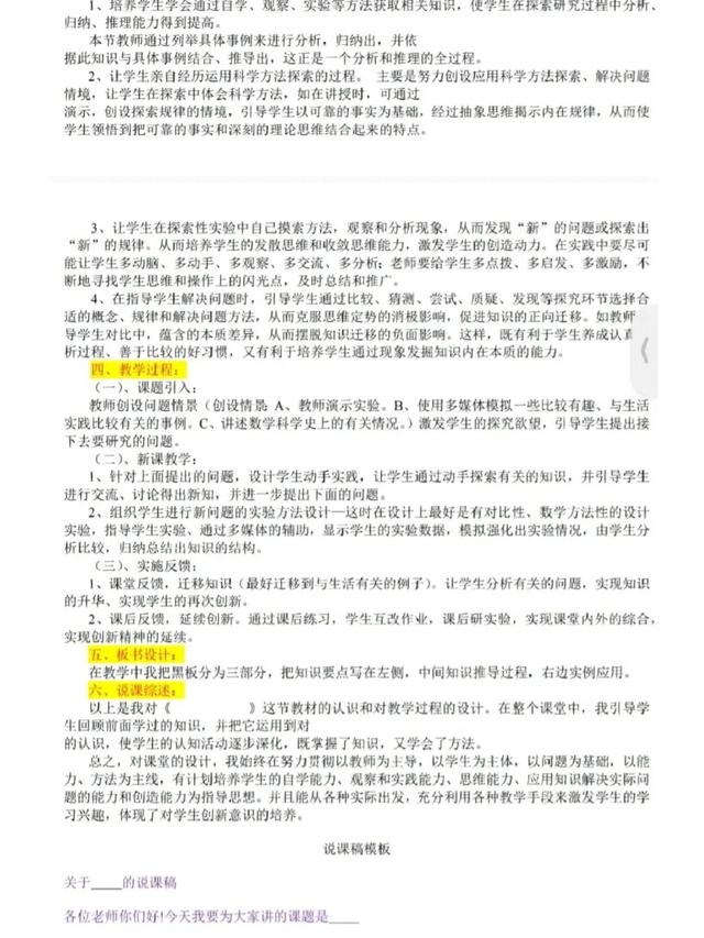
) 二、说教法 (依据《纲要》、课标的四性、新理念、新教法等理论具体说明将在课堂设计中运用那些方法。这里可以从大的方面,从宏观上来说一下,具体详细可以放在下一个教学程序里说明)如: 1、 参与式 2、 讨论式 3、 互动式 4、 体验式 5、 研究性学习 6、 谈话、对话、辩论、调查、情景模拟、亲历体验、小活动等 三、说学法 (依据新的教学理念、学习方式的转变,说出所倡导自主、合作、探究等方式方法。达到体验中感悟情感、态度、价值观;活动中归纳知识;参与中培养能力;合作中学会学习。) 四、说教学程序 (主体部分:说出教学的基本环节、知识点的处理、运用的方法、教学手段、开展的活动、运用的教具、设计的练习、学法的'指导等。

并说出你这样设计的依据是什么。) 五、说板书 一般正规的说课如果时间允许的情况下,是要在说教学程序的过程中写出板书提纲的。如果时间很紧张,你可以提前写在一张大纸上,张贴在黑板上也可以。

能够配合讲解适时出示,达到调控学生、吸引注意、使师生思路合拍共振的目的 (说出这样设计的理由。如:能体现知识结构、突出重点难点、直观形象、利于巩固新知识、有审美价值等。

3、说课稿的基本步骤是什么?

说课的七大基本步骤简单概括如下:1、说教材:课文在教材中的地位。2、说教学目标:包括:课程标准,课文本身的特点,学生的认知规律和心理特征。

3、说教学重难点:一般针对课文最突出的特点。

4、说学情:这一条视情况而定,可不说。5、说教法:比如:导读法,讲授法,圈点勾画法。6、说教学过程:激趣导入,凝聚学生的注意力,帮助学生理解课文;初读课文,整体感知;精度细品,深入挖掘;概括总结,训练迁移。7、说作业。

扩展资料:说课教材分析:1、教材内容课时安排,本课时内容,在此之前初步的认识、基本技能,培养学生分析问题、解决问题的能力。2、教材地位和作用。内容在一章中地位,应用广泛的重要工具。

它是在学生学习了——基础上,为以后进一步学习——奠定了基础对培养学生观察问题、分析问题、解决问题的能力有重要作用,培养高一学生的空间想象能力和逻辑思维能力的重要内容。3、教材重点、难点。教学重点是在教材内容逻辑结构的特定层次上占相对重要的前提判断,是在整个知识体系中处于重要地位和突出作用的内容。

教学难点是指学生学习过程中学习阻力较大或难度较高的某些关节点,是学生接受比较困难的知识点或问题不容易解决的地方。

4、说课的基本步骤是什么

导语:说课的基本步骤是什么?说课的作用说课其实也是一种集体备课的形式,是为了提高课堂教学效率,教师之间进行的一次思想碰撞,一次智慧的交流。 说课的基本步骤是什么 “四大模块”的具体操作如下: 第一,说教材。

这一板块包括教学内容、教学目标、教学重难点。

教学内容要说清这一课在整个教材的位置,又要说清在这本书以及本单元的位置。只有既清楚学生原有知识水平,又清楚学生后续学习内容,才能定位准确。内容确定,目标从三维角度即可确定,勿需多说。 第二,说教法与学法。

针对内容,针对学生情况,找准重难点,设计教学方法,用什么样的方法来实现以上目标,如何引导学生完成学习任务,体现教师的主导和学生的主体作用。 第三,说教学程序。上面两个板块的内容搞清楚以后,下面就是如何实施的问题,采用何种方式导入,如何突显重点,突破难点,要说出具体的方式方法等,将教学过程中可能出现的问题情况进行预设,找到解决问题的途径都可一一说明。

第四,说板书设计。这一板块如有,可说明其作用,如无,不用赘述。 相关推荐: 通过说课,教师能高屋建瓴地把握教材,预设学习中的.各种“教学事件“,反馈教学中的得失,选择适宜的教学方法,提高课堂教学效率,促进教学研究。

具体有以下作用: 1. 可以更好的吃透教材教师在备课中,虽然对教材做了一些分析和处理,但这些分析和处理是浅显感性的。而通过说课,从理性上审视教材,这就可能发现备课中种种疏漏,再经过修改教案,疏漏就会得到弥补,从这个意义上说,它能帮助教师更好的吃透教材,优化教学设计过程。 2. 可以提高理论水平说课不仅要说明怎么教,还要说明为什么要这样来做,这就迫使教师要认真去学习教育教学理论,要认真去思考如何解决理论与实践相脱节的问题,这样就可以帮助教师从理论上去认识教学规律。

3. 简便易行,共同提高 4. 提高表达能力。

本文关键词:说课有哪些流程?,说课的一般流程有哪些,教师说课10分钟范例,说课的基本流程是什么?,说课的正确流程是什么?。这就是关于《说课的七大基本步骤,说课的基本步骤有哪些(更新教师说课稿通用模板‖说课必备>)》的所有内容,希望对您能有所帮助!

本文链接:https://bk.89qw.com/a-770938

最近发表
网站分类