手机版

百科生活 投稿

骏程陶瓷属于几线品牌,骏程陶瓷是第几线品牌(这些一线品牌都是一家企业)

百科 2026-01-01 10:15:00 投稿 阅读:5432次

关于【骏程陶瓷属于几线品牌】,骏程陶瓷是第几线品牌,今天涌涌小编给您分享一下,如果对您有所帮助别忘了关注本站哦。

  • 内容导航:
  • 1、骏程瓷砖是第几线品牌?
  • 2、骏程陶瓷怎么样?
  • 3、2022年瓷砖选购指南,别再纠结品牌了,这些一线品牌都是一家企业

1、骏程瓷砖是第几线品牌?

骏程瓷砖是一线大品牌,七星高品质。骏程陶瓷在业内知名度、影响力都是相当不错的一个品牌,它专注于为消费者提供抛光砖、釉面砖,近两年更是推出了好几款性价比高的新品,深受广大消费者的认可和喜爱,有着一大批回头客,这是很多品牌羡慕都羡慕不来的,而且,对待加盟商,骏程陶瓷也有着完善的加盟体系,只要你有

机会成为其合作伙伴,就可以轻松享受骏程陶瓷为你带来的众多福利。题主大大采纳下我呗

2、骏程陶瓷怎么样?

骏程陶瓷是广东顺城企业的旗下的陶瓷品牌,产地广东佛山,因其在市场上推出的时间相对于顺成的其他的品牌要晚一些,知名度也比其他的要差一些,但是产品的品质是不错的,相对而言,其性价比也比其他的广东的品牌要高一些。骏程陶瓷家的瓷砖质量非常好,骏程陶瓷是广东顺成陶瓷集团旗下的品牌,顺成企业的生产实力在佛山是可以排得上前三的,他家的工厂就在佛山,是地地道道的佛山砖,质量没话说。属于一线品牌,骏程陶瓷凭借优质多样的产品及完善的的服务体系,近年来先后荣获“国家高“陶瓷行业名牌”、“家居行业十大人居概念品牌”、“全国城镇化建设绿色建材合格。骏程是广东建陶航母企业顺成陶瓷集团旗下的品牌,工厂就建在佛山高明,是佛山一线品牌,与老一线品牌马可波罗等相比,性价比相对更高,质量非常好,我家装修就是用的骏程品牌的瓷砖,是同事推荐的,砖很好打理,用了五六年了,还是和新的一样。

3、2022年瓷砖选购指南,别再纠结品牌了,这些一线品牌都是一家企业

瓷砖是装修必备,也是很纠结的,一块砖从十几块到上千块的都有,如何选择瓷砖,就显得很是重要。#装修指南#

骏程陶瓷属于几线品牌,骏程陶瓷是第几线品牌(这些一线品牌都是一家企业)

骏程陶瓷属于几线品牌,骏程陶瓷是第几线品牌(这些一线品牌都是一家企业)

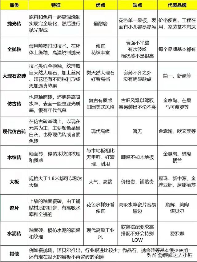
瓷砖品类:抛光砖、全抛釉、大理石瓷砖、仿古砖、现代仿古砖、木纹砖、水泥砖、瓷片、花片。

瓷砖表面与通体:亮光、亚光、柔光、糖果、下陷、千粒、通体。

规格:3.2m、2.4m、1.8m、1.5m、1.2m、800/600等规格。

骏程陶瓷属于几线品牌,骏程陶瓷是第几线品牌(这些一线品牌都是一家企业)

骏程陶瓷属于几线品牌,骏程陶瓷是第几线品牌(这些一线品牌都是一家企业)

骏程陶瓷属于几线品牌,骏程陶瓷是第几线品牌(这些一线品牌都是一家企业)

下面是一些佛山品牌,很多品牌都是一家通常,同样的生产线,品质也都是一样的:

1、新明珠陶瓷集团(中国最大的):质量稳定,设备先进,品质口碑都可以,而且全品类也都做的很不错。

旗下品牌:冠珠、萨米特、格莱斯、金朝阳、惠万家、路易摩登、康健、蒙地卡罗、金利高、宾利、德美;(五福、百顺、爱空间属于江西基地)

2、新中源集团:靠超洁亮抛光砖一举成名,其他各品类一般。

旗下品牌:新中源、圣德堡、朗宝、新南悦、新粤、紫砂、裕景、新里万

3、顺成集团:靠瓷片发家,曾经是前三的规模,品质不错,不过整体瓷砖风格设计平平无奇。

旗下品牌:顺辉、百特、王者、森尼、骏程、美陶(汤普森、泰伦斯、莱斯曼、兆邦、荣旺、创锐、恒基非佛山制造)

4、唯美集团:马可波罗、L&D(百亿规模,综合销售第一,总部在东莞)

5、东鹏集团:东鹏、大唐合盛

6、蒙娜丽莎:蒙娜丽莎、QD

7、欧神诺集团:欧神诺、特地

8、宏威集团:宏宇、威尔斯、宏陶、卡米亚、意特陶

9、金舵集团:金舵、金牌天纬、强牌、星期7

10、鹰牌企业:鹰牌、华鹏

11、能强集团:能强、强辉、莱德利、利家居、金科

12、欧雅集团:金欧雅、欧美、奥米茄、意利宝、金陶名家、伽玛

13、金牌陶瓷:金牌亚洲、澳翔、德利丰

单品牌:嘉俊、博德、简一、金意陶、欧文莱、依诺、玛拉兹、楼兰、芒果、亚细亚。

本文关键词:骏程陶瓷属于几线品牌啊,骏程陶瓷是哪个集团的,骏程陶瓷怎么样,骏程陶瓷是几线品牌,骏程陶瓷官网产品。这就是关于《骏程陶瓷属于几线品牌,骏程陶瓷是第几线品牌(这些一线品牌都是一家企业)》的所有内容,希望对您能有所帮助!

本文链接:https://bk.89qw.com/a-771387

最近发表
网站分类