手机版

百科生活 投稿

原子牌、梯形牌、长短牌分别是什么,原子牌魔术图解(原子纸牌)

百科 2025-12-26 11:23:22 投稿 阅读:6682次

关于【原子牌、梯形牌、长短牌分别是什么】,原子牌魔术图解,今天小编给您分享一下,如果对您有所帮助别忘了关注本站哦。

  • 内容导航:
  • 1、原子牌、梯形牌、长短牌分别是什么?
  • 2、什么叫梯形牌额?
  • 3、梯形牌和普通牌有什么区别?
  • 4、【如何用最有趣的方式记住考点】【原子牌规则讲解】【一稿】

1、原子牌、梯形牌、长短牌分别是什么?

这3种牌都是道具牌

原子牌我没接触过

其他两个我都知道梯形牌就是

2010春晚

刘谦

的“神奇洗牌”的道具牌(红色那个)

长短牌

这是一个很强的道具牌

有很多种玩法

如果要买建议你买长短牌很神奇

也不贵

我喜欢谢谢采纳

2、什么叫梯形牌额?

梯形牌 1.广告牌 梯形牌是广告牌的一种分类,具体形状为上边两角距离近,下边两角距离远,呈不规则四边形的平面或立体广告牌。 2.魔术道具 梯形牌!魔术牌类道具!上下宽度不一样!成不明显的梯形,所以称之梯形牌!

3、梯形牌和普通牌有什么区别?

梯形牌是一头比另一头大,所以叫梯形牌,楼上几个都是说的简单魔术,想春晚刘谦的神奇洗牌手就要用到梯形牌,但光有梯形牌也没用,像疯子洗牌法也要梯形牌,你说扑克魔术都是用梯形牌,这不对,扑克魔术大多用到普通扑克,其中有几个专业手法,如BREAK,PASS等,很少用到像梯形牌这类道具扑克的

4、【如何用最有趣的方式记住考点】【原子牌规则讲解】【一稿】

本文是对连载与起点平台上的小说《我用炉石传说解理科题》的一个规则补充介绍,这本小说主要源于疫情期间为家族小辈补课时的一个念头,即能否用一本长篇小说串联起整个高中的理科知识考点。

在这本书中有着大量利用卡牌对战解题的比赛,而其中很多需要图文结合才能解释清楚,故有此系列对其进行介绍。

1、 什么是原子牌

原子牌是小说《我用炉石传说解理科题》中,珙泉高中的联赛的一个固定比赛项目,对

战双方利用原子牌来进行一系列的博弈,最终获得胜利。

2、 原子牌的基本介绍

原子牌有两种,一种依据原子结构示意图来构造原子,被称作结构图原子牌,一种依据核外电子排布式来构造原子,被称作排布式原子牌。

分别依次介绍这两种原子牌。

2.1、结构图原子牌

2.1.1 什么是结构图原子牌?

结构图原子牌外观上和扑克一致,是一种卡牌。卡牌有两种,一种是基础牌,正面写有阿拉伯数字1、2、3、4、5、6、7、8,一种是运算牌,正面写有+(加)、-(减)两种运算符号。例如以下:

原子牌、梯形牌、长短牌分别是什么,原子牌魔术图解(原子纸牌)

2.1.2牌组与原子的表示

结构图原子牌主要依据原子结构示意图来构造原子,而构成一个原子的组合被称作牌组,例如:

硅原子的原子结构示意图为以下:

原子牌、梯形牌、长短牌分别是什么,原子牌魔术图解(原子纸牌)

则用原子牌来表示硅原子为:

其中的规则如下:

规则一:最左侧一竖表示核内质子数,可以用多张基础牌和运算牌组成运算式来表示,表达式不唯一,例如上面的硅原子质子数,可以用8+6来表示,也可以用7+7来表示,只需要保证运算结果为所需表示的原子质子数即可。

规则二:横竖为电子排布图,从左到右为最内层电子到最外层电子的各层电子数,核外电子的表示任然可以使用运算牌,组成的运算式让人竖放。

规则三:这样一个表示唯一原子的若干张牌组成的集合被称作牌组。

再比如钠原子的原子结构示意图为如下:

原子牌、梯形牌、长短牌分别是什么,原子牌魔术图解(原子纸牌)

则用原子牌来表示钠原子为:

原子牌、梯形牌、长短牌分别是什么,原子牌魔术图解(原子纸牌)

2.1.3 离子的表示(注:在原子牌的规则中,有些称呼可能与科学称呼不一致)

仍然以上面的钠原子牌组为例,如果我们将最外面的那张【1】抽掉:

原子牌、梯形牌、长短牌分别是什么,原子牌魔术图解(原子纸牌)

钠离子

则此牌组代表一个正一价的钠离子

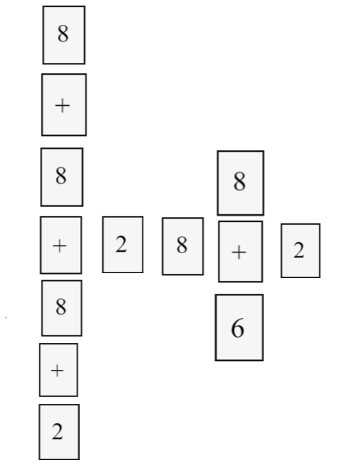
再比如铁原子的原子结构示意图为:

原子牌、梯形牌、长短牌分别是什么,原子牌魔术图解(原子纸牌)

则用原子牌来表示铁原子为:

原子牌、梯形牌、长短牌分别是什么,原子牌魔术图解(原子纸牌)

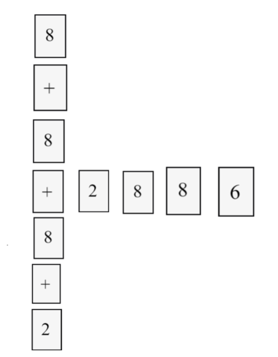
而如果要表示正二价的铁离子,则为如下:

原子牌、梯形牌、长短牌分别是什么,原子牌魔术图解(原子纸牌)

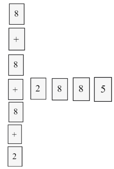
若是要表示正三价铁离子,则为如下:

原子牌、梯形牌、长短牌分别是什么,原子牌魔术图解(原子纸牌)

2.1.3 离子团的表示

如果要表示硫酸根离子,则为以下:

原子牌、梯形牌、长短牌分别是什么,原子牌魔术图解(原子纸牌)

规则一:不同的院子之间用【-】运算牌连接

规则二:原子数量用放在最内层电子牌上方的基础牌来表示

比如若是表示亚硫酸根,则为如下:

原子牌、梯形牌、长短牌分别是什么,原子牌魔术图解(原子纸牌)

分子的表示同以上。

2.1.4 基本规则讲解(目前讲解初级比赛的规则,随着比赛等级的提高,其规则也会变得复杂)

以结构图原子牌为例,考察不同的核心考点便有不同的规则,目前低级比赛主要以四种核心为主:以考察离子共存为核心,以考察氧化还原性为核心、以考察酸碱性为核心、以及综合性较强的以考察未知物质推断为核心,其中不同核心之间有区别,也有交集。

2.1.4.1 以考察离子共存为核心

参赛人员数量:参赛人员数量并不固定,可以两个或两个以上的学生组成一组,进行多组之间的对战,也可以个人与个人之间进行对战。

开局:带所有参赛人员在座位上坐好以后,裁判给出一个盒子,盒子里装有一百张相同规格的纸条,纸条上随即写有离子或原子或分子的表达式,或所有参赛小组各自一员进行抽取,抽取完毕之后交由裁判,裁判根据抽取出来的表达式,在牌桌上利用原子牌组成牌组表示出来。

这些表示出来的离子、原子、或分子代表水溶液中的基团。

剩余牌展示:带表示完毕之后,裁判将剩余的原子牌依次展示出,并且告知所有人发牌顺序,展示时间为五分钟。

发牌:在展示的五分钟结束之后,裁判将牌装好,依次发给每个小组九张牌,作为起手牌。

行动点:每个小组每回合有行动点,第一局只有一个行动点,下一局增加一个行动点,最多七个行动点,上一回合没有使用的行动点无法继承到下一回合。

一回合:在一回合的过程中,每个小组可以做以下事情:

【牌组】利用自己手上的卡牌组成新的原子或离子或分子,组完之后被视作直接加入水溶液中。每将一张牌从自己手中拿出,消耗一个行动点。

【换牌】将自己手上的牌与水溶液中的牌进行置换,使之成为新的离子或院子或分子。在一个回合内,第一张置换消耗一个行动点,第二张消耗两个行动点,第三张消耗三个行动点,以此类推。

【拿牌】从桌上某一个牌组中抽取一张牌拿到自己手中,剩下的牌组成新的牌组,表示新的基团。消耗三个行动点。

【消牌】从桌上某这个牌组中抽取一张牌并扔掉,剩下的牌组成新的牌组,表示新的基团。消耗两个行动点。

【偷牌】可以从别的小组手牌中随机抽一张牌,在宣布抽牌的时候,所有小组必须马上放下手中手牌。偷取一张牌消耗两个行动点。

【弃牌】将自己认为不能用的牌丢弃,不消耗行动点。

【复制】将自己手中的牌进行复制,裁判给出剩余牌中第一张选手复制的牌,复制一张牌消耗三个行动点。

回合结束:回合结束之时,所有小组依次发三张牌。

吃牌:无论是【牌组】还是【换牌】,都会有新的基团产生,而如果新的基团和水溶液中的其它基团发生反应,生成新的离子、分子或单质,着被视作吃牌。比赛最后,吃牌最多的小组获胜。

以上是原子牌——结构图原子牌——离子共存结构图原子的初步规则介绍,并不代表最终所制定之规则,至于想象中的比赛过程,可以去起点看我写的小说《我用炉石传说解理科题》

之后还会有各种各样用理科解题思路来构思的比赛,会依次慢慢的写出。

OVER

本文关键词:原子牌魔术图解,原子牌原理,原子牌打法,原子牌的玩法,原子牌怎么打。这就是关于《原子牌、梯形牌、长短牌分别是什么,原子牌魔术图解(原子纸牌)》的所有内容,希望对您能有所帮助!

本文链接:https://bk.89qw.com/a-773895

最近发表
网站分类