手机版

百科生活 投稿

化纤面料好吗,化纤面料贵不贵(化纤不给力?可不要不识货)

百科 2026-02-07 07:19:49 投稿 阅读:4470次

关于【化纤面料好吗】,化纤面料贵不贵,今天小编给您分享一下,如果对您有所帮助别忘了关注本站哦。

  • 内容导航:
  • 1、【网络辟谣】化纤不给力?可不要不识货
  • 2、化纤面料好吗
  • 3、氨纶是化纤面料里面最贵的吗
  • 4、各类服装服饰面料纱线价格

1、【网络辟谣】化纤不给力?可不要不识货

流言:化纤跟天然面料比起来就是差。

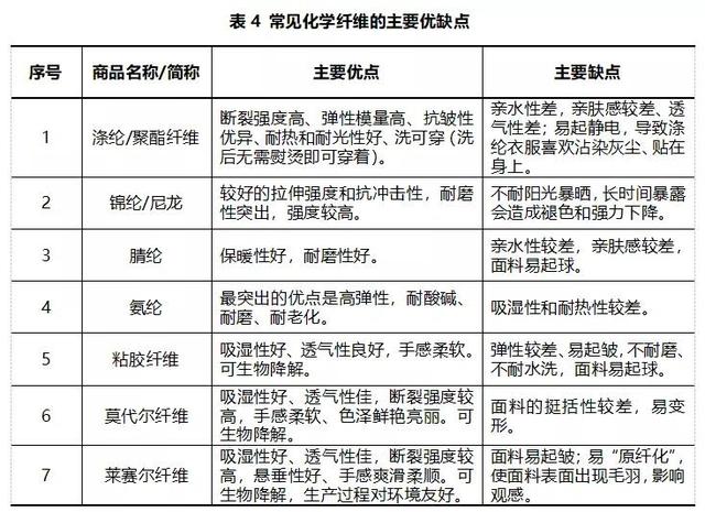
真相:无论是天然纤维、化学纤维还是人造纤维,其实他们都有各自的优缺点。

衣帽鞋袜,家居用品,我们的日常生活中处处都离不开纺织品。而在选购时,广大消费者除了会看颜色、款式之外,还有一个很重要的判断标准:材质。总的来说,丝、棉、麻、毛等天然材质就很受大众欢迎,相对应的,含有纶、锦、粘胶等字样的化纤和人造材质,就会被无情嫌弃。可是,纯天然面料的优势究竟是什么呢?化学和人造纤维真的很差劲吗?这些先入为主的观念,是不是该换换了?

化学纤维的出现极大丰富了纺织品和服装的品种和性能,常见的纺织品和服装使用的化学纤维都有其各自的优缺点,赋予了产品一些有别于天然纤维材质的功能和特点。

化纤面料好吗,化纤面料贵不贵(化纤不给力?可不要不识货)

虽然化学纤维有着各自的缺点,但这些“缺点”却往往被充分用来开发特定的产品。例如涤纶的显著特点就是亲水性能差,这使得涤纶面料具有易干的特点,很多高品质速干类运动服装的材质都是用的超细涤纶,超细纤维被织造成面料之后,纤维之间形成毛细管的虹吸效应,会加速纤维表面的汗水蒸发,保持运动中的人体表面干爽舒适;而莱赛尔纤维的原纤化特点,则被用来生产具有桃皮绒风格的织物。

化纤面料好吗,化纤面料贵不贵(化纤不给力?可不要不识货)

图虫创意

很多消费者都有一种误区,认为天然材质棉麻丝毛才是面料材质中yyds,但这种观念其实也应该变一变了。

我国是化学纤维生产和研发方面的强国,化学纤维的产量占世界的比重达到70%以上。随着技术的进步和消费理念的变化,化学纤维也处在不断改进之中,主要表现在功能性和舒适性的改善上。以产量最大的涤纶为例,涤纶的结构特点导致其具有吸湿性差、易起静电的特点,为了改善涤纶的这一服用缺点,研发人员从改善纤维的结构着手,采用多种物理和化学手段对常规涤纶的内部结构和外部结构进行改造。在常规涤纶的基础上,通过对分子结构进行改造而开发出PBT(聚对苯二甲酸丁二醇酯)纤维和PTT(聚对苯二甲酸三亚甲基酯)纤维。PBT纤维的柔软性、耐磨性和弹性都优于常规聚酯纤维,其染色也更容易;PTT纤维的回弹性则更优、易染色、色牢度高,并且具有耐氯性和抗紫外线的优点。

化纤面料好吗,化纤面料贵不贵(化纤不给力?可不要不识货)

图虫创意

研发人员还开发出“仿棉型涤纶”,是具有棉纤维优点的涤纶,其亲水性得到明显改善。仿羊绒涤纶则是借鉴仿棉型涤纶的经验而开发出的具有羊毛纤维特点的涤纶,它的表面、截面均为蜂窝状微孔结构,细度与羊绒接近,并具有羊绒般轻柔细腻的手感和良好的吸湿透气性。仿羊绒聚酯纤维可以纯纺,也可以与其他纤维混纺,其价格只有天然羊绒纤维的1/3。研发人员通过各种工艺方法,还开发出具备吸湿快干、抗起毛起球、抗菌、抗紫外线、阻燃等差别化功能的涤纶,使之能适应消费者对服饰功能性的需求。

化纤面料好吗,化纤面料贵不贵(化纤不给力?可不要不识货)

图虫创意

2、化纤面料好吗

化学纤维织物作为近代发展起来的新型面料,其种类较多,现已广泛应用于衣物、窗帘、家居饰品等众多领域,化纤面料的好坏是由织成它的化学纤维本身的特性来决定的。下面我们就来了解一下化纤面料好吗,化纤面料的价格。
什么是化纤面料
化纤面料是由化学纤维加工成的纯纺、混纺或交织物,是由纯化纤织成的织物。与天然纤维间的混纺、交织物,不属于化纤织物。其种类很多,主要有虎木棉、强力人造棉、涤纶、锦纶、腈纶、氯纶、维纶、氨纶等。
化纤面料好吗
在我国,肯定大多数人都认为化纤面料没有天然纤维面料好,但是在国外,大多数的消费者却认为化纤面料更具有舒适性、功能性和高感性。而现实是化纤面料利用现代高科技,从仿真到超真,不断展现其新的优势,广泛应用于服饰、家居饰品、生活用品等领域。
1.
涤纶的外观和手感已与天然纤维一样,甚至其舒适性、易打理性和染色鲜度都已超过天然纤维。因此,某些上等化纤面料的价格已超过天然纤维。
2.
化纤面料的功能更优越,在化纤面料中添加抗菌剂,可以增加其抗菌功能。添加矿物微粉,使其具有低辐射功能或远红外辐射功能。此外很多化纤面料还具有耐紫外线辐射、耐磨、耐高温等功能。
3.
化纤面料更具个性化,可以通过现代纺织加工技术,将不同化纤的性能取长补短,生产出各式各样综合性能超过天然纤维的纺织品。如生产出难燃纤维、耐高温纤维、弹性体纤维等等。
化纤面料的价格
化纤面料因为其科技含量不同、特性不同、档次不同、功能不同、种类不同,其价格差别都是比较大的。这里列举一般的化纤面料价格,涤纶面料的价格在4元每米到74元每米之间都有,氨纶面料的价格在8元每米到60元每米之间,腈纶面料的价格在12元每米到85元每米。
看了我的介绍后,您是否对化纤面料有了更深层次的了解了呢?您对化纤面料好吗,化纤面料的价格想必已经心中有数了吧。如今化纤面料已经对于我们的生活无处不在,留心身边的织物,看它里面含有哪种化纤面料呢?

3、氨纶是化纤面料里面最贵的吗

不是。氨纶不贵,在化纤面料中的价格更排不上号,氨纶是最普遍被使用来提供弹性的纤维,是有点半透明或者乳白色的丝,光光滑滑的,吸湿透气性也不好。一般衣服中只加入百分之五用来增加衣服弹性。

4、各类服装服饰面料纱线价格

产品名称 货品所在地 单价(不含运费) 起批量
服装 面料 广东佛山市禅城区 78.00/KG 600KG
服装面料纺织 上海上海市 10.00/台,米 1台,米
休闲服装面料 广东佛山市南海区 14.50/码 800码
沈阳户外服装面料 北京北京市大兴区 22.80/米 600米
亚麻面料 品牌服装 面料 江苏吴江市 20.00/m 1000m
亚麻 服装 面料 江苏吴江市 20.00/m 1000m
亚麻布料 品牌服装 面料 江苏吴江市 20.00/m 1000m
亚麻服装布 江苏吴江市 20.00/米 1000米
亚麻布料 品牌服装 面料 江苏吴江市 20.00/m 1000m
服装辅料 广东广州市海珠区 18.90/码 100码
面料 福建长乐市 1.00/来电详谈 100来电详谈
CVC 浙江绍兴市 1.00/面议 1面议
春亚纺 江苏吴江市 6.18/米 1200米
尼龙牛筋布 浙江绍兴县 1.00/来电详谈 111来电详谈
童装 服装 面料 江苏吴江市 20.00/米 1000米
TC平纹布 浙江绍兴县 7.30/米具体面议 200米具体面议
亚麻服装面料 江苏吴江市 25.00/米 1000米
精纺毛涤双面哔叽(2/1斜纹) 浙江杭州市萧山区 40.00/米 1000米
服装面料,印花面料,烫金麂皮绒 江苏吴江市 13.50/米 1000米
阻燃面料 河南新乡市 15.00/米 500米
JBQ4.5/9手抬机动消防泵 浙江诸暨市 5800.00/台 1台
跆拳道,服装,涤卡 河北石家庄市 6.90/米 450米
麂皮绒 浙江海宁市 15.00/米 500米
双面麂皮 江苏吴江市 25.00/米 500米
丝棉圆点绸 广东深圳市南山区 1.00/码具体电话详谈 500码具体电话详谈
经编服装面料 浙江海宁市 21.50/KG 1000KG
双层布 江苏南通市 16.80/米 2000米
化纤面料 广东佛山市南海区 11.00/米(参考价) 1000米(参考价)
T/R面料 浙江杭州市 17.20/米 1000米
服装面料 江苏南通市 10.00/米 100米
无弹、有弹花边及面料 福建长乐市 5.80/码 1000码
珊瑚绒 广东中山市 15.00/Y 100Y
各种面料 浙江海宁市 20.00/米 1000米
网布 福建长乐市 5.00/KG 60KG
绣花窗帘服装面料 浙江绍兴县 12.00/米 1000米
花边 福建长乐市 0.30/一码 1000一码
面料 河北晋州市 3.10/米 10000米
乔其雪纺 江苏吴江市 6.50/米 1000米
针织服装面料 浙江绍兴县 22.00/KG 500KG
服装面料 福建晋江市 11.50/公斤 300公斤

本文关键词:化纤面料好吗耐用吗,化纤面料贵不贵,针织化纤面料好吗,化纤面料的好处,化纤面料是不是很便宜。这就是关于《化纤面料好吗,化纤面料贵不贵(化纤不给力?可不要不识货)》的所有内容,希望对您能有所帮助!

本文链接:https://bk.89qw.com/a-775258

最近发表
网站分类