手机版

百科生活 投稿

稳压管工作原理,双向稳压管工作原理(二极管之稳压二极管)

百科 2026-02-05 10:09:23 投稿 阅读:5204次

关于【稳压管工作原理】,双向稳压管工作原理,今天小编给您分享一下,如果对您有所帮助别忘了关注本站哦。

  • 内容导航:
  • 1、二极管之稳压二极管
  • 2、稳压管工作原理
  • 3、稳压管在电路中的作用有哪些
  • 4、稳压管的工作原理是什么?

1、二极管之稳压二极管

稳压管是二极管的一种,它比较特殊,基本结构与普通二极管一样,也有一个PN结。由于制造工艺的不同,当这种PN结处于反向击穿状态时,PN结不会损坏(普通二极管的PN结是会损坏),在稳压二极管用来稳定电压时就是利用它的这一击穿特性。一般二极管反向电压超过其反向耐压值时会被击穿而损坏,但是稳压二极管在承受反向电压达到稳压值时,反向电流急剧增大。只要反向电流值不超过允许的最大电流,就可以正常工作,它的反向伏安特性曲线较陡、线性度很好。

如下图是稳压二极管伏安特性曲线图,当电压大达到稳压值Uz时,曲线很陡,说明流过稳压二极管的电流在大小变化时,稳压二极管两端的电压大小基本不变,也就是说在在一定电压范围内,随着流过稳压二极管的电流变化,稳压二极管两端电压大小基本保持不变,这就是稳压二极管的工作原理,它利用的是它的反向工作特性。

稳压管工作原理,双向稳压管工作原理(二极管之稳压二极管)

稳压管主要参数

①稳定电压Uz:稳压管反向击穿后稳定工作时的电压值称为稳定电压;

②稳定电流Iz:稳压管反向击穿后稳定工作时的反向电流称为稳定电流。稳压管允许通过的最大反向电流称为最大稳定电流,使用稳压管时,工作电流不能超过,一般按大于2倍输出电压来设计;

③动态电阻Rz:稳压管在反向击穿的曲线工作时,电压变化量△Uz与电流变化量△I之比称为动态电阻,动态电阻越小说明稳压性能越好;

④额定功耗Pz:由芯片允许温升决定,它的额定值为稳定电压Uz和允许最大电流Iz的乘积。

⑤温度系数α:稳压管的温度变化会导致稳定电压发生微小变化,因此温度变化1℃所引起管子两端电压的相对变化量即是温度系数,温度系数越小越好,说明稳压管受温度影响很小。

稳压管常见运用:

AC-DC的稳压作用

稳压管工作原理,双向稳压管工作原理(二极管之稳压二极管)

过压保护:

稳压管工作原理,双向稳压管工作原理(二极管之稳压二极管)

稳压管工作原理,双向稳压管工作原理(二极管之稳压二极管)

稳压管工作原理,双向稳压管工作原理(二极管之稳压二极管)

负载500欧,稳压管电流44pA(电流太小,无法稳压。)

稳压管工作原理,双向稳压管工作原理(二极管之稳压二极管)

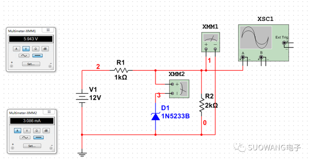
负载2k,稳压管电流3mA

稳压管工作原理,双向稳压管工作原理(二极管之稳压二极管)

负载10k,稳压管电流5.5mA

2、稳压管工作原理

稳压管工作原理:

利用PN结的击穿区具有稳定电压的特性来工作的。稳压管在稳压设备和一些电子电路中获得广泛的应用。把这种类型的二极管称为稳压管,以区别用在整流、检波和其他单向导电场合的二极管。

稳压二极管的特点就是击穿后,其两端的电压基本保持不变。这样,当把稳压管接入电路以后,若由于电源电压发生波动,或其它原因造成电路中各点电压变动时,负载两端的电压将基本保持不变。

稳压管反向击穿后,电流虽然在很大范围内变化,但稳压管两端的电压变化很小。利用这一特性,稳压管在电路中能起稳压作用。

稳压管的产品选用:

稳压二极管一般用在稳压电源中作为基准电压源或用在过电压保护电路中作为保护二极管。

选用的稳压二极管,应满足应用电路中主要参数的要求。稳压二极管的稳定电压值应与应用电路的基准电压值相同,稳压二极管的最大稳定电流应高于应用电路的最大负载电流50%左右。

稳压二极管损坏后,应采用同型号稳压二极管或电参数相同的稳压二极管来更换。

可以用具有相同稳定电压值的高耗散功率稳压二极管来代换耗散功率低的稳压二极管,但不能用耗散功率低的稳压二极管来代换耗散功率高的稳压二极管。例如,0.5W、6.2V的稳压二极管可以用1W、6.2V稳压二极管代换。



3、稳压管在电路中的作用有哪些

1、浪涌保护电路:稳压管在准确的电压下击穿,这就使得它可作为限制或保护之元件来使用,因为各种电压的稳压二极管都可以得到,故对于这种应用特别适宜。2、电视机里的过压保护电路:EC是电视机主供电压。当EC电压过高时,D导通,三极管BG导通,其集电极电位将由原来的高电平(5V)变为低电平,通过待机控制线的控制使电视机进入待机保护状态.。3、电弧抑制电路:在电感线圈上并联接入一只合适的稳压二极管(也可接入一只普通二极管原理一样)的话,当线圈在导通状态切断时,由于其电磁能释放所产生的高压就被二极管所吸收,所以当开关断开时,开关的电弧也就被消除了。4、串联型稳压电路:在此电路中,串联稳压管BG的基极被稳压二极管D钳定在13V,那么其发射极就输出。

4、稳压管的工作原理是什么?

1、稳压二极管的特点就是击穿后,其两端的电压基本保持不变。这样,当把稳压管接入电路以后,若由于电源电压发生波动,或其它原因造成电路中各点电压变动时,负载两端的电压将基本保持不变。
2、要理解稳压二极管的工作原理,只要了解二极管的反向特性就行了。所有的晶体二极管,其基本特性是单向导通。就是说,正向加压导通,反向加压不通。这里有个条件就是反向加压不超过管子的反向耐压值。
3、那么超过耐压值后是什么结果呢?一个简单的答案就是管子烧毁。但这不是全部答案。试验发现,只要限制反向电流值(例如,在管子与电源之间串联一个电阻),管子虽然被击穿却不会烧毁。而且还发现,管子反向击穿后,电流从大往小变,电压只有很微小的下降,一直降到某个电流值后电压才随电流的下降急剧下降。正是利用了这个特性人们才造出了稳压二极管。使用稳压二极管的关键是设计好它的电流值。

本文关键词:双向稳压管工作原理,三端稳压管工作原理,稳压器的工作原理和作用,稳压管工作原理,稳压管工作原理图。这就是关于《稳压管工作原理,双向稳压管工作原理(二极管之稳压二极管)》的所有内容,希望对您能有所帮助!

本文链接:https://bk.89qw.com/a-775777

最近发表
网站分类