手机版

百科生活 投稿

鳌太线是什么,鳌太线是指哪里(四名驴友穿越“鳌太线”失联)

百科 2026-02-07 06:55:47 投稿 阅读:9170次

关于【鳌太线是什么】,鳌太线是指哪里,今天小编给您分享一下,如果对您有所帮助别忘了关注本站哦。

  • 内容导航:
  • 1、四名驴友穿越“鳌太线”失联,官方:找到三人,另一人正在搜救
  • 2、鳌太线是什么
  • 3、鳌太线在哪里?怎么这么危险
  • 4、鳌太线,为何会变成秦岭禁地?50多人死亡:三大主要诱因

1、四名驴友穿越“鳌太线”失联,官方:找到三人,另一人正在搜救

极目新闻记者 余渊

四名驴友进入秦岭深山,试图穿越陕西“鳌太线”时失联。1月4日上午,陕西省相关部门工作人员告诉极目新闻记者,目前失联的一行四人中,有三人已经找到,另外一人正在搜救中。

一名知情人士发布的信息显示,去年12月31日,有四人穿越陕西“鳌太线”后失联,需要专业队伍进行搜寻。事发后,警方、救援队等多个救援力量,投入到搜救工作中。

鳌太线是什么,鳌太线是指哪里(四名驴友穿越“鳌太线”失联)

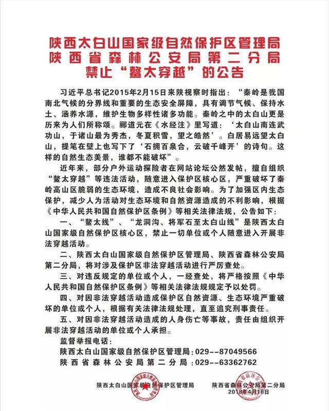
禁止“鳌太穿越”的公告

公开资料显示,“鳌太线”是一条纵贯秦岭鳌山与太白山之间的线路,也是秦岭山脉海拔最高的一段主脊,被户外运动爱好者誉为“行走在中华龙脊”上的探险,总行进路程大约100公里,但是由于气候复杂多变,容易遇险。“鳌太线”主要位于太白山国家级自然保护区核心区以内。 陕西太白山国家级自然保护区管理局、陕西省森林公安局第二分局曾发布《禁止“鳌太穿越”的公告》。公告中提到,对因非法穿越活动造成的人身伤亡等事故,责任由组织开展非法穿越活动的单位或个人承担。

1月4日上午,极目新闻记者就四人穿越“鳌太线”失联一事致电太白县应急管理局,该局工作人员表示,他们并未参与此次救援行动,但此前他们和失联人员家属取得了联系,得知一行四人中已有部分人员被找到。

鳌太线是什么,鳌太线是指哪里(四名驴友穿越“鳌太线”失联)

鳌太线是什么,鳌太线是指哪里(四名驴友穿越“鳌太线”失联)

事发现场(视频截图)

一名参与救援的陕西众诚应急救援队队员告诉极目新闻记者,上述四人进山后走失,其中两人往黄柏塬方向行进。1月3日晚,这两名失联人员已经找到,两人身体均无大碍。另外两人仍在搜救中。

4日上午11时许,陕西省相关部门工作人员向极目新闻记者介绍,目前已找到了三人,警方以及救援队仍在积极搜救最后一名失联人员。

2、鳌太线是什么

鳌太线是一条纵贯秦岭鳌山与太白山之间的线路,也是秦岭山脉海拔最高的一段主脊,被誉为行走在中华龙脊上的探险。鳌太线,是驴友们的称谓,即纵贯秦岭两个主峰鳌山与太白山拔仙台之间的一条主脉线路。

太白山的主峰拔仙台是中国大陆东半壁的最高峰,海拔3771.2米,第二大高峰是鳌山标志塔海拔3476米。

鳌山以爬升难坡度陡,沿途没有补给点著称,太白山则以路线绵延、景色绝妙著称。从鳌山穿越到太白山直线距离40余公里,实际距离超过170公里的鳌太线,成为中国五大最艰难的徒步线路之一。这条线路穿越的难点,不仅在于需要长时间穿越无人区且得不到补给,途中需翻越海拔在3400米以上的高海拔山峰多达十几座,且气候多变、路况复杂,整个穿越过程大都行走在冰川遗迹形成的石海之间,遇到恶劣天气就十分危险。

3、鳌太线在哪里?怎么这么危险

在秦岭地区。鳌太线是纵贯秦岭两个主峰鳌山与太白山拔仙台之间的一条主脉线路,相当于是在秦岭的山脊上行走,所以又被称之为“中华龙脊”。

鳌太线全程在海拔3000米左右,而在对流层中,海拔每上升1000米,温度就会下降6摄氏度左右,所以尽管鳌太线的山下有很多村庄,但是山上却可能是另一番世界,这里很可能正在下雪。

另外,秦岭虽然能够阻挡寒潮或者湿润的气流,但是不少山顶上成为了“风口”,狂风甚至能够将衣服和帐篷撕碎,人类走在这里,不仅难以行走,反而会导致体温快速流失,如果没有足够的设备和及时撤退,将可能会因为失温而死亡。其次,山区气候变幻莫测,有时上一秒还是晴天,下一秒就可能出现大风,大雨和大雪,也会导致体温快速流失。更为重要的是,当下过雨之后,鳌太线路将会变得非常滑,有可能会滑倒而跌落山崖,或者是摔伤腿部,受伤之后如果没有及时得到救援,也可能会因此而死亡。下过雪之后,雪可能将一些凹坑掩盖,不小心走到这里,很可能会因此而跌落。

另外,秦岭地区生活着许多野兽,如果不小心遇到它们,也可能会面临被野兽攻击的风险。山系概况:广义的秦岭,西起昆仑,中经陇南、陕南,东至鄂豫皖—大别山以及蚌埠附近的张八岭。其范围包括岷山以北,陇南和陕南蜿蜒于洮河与渭河以南、汉江与嘉陵江支流—白龙江以北的地区,东到豫西的伏牛山、熊耳山,在方城、南阳一带山脉断陷,形成南襄隘道,在豫、鄂交界处为桐柏山。

在豫、鄂、皖交界处为大别山,走向变为西北—东南,到皖南霍山、嘉山一带为丘陵,走向为东北-西南。广义的秦岭是长江和黄河流域的分水岭。秦岭以南属亚热带气候,自然条件为南方型,以北属暖温带气候,自然条件为北方型。

秦岭南北的农业生产特点也有显著的差异。

4、鳌太线,为何会变成秦岭禁地?50多人死亡:三大主要诱因

禁止“鳌太穿越”! 应该没几个人会不知道,中国地理上的南北分界山脉,就是大名鼎鼎的秦岭山脉!在古代中国,秦岭更被视为华夏文明的“龙脉”。在秦岭山脉上,有一段特殊的线路,它被驴友们称作“鳌太线”!自2012年以来,在穿越“鳌太线”时,意外死亡的徒步者就超过50人,而且,这还是不完全统计数据。

也就是说,虽然不像珠峰登顶路线那么难攀登,但要想穿越秦岭山脉上的“鳌太线”也不是一件容易的事情!也正是因为“鳌太线”事故频发,所以早在2018年的时候,陕西相关部门就公开发布了禁止“鳌太穿越”公告,说得简单点,任何人不经批准私自闯入“鳌太线”,不仅是置个人生命于不顾,而且是违法行为! 鳌太线是秦岭山脉的哪一段? 秦岭山脉的长度超过1600千米,与其他山脉一样,秦岭同样也有一个海拔最高的主峰,也就是太白山,太白山上最高处的拔仙台,便是民间传说里面给姜子牙封神点仙的地儿! 在太白山的西边还有另一个制高点,那就是有“西太白”之称的鳌山,前者最高海拔3771.2米,后者最高点海拔3520米,两者相差两百多米海拔高度。

前面说的“鳌太线”,其实就是鳌山和太白山之间的这段路线,所以,在驴友们眼中,穿越“鳌太线”就好比是行走在“中华龙脊”上。别看鳌山到太白山的直线距离不过40多公里,但穿越“鳌太线”却要走上170多公里的路,所以,即便中国的名山大川有很多,但要论徒步路线的艰险程度,“鳌太线”可以排到前十! “鳌太线”到底是驴友的圣地,还是墓地? 可能你还不知道,不到五年时间(从2012年到2017年夏天),在“鳌太线”上死亡的穿越者就有46人,从趋势来看是遇难者人数一年比一年多。 而且,在2018年陕西发布禁止“鳌太穿越”以后,依然有人私自闯入禁区,这些人似乎根本没把“3000元行政处罚”放在眼里,而且屡禁不止! 在穿越者眼中,秦岭穿越的顶级路线就是“鳌太线”,大部分都是无人区、平均海拔超过三千五百米,海拔三千米以上的山就有17座,这些普通人眼里的“危险因素”,刚好对穿越者有致命吸引力,因为穿越这条路线不仅有强度,还有难度,不是谁都可以全身而退的,在有的驴友心中,“鳌太线”的位置甚至就只排在珠峰后面。 就像“潘多拉魔盒”被打开了一样,一天之内可能见到天堂和地狱的场景,深深地吸引了无数人,再加上“幸存者偏差”,大家在网上可以看到不少成功穿越“鳌太线”的攻略,甚至包括如何躲避工作人员私自闯入禁区,“鳌太线”就这样成为了幸存者的圣地,遇难者的墓地! 三大主要诱因,导致“鳌太线”事故频发! 其实,还真有专人对“鳌太线”事故频发进行了原因调查,结果显示有三大主要诱因,除了气候多变和线路强度大以外,不少驴友自身的准备也十分不充分。

这条线路上的山峰,虽然最高只有三千多米,但一百多公里的路途,地形还十分复杂,对一般登山运动爱好者来说还是太强。 太白山的景色是好,但路线蔓延,鳌山沿途完全没有补给点,而且,鳌山的坡度更陡,爬升起来更难,交替的第四纪冰川更不用多说。“鳌太线”上有一个事故中心地带,如果穿越者不能在这个区域得到足够补充,一旦遭遇恶劣气候,便很可能因为身体达到透支极限距离而发生事故。

另外,还有穿越者缺乏对大自然的敬畏之心,没有准确评估自己的身体状况,甚至没有携带齐全的装备和补给品。还真有人自己一个人去穿越“鳌太线”,甚至没有带防寒服或其他保暖装备,更别说其他专业的徒步装备了,这样的状态想要“鳌太线”当然很可能危及自己的生命。 除了事故频发,“中华龙脊”上的鳌太线为何会变成秦岭禁地? 这里就要说到环境问题了!大家都知道,在全球变暖的大背景和趋势下,世界各地近年来都遭遇了更频繁的极端天气事件,虽然其中有自然因素,但也有人类活动的因素,所以,让地球气候变坏的速度慢下来,可以说全世界所有人共同的目标。

这些年攀登珠峰的人变多了,随之也增添了不少垃圾,比如氧气罐和零食袋等,当然,还包括在登山路上死亡的尸体。而驴友们热衷的“鳌太线”,同样也遭遇了环境被破坏的现实情况,可以看到被随处乱丢的泡面桶和垃圾袋,甚至连营地的水源都被扔进了鞋垫子这样的东西。 2017年,当专家登山队在当地做调研的时候发现,一年四季都有驴友去穿越“鳌太线”,只不过在节假日的时候可能人数要多一点罢了,所以,在这条穿越路线上的烟头和饮料瓶就不少,还有一些被随意丢弃的氧气罐,营地的垃圾压力就更大了。

本文关键词:鳌太线是指哪里,“鳌太线”,鳌太线图片,鳌太线是啥,鳌太线有什么危险。这就是关于《鳌太线是什么,鳌太线是指哪里(四名驴友穿越“鳌太线”失联)》的所有内容,希望对您能有所帮助!

本文链接:https://bk.89qw.com/a-792626

最近发表
网站分类