手机版

百科生活 投稿

南航s舱和e舱区别,什么是南航APS理论

百科 2026-01-02 10:46:13 投稿 阅读:6555次

关于【南航s舱和e舱区别】,今天小编给您分享一下,如果对您有所帮助别忘了关注本站哦。

南航s舱和e舱区别,什么是南航APS理论

南航s舱和e舱区别,什么是南航APS理论

南航s舱和e舱区别,什么是南航APS理论

南航s舱和e舱区别,什么是南航APS理论

南航s舱和e舱区别,什么是南航APS理论

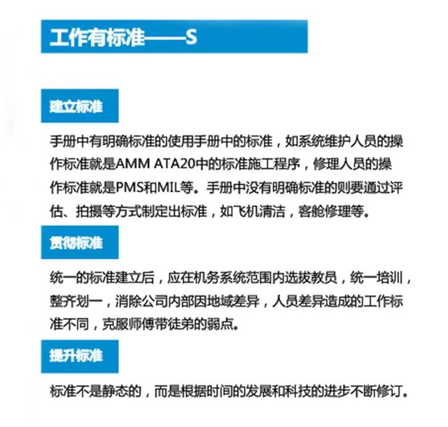
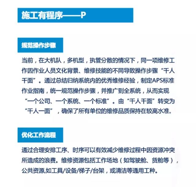
安全是民航维修业的生命线,是发展的根基。APS理论于2014年提出,最初提出的目的是保障飞行安全。

很长一段时间内,在行业整体环境和企业自身发展阶段要求下,维修行业普遍采用“结果导向”安全管理模式。

APS理论以“过程控制”和“源头管理”为导向,从基层、基础和基本功入手,通过完美的过程管理实现理想的结果。在APS的推进过程中,南航机务发现它不仅对于保障维修安全有用,对于可靠性、成本、效率、维修能力的提升和控制同样有用

所以,APS从最初在安全方面的应用溢出到生产管理、材料管理、市场开发、人力资源管理等方方面面。在这种情况下,南航机务集全系统之智慧,不断总结提炼,APS理论因此顺势而生

理论的作用是指导实践,南航机务按照APS理论构建起维修管理体系,以维修过程为主线,集成各类管理要素,建立统一的工作模式和运行机制,将相关管理工具整合为一套科学的方法论。

几年来,APS理论对南航机务安全、运行等诸多管理产生了深远影响,南航B737NG、 A320系列、B777、B787、A330等多种机型运行可靠度均位居世界前列,成为国内首家荣获全球“巴航机队杰出安全运行奖”和“A380 飞机杰出运行可靠性趋势奖”的公司。

,

本文关键词:南航e舱和l舱的区别,南航s舱和v舱,南航s舱舱能享受什么,南航s舱和e舱区别在哪,南航s舱e舱有什么区别。这就是关于《南航s舱和e舱区别,什么是南航APS理论》的所有内容,希望对您能有所帮助!

本文链接:https://bk.89qw.com/a-829345

最近发表
网站分类