手机版

百科生活 投稿

三极管型号命名及含义,三极管知识最详细解释版本

百科 2026-02-06 10:25:55 投稿 阅读:2615次

关于【三极管型号命名及含义】,今天涌涌小编给您分享一下,如果对您有所帮助别忘了关注本站哦。

  • 内容导航:
  • 1、三极管型号命名及含义:三极管知识最详细解释版本
  • 2、三极管型号命名及含义

1、三极管型号命名及含义:三极管知识最详细解释版本

"晶体三极管,是半导体基本元器件之一,具有电流放大作用,是电子电路的核心元件"

在电子元件家族中,三极管属于半导体主动元件中的分立元件。

三极管型号命名及含义,三极管知识最详细解释版本

广义上,三极管有多种,常见如下图所示。

三极管型号命名及含义,三极管知识最详细解释版本

狭义上,三极管指双极型三极管,是最基础最通用的三极管。

本文所述的是狭义三极管。其他内容可点击以下链接:

三极管型号命名及含义,三极管知识最详细解释版本

三极管的发明

晶体三极管出现之前是真空电子三极管在电子电路中以放大、开关功能控制电流。

三极管型号命名及含义,三极管知识最详细解释版本

真空电子管存在笨重、耗能、反应慢等缺点。

二战时,军事上急切需要一种稳定可靠、快速灵敏的电信号放大元件,研究成果在二战结束后获得。

三极管型号命名及含义,三极管知识最详细解释版本

早期,由于锗晶体较易获得,主要研制应用的是锗晶体三极管。硅晶体出现后,由于硅管生产工艺很高效,锗管逐渐被淘汰。

经半个世纪的发展,三极管种类繁多,形貌各异。

三极管型号命名及含义,三极管知识最详细解释版本

小功率三极管一般为塑料包封;大功率三极管一般为金属铁壳包封。

三极管核心结构

核心是“PN”结

是两个背对背的PN结

可以是NPN组合,也或以是PNP组合

由于硅NPN型是当下三极管的主流,以下内容主要以硅NPN型三极管为例:

NPN型三极管结构示意图



三极管型号命名及含义,三极管知识最详细解释版本

硅NPN型三极管的制造流程

三极管型号命名及含义,三极管知识最详细解释版本

管芯结构切面图

三极管型号命名及含义,三极管知识最详细解释版本

工艺结构特点:



发射区高掺杂:为了便于发射结发射电子,发射区半导体掺浓度高于基区的掺杂浓度,且发射结的面积较小;

基区尺度很薄:3~30μm,掺杂浓度低;

集电结面积大:集电区与发射区为同一性质的掺杂半导体,但集电区的掺杂浓度要低,面积要大,便于收集电子。

三极管不是两个PN结的间单拼凑,两个二极管是组成不了一个三极管的!

工艺结构在半导体产业相当重要,PN结不同材料成份、尺寸、排布、掺杂浓度和几何结构,能制成各样各样的元件,包括IC。

三极管电路符号



三极管型号命名及含义,三极管知识最详细解释版本



三极管电流控制原理示意图

三极管型号命名及含义,三极管知识最详细解释版本

三极管基本电路

外加电压使发射结正向偏置,集电结反向偏置。

三极管型号命名及含义,三极管知识最详细解释版本

集/基/射电流关系:

IE = IB + IC

IC = β * IB

如果 IB = 0, 那么 IE = IC = 0

三极管特性曲线

输入特性曲线

集-射极电压UCE为某特定值时,基极电流IB与基-射电压UBE的关系曲线。

三极管型号命名及含义,三极管知识最详细解释版本

UBER是三极管启动的临界电压,它会受集射极电压大小的影响,正常工作时,NPN硅管启动电压约为0.6V;

UBEUBER时,三极管才会启动;

UCE增大,特性曲线右移,但当UCE>1.0V后,特性曲线几乎不再移动。

输出特性曲线



基极电流IB一定时,集极IC与集-射电压UCE之间的关系曲线,是一组曲线。

三极管型号命名及含义,三极管知识最详细解释版本

当IB=0时, IC→0 ,称为三极管处于截止状态,相当于开关断开;

当IB>0时, IB轻微的变化,会在IC上以几十甚至百多倍放大表现出来;

当IB很大时IC变得很大,不能继续随IB的增大而增大,三极管失去放大功能,表现为开关导通。



三极管核心功能



放大功能:小电流微量变化,在大电流上放大表现出来。

开关功能:以小电流控制大电流的通断。

三极管的放大功能

IC = β * IB (其中β≈ 10~400 )

例:当基极通电流IB=50μA时,集极电流:

IC=βIB=120*50μA=6000μA

微弱变化的电信号通过三极管放大成波幅度很大的电信号,如下图所示:

三极管型号命名及含义,三极管知识最详细解释版本

所以,三极管放大的是信号波幅,三极管并不能放大系统的能量

能放大多少?

那要看三极管的放大倍数β值了!

首先β由三极管的材料和工艺结构决定:

如硅三极管β值常用范围为:30~200

锗三极管β值常用范围为:30~100

β值越大,漏电流越大,β值过大的三极管性能不稳定。

其次β会受信号频率和电流大小影响:

信号频率在某一范围内,β值接近一常数,当频率越过某一数值后,β值会明显减少。

β值随集电极电流IC的变化而变化,IC为mA级别时β值较小。一般地,小功率管的放大倍数比大功率管的大。

三极管主要性能参数

三极管型号命名及含义,三极管知识最详细解释版本

温度对三极管性能的影响

温度几乎影响三极管所有的参数,其中对以下三个参数影响最大。

(1)对放大倍数β的影响

三极管型号命名及含义,三极管知识最详细解释版本

在基极输入电流IB不变的情况下,集极电流IC会因温度上升而急剧增大。

(2)对反向饱和电流(漏电流)ICEO的影响



ICEO是由少数载流子漂移运动形成的,它与环境温度关系很大,ICEO随温度上升会急剧增加。温度上升10℃,ICEO将增加一倍。

三极管型号命名及含义,三极管知识最详细解释版本

虽然常温下硅管的漏电流ICEO很小,但温度升高后,漏电流会高达几百微安以上。

(3)对发射结电压 UBE的影响



温度上升1℃,UBE将下降约2.2mV。

三极管型号命名及含义,三极管知识最详细解释版本

温度上升,β、IC将增大,UCE将下降,在电路设计时应考虑采取相应的措施,如远离热源、散热等,克服温度对三极管性能的影响。

三极管的分类

三极管型号命名及含义,三极管知识最详细解释版本

三极管命名标识

不同的国家/地区对三极管型号命名方式不同。还有很多厂家使用自己的命名方式。

三极管型号命名及含义,三极管知识最详细解释版本

三极管型号命名及含义,三极管知识最详细解释版本

三极管型号命名及含义,三极管知识最详细解释版本

三极管型号命名及含义,三极管知识最详细解释版本

例:BC208A 硅材料低频小功率三极管

三极管封装及管脚排列方式

关于封装

三极管设计额定功率越大,其体积就越大,又由于封装技术的不断更新发展,所以三极管有多种多样的封装形式。

当前,塑料封装是三极管的主流封装形式,其中“TO”和“SOT”形式封装最为常见。

关于管脚排列

不同品牌、不同封装的三极管管脚定义不完全一样的,一般地,有以上规律:

规律一:对中大功率三极管,集电极明显较粗大甚至以大面积金属电极相连,多处于基极和发射极之间;

规律二:对贴片三极管,面向标识时,左为基极,右为发射极,集电极在另一边;

三极管型号命名及含义,三极管知识最详细解释版本

基极 — B 集电极 — C 发射极 — E

三极管的选用原则

考虑三极管的性能极限,按“2/3”安全原则选择合适的性能参数。:

集极电流IC:

IC<2/3*ICM

ICM 集极最大允许电流

当 IC>ICM时,三极管β值减小,失去放大功能。

集极功率PW:

PW<2/3*PCM

PCM集极最大允许功率。

当PW > PCM 三极管将烧坏。

集-射反向电压UCE:

UCE<2/3*UBVCEO

UBVCEO基极开路时,集-射反向击穿电压

集/射极间电压UCE>UBVCEO时,三极管产生很大的集电极电流击穿,造成永久性损坏。

工作频率ƒ:

ƒ=15%*ƒT

ƒT — 特征频率

随着工作频率的升高,三极管的放大能力将会下降,对应于β=1 时的频率ƒT叫作三极管的特征频率。

此外,还应考虑体积成本,优先选用贴片式三极管。

2、三极管型号命名及含义

三极管是电子元件中重要的角色,大部分电路中都能看到它的身影。它的结构、用途等可以概括为“33333”

  • 1.第一个3:三极管由三个极组成:基极b、发射极e、集电极c;

  • 2.第二个3:三极管由三个区组成:发射区、基区、集电区;发射区和集电区的掺杂类型一样(同n或p区),但掺杂浓度不一样,发射区掺杂浓度大,集电区掺杂浓度小面积大利于收集发射区过来的多数载流子;基区非常薄,掺杂浓度低。

三极管型号命名及含义,三极管知识最详细解释版本

图一 三极管结构示意图

  • 3.第三个3:三极管的输出特性曲线分成三个区:放大区、饱和区、截止区;放大区内具有Ic=βIb的重要关系,这正是三极管的放大作用,且发射结正偏,集电结反偏;饱和区:发射结、集电结均正偏,此时三极管在电路中相当于短路,饱和压降Uceo极小,放大倍数关系不复存在;截止区,发射结反偏,集电结反偏,此时三极管在电路中相当于断路,不存在放大关系。

三极管型号命名及含义,三极管知识最详细解释版本

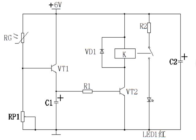
  • 4.第四个3:三极管的基本用途有三个:放大作用、开关作用、可变电阻作用;放大作用就是三极管工作在放大区,并且Ic=βIb,基极电流的变化引起集电极电流的变化,推动电压放大,起到了放大信号的作用、在图三 6管超外差式收音机中所有三极管均起放大信号的作用,各自所起功能不同,VT1变频管,VT2中放管,VT3检波管,VT4-6功放管;图四在光控开关电路中三极管起开关作用,也就是三极管工作在饱和、截止区,控制电路导通、关断;在图五12英寸黑白电视机原理图中调整三极管相当于可变电阻,此时的三极管从原理上来说囊括了饱和(电阻极小)、截止(电阻极大)、放大(可变),也即电阻值0-∞之间变化,这种变化是由取样电路控制基极实现的。

  • 三极管型号命名及含义,三极管知识最详细解释版本

    图三 6管超外差式收音机电路

    三极管型号命名及含义,三极管知识最详细解释版本

    图四 光控电路

    三极管型号命名及含义,三极管知识最详细解释版本

    图五 黑白电视机电源

    • 5.第五个3:三极管的基本接法有三种:共射、共基、共集。这三种接法形式上不同,特性上不同,表现在电流放大倍数、电压放大倍数、输入电阻、输出电阻、输入输出相位关系、频率响应等方面不同。根据各自特点都得到了广泛的应用。

    三极管型号命名及含义,三极管知识最详细解释版本

    图六 三极管的三种基本接法

    这就是关于《三极管型号命名及含义,三极管知识最详细解释版本》的所有内容,希望对您能有所帮助!

    本文链接:https://bk.89qw.com/a-830374

    最近发表
    网站分类