百科生活 投稿
关于【广州简介概括】,今天小编给您分享一下,如果对您有所帮助别忘了关注本站哦。
- 内容导航:
- 1、广州简介概括:广州各区产业定位:老四区有变化,南沙站C位
- 2、广州简介概括
1、广州简介概括:广州各区产业定位:老四区有变化,南沙站C位
广州 CANTON
从[一年一小变、三年一中变、五年一大变]
到跟随国家的“五年”规划步伐,现在来到了第“十四五”,一起看看广州的动作吧
先来做一下广州简介,全市总面积7434.40平方千米,下辖11个行政区,2021年常住人口超过1800万人,截止目前地铁总里程突破600公里,全国仅次于上海北京
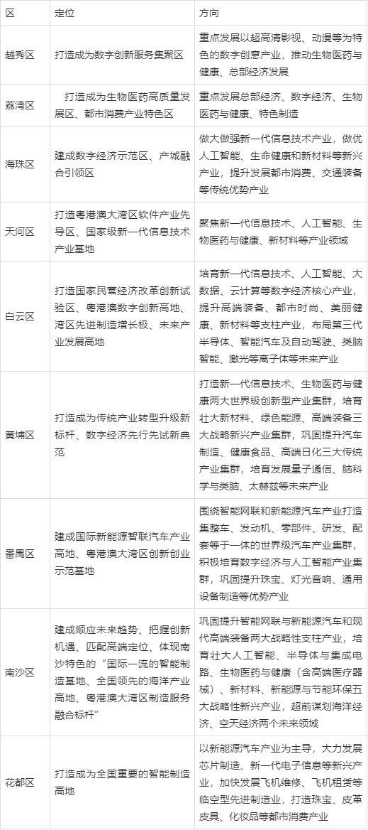
今期主要介绍《广州市工业和信息化发展“十四五”规划》,各区的产业定位:
先分析老四区(越秀、荔湾、海珠、天河)的定位
越秀区和荔湾区方向继续是总部经济
海珠区和天河区,聚焦于新一代信息技术、人工智能、新材料,没有提及总部经济字眼,这会削弱天河区作为广州现代的CBD地位吗?
天河CBD
事实上,天河不仅是广州国际形象窗口,其全国摩天大楼密集的集聚,加之限高令,造就了珠江新城已经在全国范围不可超越的格局
更重要的是,天河CBD是国务院承认的国家三大商务区之一(北京朝阳、上海陆家嘴),而且天河有着另一个优质板块“国际金融城”,与珠江新城、天河北融为一体,在总部经济上未来难以替代,即使白鹅潭高大上规划,也无法抗衡
蓝色虚线为天河区,A是都市区域,B是高端产业区域
诚然,都市区域包含了总部经济、金融板块、都市消费等城市面貌标杆。高端产业区域就是上面所提及的新一代信息技术、人工智能、新材料等新兴产业,结合天河区整体优势,其他老三区望尘莫及
但是,海珠区正在处于大力崛起,同样以“新一代信息技术、人工智能、新材料+数字经济”为重要产业,俨然成为市中心的创新带,提升河南(海珠区的旧称)价值
越秀区,是广州最有文化底蕴的区,本次规划予以的方向为超高清影视、动漫等为特色的数字创意产业。本身扎堆多个本土权威媒体,以及新落户的香港英皇娱乐大湾区总部,其他区确实难以媲美
花都汽车产业园
《规划》予以新能源汽车产业方向的区分别有:南沙区、黄埔区、番禺区、花都区、增城区,那么印证这五区的汽车制造业是重要支柱,只会越做越强
五区之中,南沙区的定位是“国际一流的智能制造基地、全国领先的海洋产业高地、粤港澳大湾区制造服务融合标杆”又是高一个层次
南沙的区位优势,与生俱来的高配格局,单从港口、造船已经是唯一
另外南沙又作为广州唯一的副中心,其行政级别自然是高于很多区,好处非常多。从这几年的投资倾向,顶级项目优先分配落户到南沙,如香港科大(广州校区)、中科院(广州)、国际金融论坛永久会址、大湾区国际银行
当然,南沙岂止软实力在增强,高端产业亦是令人充满期待的。比如商业航天、海洋装备、海岸旅游,刷新广州二三产配套
还是一样,南沙站在C位
你怎么看?
往期精彩回顾
广州这个服装品牌,也朝向“专精特新”?
广州,或将重新定义新国货
在广州投资建酒店,胡应湘:不要相信专家,结果赚翻了
2、广州简介概括
广州简介概括?广州是广东省辖地级市,简称“穗”,别称羊城、花城,是广东省省会、副省级市、国家中心城市、超大城市、广州都市圈核心城市,国务院批复确定的中国重要的中心城市、国际商贸中心和综合交通枢纽截至2019年,全市下辖11个区,广州市总面积为7434.40平方千米2020年广州市常住人口为18676605人,今天小编就来说说关于广州简介概括?下面更多详细答案一起来看看吧!

广州简介概括
广州是广东省辖地级市,简称“穗”,别称羊城、花城,是广东省省会、副省级市、国家中心城市、超大城市、广州都市圈核心城市,国务院批复确定的中国重要的中心城市、国际商贸中心和综合交通枢纽。截至2019年,全市下辖11个区,广州市总面积为7434.40平方千米。2020年广州市常住人口为18676605人。
广州地处中国南部、珠江下游、濒临南海,是中国南部战区司令部驻地,国家物流枢纽,国家综合性门户城市,国际性综合交通枢纽首批沿海开放城市,是中国通往世界的南大门,粤港澳大湾区、泛珠江三角洲经济区的中心城市以及一带一路的枢纽城市。
广州是首批国家历史文化名城,广府文化的发祥地,从秦朝开始一直是郡治、州治、府治的所在地,华南地区的政治、军事、经济、文化和科教中心。从公元三世纪起成为海上丝绸之路的主港,唐宋时成为中国第一大港,是世界著名的东方港市,明清时是中国唯一的对外贸易大港,也是世界唯一两千多年长盛不衰的大港。
本文关键词:广州的简介,广州简介概括50字,广州简介概况,广州简介概括20字,广卅简介。这就是关于《广州简介概括,广州各区产业定位》的所有内容,希望对您能有所帮助!
- 最近发表