手机版

百科生活 投稿

游戏分级制度终于来临了,浙江即将实施,普通玩家也能评

百科 2026-02-15 00:05:47 投稿 阅读:5536次

关于【游戏分级制度终于来临了】,今天小编给您分享一下,如果对您有所帮助别忘了关注本站哦。

  • 内容导航:
  • 1、游戏分级制度终于来临了:打游戏也能评级?浙江即将实施,普通玩家也能评
  • 2、游戏分级制度终于来临了,游戏分级制度可以带来游戏行业春天

1、游戏分级制度终于来临了:打游戏也能评级?浙江即将实施,普通玩家也能评

打游戏也能评级?

4月1日起,浙江电竞运动员

可以申请技术等级评定了!

游戏分级制度终于来临了,浙江即将实施,普通玩家也能评

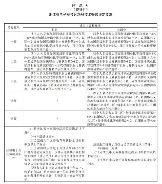
本月初,浙江省电子竞技协会发布《浙江省电子竞技运动员技术等级评定规范》(以下简称“规范”)团体标准的公告。近日,经专家评审通过,该标准已在全国团体标准信息平台上发布,将于4月1日起实施。

《规范》将浙江省电子竞技运动员技术等级分为职业组非职业组两个组别,职业组为已和俱乐部签订合约的运动员,非职业组就是广大普通玩家。而无论职业还是非职业,都必须满足两大通用条件,即年满18周岁、完成九年义务教育并获得全日制初中及以上毕业证

游戏分级制度终于来临了,浙江即将实施,普通玩家也能评

《规范》中对于等级的评定跟参加比赛取得的成绩直接相关,俱乐部参加的大多是全国性质的职业比赛,意味着拿到冠亚军的选手都能评选一级电子竞技运动员,这也让选手更有冲劲去争取好的成绩。

相比职业选手,普通非职业玩家增加了四、五级的评定,选手只要参加县(区)级非职业比赛获得前8名,便可申请评定非职业五级技术等级,即最初级的电竞运动员等级称号。

未来,浙江省电竞协会将会征集各地县市的比赛申请,半年进行一次公布,让广大非职业玩家能有更多机会去参加比赛、申请评级。

此外,NEST电子竞技大赛、TGA大奖赛等一些由国家体育总局信息中心主办的比赛,都是面向非职业选手的国家级比赛,非职业玩家同样可以享有和职业玩家相同的获评一级运动员机会。

游戏分级制度终于来临了,浙江即将实施,普通玩家也能评

图:视觉中国

消息一出

立即引发网友热议

有网友表示支持

游戏分级制度终于来临了,浙江即将实施,普通玩家也能评

有网友已经心动

在问“去哪考”“怎么报名”了

游戏分级制度终于来临了,浙江即将实施,普通玩家也能评

游戏分级制度终于来临了,浙江即将实施,普通玩家也能评

游戏分级制度终于来临了,浙江即将实施,普通玩家也能评

你怎么看?

2、游戏分级制度终于来临了,游戏分级制度可以带来游戏行业春天

那么,游戏行业分级的意义是什么呢?游戏分级在国内能否实行呢?

游戏分级制度终于来临了,浙江即将实施,普通玩家也能评

“游戏分级”得到了一部分玩家的认可

游戏分级,简单来说,就是将游戏划分为不同的年龄段,针对不同年龄的玩家出售不同的游戏。

这个制度,在国外很早就开始实行了,比如现在国际上流行的ESRB分级系统最早就建立于1994年,流行于北美;日本的CERO于2002年就开始推行分级制度;PEGI则是2003年开始欧洲通用的游戏分级制度;德国的USK等等。

而国内,目前还没有确定具体的游戏分级制度。

那么,游戏分级制度是否是必须的?在当前的情况下,为何不实行分级制度?分级制度会带来哪些好处与坏处?未来有可能会实行分级吗?

这是本文主要探讨的问题。

二、分级制度基本内容

以现在运用最广泛的ESRB为例,我先简单讲解一下游戏分级的形式及其意义在哪里。

ESRB是目前运用最广的游戏分级形式之一,在北美和欧洲都有广泛运用,主要原因在于建立时间早,体系成熟,在众多国外发售的游戏的封面当中,我们都可以看到ESRB的标志。

ESRB目前将游戏分为了六个等级。

游戏分级制度终于来临了,浙江即将实施,普通玩家也能评

针对成年人的黄油

EC级:Early Childhodd,幼儿级,适合三岁以上的玩家,不能给三岁以下的儿童接触。

E级:Everyone,虽然写的Everyone,但实际上限定六岁以上,六岁以下不宜接触。

E10级:Everyone10 ,适合十岁以上的玩家,十岁以下不宜接触。

T级:Teen,青少年,适合十三岁以上的玩家,十三岁以下不宜接触。

M级:Mature,成人,适合十七岁以上玩家,十七岁以下不宜接触。

AO级:Adults alt="游戏分级制度终于来临了,浙江即将实施,普通玩家也能评" src="http://p3.toutiaoimg.com/large/12c6001114763a119574" />

充满暴力与血腥恐怖的《求生之路》

ESRB提供的分级制度,其实是一种提供给家长以及社会的的参考意见,当你的孩子只有12岁的时候,他通过网络或者朋友知道了一个分级为M(17岁以上)的游戏,那么作为家长,考虑到分级的存在,你可能就不会给他买这个游戏。然而如果你的孩子已经16岁了,比较接近这个分级的年龄段,综合考虑之后,也未必不可以买一买。

此外,作为游戏零售商,当一个看起来有十八岁,实际上只有十六岁的孩子要买一个AO(18岁及以上)游戏,那么,你是不应该卖给他的,或者要求他出世身份证。

当然,你可能会说,那有啥嘛,大不了找大人帮忙买就是了,无良奸商也不会管你是不是祖国花朵国家栋梁,赚钱就行了。

其实不然,如今应该很多玩家进入网吧都不是原来那么方便了,尤其是18岁以下的,大部分都要找人借身份证,借不到自然去不了,所以身份证上网,在一定程度上,保护了这部分人。

游戏分级制度终于来临了,浙江即将实施,普通玩家也能评

网络实名制最大的受益者是青少年

网络实名制的存在,防沉迷系统,让大部分未成年人减少了上网时间,这也是不争的事实。

如果游戏分级制度,运用到Steam当中,那么,自然而然的,玩家需要进行一系列繁琐的实名制操作,然后未成年人不能购买非年龄段的游戏。

当你找人借身份证的时候,他自己也需要用Steam,带来大量不便——但也保护了你,回到你会打飞机之前,这个制度的存在,也许就能避免掉你第一次接触个运动直到你可以接触这个运动的时候。

2.游戏内容

分级制度,简单来说,对应的年龄层接触对应的内容,小孩子就玩小孩子的,大人的世界你不懂。

一旦实行了包含18岁以上的成人游戏分级制度,也就意味着18岁以上年龄层的产品得到了开放和认可,游戏不再设置屏蔽条件,只要不是非常非常敏感的因素,打上18X的标签之后——都可以审核过关。

游戏分级制度终于来临了,浙江即将实施,普通玩家也能评

Galgame真正奔着剧情去的有多少?

这其实是大部分玩家想要见到的情况,因为作为一名成年人,其实大部分的因素都可以接触到,影响并不大,不会有心理阴影也不会有不适感,如果有,那只能说个人玻璃心,你不接触也是可以的,很难有人强迫你。

但实际上,这个优势,操作起来非常困难,下面将详细阐述。

四、国产分级制度为何不实施

其实我是不太支持把锅甩给对应机构的,因为确实存在一些现实上的难题。

1.传统中国

前面也提到了,一旦开放了分级制度,也意味着色情、暴力、毒品等不鹭港因素,在游戏中得到了认可,在ESRB的体系当中,游戏如果打上对应的年龄标签,就可以上架游戏商店进行出售。

然而实际上,中国古代几千年以来的文化,对于黄赌毒,都是不认可不支持的,而这在我看来是游戏行业目前还没不接受过于成人的内容出现的主要原因。

色情不用说,“好色之徒”、“登徒子”,一个“徒”字就给这类人下了定义了。

赌博,在社会舆论当中,等同于败家。

游戏分级制度终于来临了,浙江即将实施,普通玩家也能评

《虎门销烟》让鸦片没有麻痹掉全部中国人

毒品=自杀,并且在鸦片战争中,这就是主要的打击对象,如果大规模恢复到游戏当中,其实是一种历史的倒退。

如果确实将这部分内容大量填充到游戏当中,在我看来,不一定就是游戏进步的表现。

《巫师3》成功,不是靠的擦边球,搞了那么多年专业性工作的I社,如今也是气息奄奄。

所以,认为游戏成功与否取决于内容取材是否广泛、是否含有18X元素,确实不正确。

2.分级的不利影响

分级,在游戏行业没有,在文学、电影、电视剧、动漫行业都没有。

而作为拥有更加悠久历史的文学、电影、电视剧、动漫产业,如果要进行分级,首先也是他们,还轮不到游戏。

如果以上这些文化产业,任何一个产业有了分级制度,那么,其它行业,必然也会提出相应的要求,最终的结果就是——全文化产业的分级,以及,全文化产业迈入18禁领域。

这其实未必是一件好事。

游戏分级制度终于来临了,浙江即将实施,普通玩家也能评

《刺客信条:枭雄》也许有一天你会成为反派

不久前我在英国留学的朋友发回消息,他上上周因为种族歧视遭到威胁,他英国朋友保护他,被打住院了,护士和他朋友聊了十几分钟才安排到医生,因为公共资源不足。

上周,他公寓楼下的超市被歹徒抢劫,报警两个小时警察才到位。

在国内,点背时常有,这样近乎于躺枪的事件,却是极少发生的。

而英国,只有6300万人口,而中国的人口数字,接近十四亿,大概是英国的二十倍,能维持现在的安全,真的已经蛮不容易的了。

五、总结

推行分级,加入18禁元素,其实也大大提高了犯罪风险,当你想要模仿游戏中的人物持枪抢劫,想要模仿电车之狼、尾行,那么,一连串的白银案凶手,就接踵而至了。

这其实不是危言耸听,还是以打飞机为例,有多少人是无师自通的?谁敢说你没有从游戏或者岛国动作片当中学到一些不良的习惯或者知识?心中自然无码的境界,不是一部片子能看出来的。

印度目前还处于野蛮时代,一言不合光天化日公交车施暴,我们每年都能听到美国发生枪击案,而国内多少人在澳门赌博一朝回到解放前。

游戏本身就是属于艺术形式之一,而音乐、书籍这类艺术形式会影响人的心灵是不争的事实。

游戏分级制度终于来临了,浙江即将实施,普通玩家也能评

《色·戒》反之也是一种道理

在国内人口如此众多的情况下,推行分级制度,虽然会解放局部的文化氛围,但带来的,也是数不胜数的治安风险,毕竟入口如此多的情况下,一个细小的问题,都会成倍地发酵,不能与人口就国内几分之一乃至几十分之一的国家类比。

所以,作为玩家的我们,不要盲目看到分级制度带来的局部好处,也要考虑到分级背后隐藏着的巨大隐患。

当然,过于严苛的审核,也不利于部分艺术作品的诞生,这一点,也是需要承认,我们只能希望审核能够逐渐放松,不至于过度影响文化事业。

但大幅度放开审核,至少在短期之内,在巨大的隐患无法消除之前,确实不应该推行。

文章仅代表作者本人观点,与本站立场无关!

本文关键词:游戏分级规则,游戏分级确定,游戏分级表,游戏分级标准人民网,游戏 分级。这就是关于《游戏分级制度终于来临了,浙江即将实施,普通玩家也能评》的所有内容,希望对您能有所帮助!

本文链接:https://bk.89qw.com/a-831524

最近发表
网站分类