手机版

百科生活 投稿

简单的scratch编程,Scratch少儿编程

百科 2026-02-19 11:47:41 投稿 阅读:3611次

关于【简单的scratch编程】,今天小编给您分享一下,如果对您有所帮助别忘了关注本站哦。

  • 内容导航:
  • 1、简单的scratch编程:Scratch少儿编程,你知多少?
  • 2、简单的scratch编程,使用简易图形化编程工具Scratch

1、简单的scratch编程:Scratch少儿编程,你知多少?

各位朋友。大家好,我是程序员阿杰,今天我们来一起聊下Scratch少儿编程。我们一起来了解一些Scratch。

什么是Scratch呢?

Scratch是一款由麻省理工学院(MIT)理工媒体实验室终身幼儿园组开发的编程语言开发平台。它是专门为没有编程经验的初学者设计的,不仅仅是小朋友可以学习,成年人也是可以学习的。各位爸爸妈妈可以和小朋友一起学习,不仅可以学习一门新的技能和小朋友一起学习成长,还可以和小朋友使用Scratch一起制作一款小游戏,增进亲子感情。同时还能省下一笔报编程学习班的费用,何乐而不为呢?

简单的scratch编程,Scratch少儿编程

Scratch有什么特点呢?

1、免费

Scratch不收费,完全免费的。

2、积木式编程

Scratch会将一些实现固定功能的代码封装成积木块。Scratch一共有九个模块运动、外观、声音、事件、控制、侦测、运算、变量、自制积木。

在其他语言中实现这些功能,需要编写大量的代码。但是在Scratch只需要通过鼠标拖拽,修改下积木块中需要设置的参数就可以了。然后将不同的模块拼接在一起就跟搭积木一样。这大大降低了学习的难度,只要会使用电脑就可以学会啦,而不需要像学习其他编程语言一样学习枯燥的语法。

3、可视化界面

学习其他编程语言,比如说python。程序执行后只能一一串字符串,要实现图像界面还需要引用很多其他的库,这无意之间劝退了很多初学者,因为这个过程是枯燥无味的。Scratch是可视化的,是以游戏和动画的形式展示的,大大增加了趣味性。

4、社群

官方提供了一个社区,我们可以和全世界的学习者分享我们使用Scratch创作的游戏,同时也可以看到其他人分享的内容。

简单的scratch编程,Scratch少儿编程

学习Scratch有什么好处呢

1、提升逻辑思维与创造力,在思考分析问题和完成程序的过程中培养编程思维;

2、培养孩子耐心与专注力,趣味化编程和严密的编程语言,是培养孩子细心和专注的最佳工具;

3、培养解决问题的能力,可以让孩子在探索问题过程中,增强解决问题的能力;

4、为后续学习其他语言做铺垫,Scratch也会有其他计算机语言的一些概念。学习了Scratch之后更容易上手其他的编程语言;

如何学习Scratch呢?

我们可以通过Scratch的官方完整下载相关的资源跟着教程学习,后续我也会发布一些文章和视频来和大家一起学习Scratch。

2、简单的scratch编程,使用简易图形化编程工具Scratch

【背景】

迷宫(请查看附件“迷宫探险/实验素材/迷宫背景”)

简单的scratch编程,Scratch少儿编程

【角色】

小球(Scratch角色库中的“Ball”角色)

简单的scratch编程,Scratch少儿编程

终点标志(“迷宫探险/实验素材/终点”)

简单的scratch编程,Scratch少儿编程

迷宫答案按钮(Scratch角色库中的“Button2”角色)

简单的scratch编程,Scratch少儿编程

【情节】

通过上、下、左、右键来控制小球的运动,并选择合适的路径走到终点;当小球走到终点位置时,提示迷宫探险成功;当无法完成迷宫探险任务时,可点击“查看答案”按钮,查看迷宫探险路线。

14.1.2 设计思路

简单的scratch编程,Scratch少儿编程

当按向上键时,小球方向向上(即0度方向),并移动(可设置移动1步);

简单的scratch编程,Scratch少儿编程

当按向下键时,小球方向向下(即180度方向),并移动(可设置移动1步);

简单的scratch编程,Scratch少儿编程

当按向左键时,小球方向向左(即-90度方向),并移动(可设置移动1步);

简单的scratch编程,Scratch少儿编程

当按向右键时,小球方向向右(即90度方向),并移动(可设置移动1步);

简单的scratch编程,Scratch少儿编程

如果我们要记录小球运动轨迹,可以使用扩展积木中的画笔积木(

简单的scratch编程,Scratch少儿编程

简单的scratch编程,Scratch少儿编程

)来实现,如小球运动前“落笔”,运动结束后“抬笔”;

简单的scratch编程,Scratch少儿编程

简单的scratch编程,Scratch少儿编程

迷宫线路边缘为黑色线,可以侦测小球是否碰触到黑色,如果碰触到黑色就返回一步,可以防止走出迷宫设定的线路;

简单的scratch编程,Scratch少儿编程

小球在运动过程中,要判断小球是否到达终点,可用侦测积木实现;

简单的scratch编程,Scratch少儿编程

当角色“小球”

简单的scratch编程,Scratch少儿编程

和角色“终点标志”

简单的scratch编程,Scratch少儿编程

发生碰撞时,则说明小球已经到达终点,则提示迷宫探险成功;

简单的scratch编程,Scratch少儿编程

提示探险成功信息,使用了声音积木(

简单的scratch编程,Scratch少儿编程

)、外观积木(

简单的scratch编程,Scratch少儿编程

)和文字朗读积木(

简单的scratch编程,Scratch少儿编程

)。

如果想查看或隐藏迷宫探险路线,可以通过角色“迷宫答案”按钮进行显示或隐藏;

迷宫探索路线可以在原迷宫图上面增加线路,保存为背景“迷宫答案”,同时将角色“迷宫答案”按钮设置两个造型,分别是

简单的scratch编程,Scratch少儿编程

造型和

简单的scratch编程,Scratch少儿编程

造型;

当点击

简单的scratch编程,Scratch少儿编程

造型时,通过外观积木(

简单的scratch编程,Scratch少儿编程

简单的scratch编程,Scratch少儿编程

)显示迷宫探险路线:

简单的scratch编程,Scratch少儿编程

当点击

简单的scratch编程,Scratch少儿编程

造型时,通过外观积木(

简单的scratch编程,Scratch少儿编程

简单的scratch编程,Scratch少儿编程

)隐藏迷宫探险路线:

简单的scratch编程,Scratch少儿编程

关于判断鼠标点击“迷宫答案”按钮,可通过侦测积木(

简单的scratch编程,Scratch少儿编程

简单的scratch编程,Scratch少儿编程

)和运算积木(

简单的scratch编程,Scratch少儿编程

)来实现;

当鼠标指针与角色“迷宫答案”按钮碰撞并按下鼠标时,可以判定鼠标点击了“迷宫答案”按钮;

简单的scratch编程,Scratch少儿编程

14.1.3 实践操作14.1.3.1 设置背景

在角色区,鼠标指针

简单的scratch编程,Scratch少儿编程

移动到“选择一个背景”按钮

简单的scratch编程,Scratch少儿编程

,点击“上传背景”

简单的scratch编程,Scratch少儿编程

,选择“迷宫探险/实验素材/迷宫背景”。

简单的scratch编程,Scratch少儿编程

简单的scratch编程,Scratch少儿编程

简单的scratch编程,Scratch少儿编程

简单的scratch编程,Scratch少儿编程

用上述同样的方法,添加“迷宫探险/实验素材/迷宫答案”素材。

14.1.3.2 设置角色
  • 设置角色“小球”
  1. 添加小球

在角色区,鼠标指针

简单的scratch编程,Scratch少儿编程

移动到“选择一个角色”按钮

简单的scratch编程,Scratch少儿编程

,点击“选择一个角色”

简单的scratch编程,Scratch少儿编程

,将出现Scratch自带的角色库,在Scratch角色库中的选择“Ball”角色。

简单的scratch编程,Scratch少儿编程

简单的scratch编程,Scratch少儿编程

设置“小球”大小和位置

将“小球”

简单的scratch编程,Scratch少儿编程

移至“迷宫背景”的正中位置做为出发的起点,并设置“小球”大小,保证在迷宫路线内可以正常移动。

简单的scratch编程,Scratch少儿编程

  • 设置角色“终点标志”

在角色区,鼠标指针

简单的scratch编程,Scratch少儿编程

移动到“选择一个角色”按钮

简单的scratch编程,Scratch少儿编程

,点击“上传角色”

简单的scratch编程,Scratch少儿编程

,将出现“上传角色”对话框,选择“迷宫探险/实验素材/终点”素材。上传“终点标志”角色后,调整角色位置和大小,如下所示:

简单的scratch编程,Scratch少儿编程

  • 设置角色“迷宫答案”按钮

在角色区,鼠标指针

简单的scratch编程,Scratch少儿编程

移动到“选择一个角色”按钮

简单的scratch编程,Scratch少儿编程

,点击“选择一个角色”

简单的scratch编程,Scratch少儿编程

,将出现Scratch自带的角色库,在Scratch角色库中的选择“Button2”角色。然后,在“造型”选项卡中,设置“Button2”角色的“button2-a”造型和“button2-b”造型。

简单的scratch编程,Scratch少儿编程

简单的scratch编程,Scratch少儿编程

最后,设置“迷宫答案”角色的大小和位置,如下所示:

简单的scratch编程,Scratch少儿编程

14.1.3.3 设置声音

我们为“迷宫探险”作品添加背景音乐、成功提示音、按键音效等。

  • 添加背景音乐

先选择“迷宫背景”,在“声音”选项卡的声音列表区中,鼠标移指针

简单的scratch编程,Scratch少儿编程

至“选择声音”按钮

简单的scratch编程,Scratch少儿编程

,点击“选择声音”按钮

简单的scratch编程,Scratch少儿编程

,从Scratch自带的声音库中选择一个声音作为“迷宫探险”作品的背景音乐(本实验选择的是“Xylo3”声音)。

简单的scratch编程,Scratch少儿编程

简单的scratch编程,Scratch少儿编程

简单的scratch编程,Scratch少儿编程

  • 添加成功提示音

首先要选择要添加声音的角色,我们为“终点标志”角色添加成功提示音,添加方法与添加背景音乐方法相同。本作品的成功提示音为Scratch自带的声音库存中的“Win”声音。

  • 添加按键音效

“迷宫答案”角色自带按键音效“pop”,可在“声音”选项卡中查看和编辑。

14.1.3.3 编写脚本
  • 背景脚本

“迷宫探险”作品的背景音乐可在背景脚本中完成,其实现的功能是:按下

简单的scratch编程,Scratch少儿编程

后,不断循环的播放背景音乐“Xylo3”。

实现上述功能需要用到事件积木

简单的scratch编程,Scratch少儿编程

、控制积木

简单的scratch编程,Scratch少儿编程

和声音积木

简单的scratch编程,Scratch少儿编程

简单的scratch编程,Scratch少儿编程

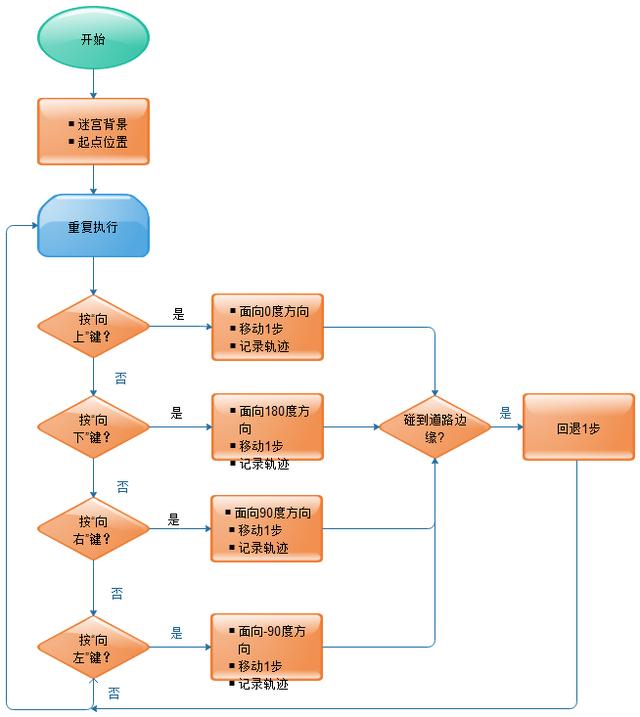
  • “小球”角色脚本

简单的scratch编程,Scratch少儿编程

简单的scratch编程,Scratch少儿编程

首先,进行初始化操作,即设置小球的起始位置、迷宫背景图等;

其次,不断循环来侦测是否按“上”、“下”、“左”、“右”键,如果按下相应的键,执行相应的操作;

然后,判断是否碰到道路边缘,如果碰到道路边缘,回退一步;

最后,再返回重新执行,不断重复。

  • “迷宫答案”角色脚本

“查看答案”造型与“迷宫背景”相对应;

“隐藏答案”造型与“迷宫答案”相对应;

当点击“查看答案”按钮时,背景切换为“迷宫答案”背景,同时变为“隐藏答案”按钮;

当点击“隐藏答案”按钮时,背景切换为“迷宫背景”,同时变为“查看答案”按钮;

简单的scratch编程,Scratch少儿编程

简单的scratch编程,Scratch少儿编程

  • “终点标志”角色脚本

当“小球”与“终点标志”发生碰撞,说明“小球”到达终点;

当“小球”到达终点后,播放成功提示信息;

简单的scratch编程,Scratch少儿编程

简单的scratch编程,Scratch少儿编程

14.1.4 作品展示

点击

简单的scratch编程,Scratch少儿编程

后,开始播放背景音乐,我们可以通过上、下、左、右键来控制小球的运动;其中,蓝色线为“小球”的运动轨迹。

简单的scratch编程,Scratch少儿编程

当“小球”成功穿越迷宫后,出现提示信息和提示音。

简单的scratch编程,Scratch少儿编程

当点击“查看答案”按钮时,会出现迷宫答案,同时按钮变为“隐藏答案”。

简单的scratch编程,Scratch少儿编程

14.1.5 探究发现
  • “迷宫探险”作品中的迷宫背景素材是直接提供给小朋友们的,请小朋友考虑,我们是否可以自动生成迷宫地图呢?
  • “小球”是通过上、下、左、右键来控制运动,迷宫路线是靠我们自己来查找的,是否可以让“小球”自动查找路线并运动到终点呢?

这些问题的答案将随着人工智能的深入学习,逐渐得到多种解决思路和方法。

本文关键词:scratch1.4版本编程简易小游戏,跟我学scratch编程,简单scratch编程游戏题,scratch入门编程,简单scratch编程小游戏。这就是关于《简单的scratch编程,Scratch少儿编程》的所有内容,希望对您能有所帮助!

本文链接:https://bk.89qw.com/a-836661

最近发表
网站分类