手机版

百科生活 投稿

个人对劳务班组管理重点浅谈,各劳务班组长注意

百科 2025-12-31 20:47:34 投稿 阅读:7322次

关于【个人对劳务班组管理重点浅谈】,各劳务班组长注意,今天涌涌小编给您分享一下,如果对您有所帮助别忘了关注本站哦。

2023年2月1日,中国建筑业协会发布:现批准《建筑劳务班组长职业能力评价标准》为中国建筑业协会团体标准,编号为T/CCIAT0049-2023,自2023年4月1日实施。

个人对劳务班组管理重点浅谈,各劳务班组长注意

班组长是建筑劳务管理的关键岗位,该《标准》的编制意义重大,填补了国内该领域的空白,对提升建筑劳务班组长的素质、规范建筑劳务管理、加快培育新时代建筑产业工人队伍具有重要的推动作用。同时,《标准》内容符合工程建设标准编写规定的要求,符合现行国家法律、法规及相关标准和规定,具有科学性、先进性和适用性,发布后在行业内推广应用。

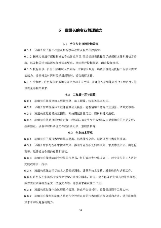
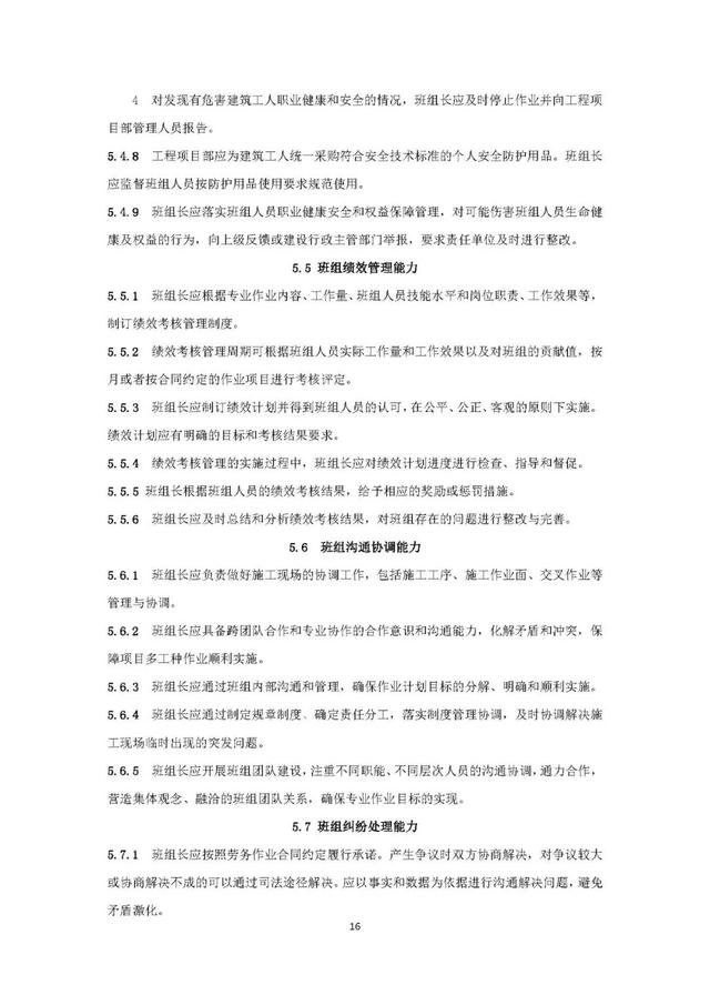
该标准的主要技术内容包括总则、术语、基本规定、班组长的基本素质、班组长的组织和协调能力、班组长的专业管理能力、班组长现场作业管控、班组建设与创新发展等八个部分。

《标准》所指建筑劳务班组长包括(但不限于)工程建设领域的钢筋班组、混凝土班组、砌筑班组、脚手架班组、木工班组、电工班组等劳务作业班组长。该标准适用于建筑施工总承包企业、专业承包企业等所属专业劳务作业班组长及以建筑劳务作业为主的小微专业作业企业班组长的技术技能、经营管理等专项能力的考核评价,以及建设主管部门、行业组织、建筑企业等进行行业人才队伍规划、教育培训、评价等使用。

《标准》指出,建筑劳务作业班组长(以下简称班组长)应具备良好的职业素养和一定的职业技能,能够按照法律法规和相关要求,带领班组人员从事专业作业施工;具有一定的学习能力,不断提升个人管理能力和专业技能,带领班组不断发展和提升班组整体水平;具有一定的组织管理能力,组织和管理施工一线生产人员作业,满足工程建设施工管理要求;具有一定的专业管理和创新能力,推动班组在技术、质量、安全、环境保护、创新发展、信息化、党建、文化建设、信用体系建设等方面的进步和完善,提升班组综合技能水平。

根据《标准》要求,班组长应不断加强班组建设和班组规范化管理,不断提升工人技能水平,保障工人合法权益。班组长的专项能力评价,应在以考核其班组管理和技能水平的基础上,推动新时期建筑产业工人队伍培育和构建新型建筑行业劳动用工管理体系为目标。

《标准》全文:

个人对劳务班组管理重点浅谈,各劳务班组长注意

个人对劳务班组管理重点浅谈,各劳务班组长注意

个人对劳务班组管理重点浅谈,各劳务班组长注意

个人对劳务班组管理重点浅谈,各劳务班组长注意

个人对劳务班组管理重点浅谈,各劳务班组长注意

个人对劳务班组管理重点浅谈,各劳务班组长注意

个人对劳务班组管理重点浅谈,各劳务班组长注意

个人对劳务班组管理重点浅谈,各劳务班组长注意

个人对劳务班组管理重点浅谈,各劳务班组长注意

个人对劳务班组管理重点浅谈,各劳务班组长注意

个人对劳务班组管理重点浅谈,各劳务班组长注意

个人对劳务班组管理重点浅谈,各劳务班组长注意

个人对劳务班组管理重点浅谈,各劳务班组长注意

个人对劳务班组管理重点浅谈,各劳务班组长注意

个人对劳务班组管理重点浅谈,各劳务班组长注意

个人对劳务班组管理重点浅谈,各劳务班组长注意

个人对劳务班组管理重点浅谈,各劳务班组长注意

个人对劳务班组管理重点浅谈,各劳务班组长注意

个人对劳务班组管理重点浅谈,各劳务班组长注意

个人对劳务班组管理重点浅谈,各劳务班组长注意

个人对劳务班组管理重点浅谈,各劳务班组长注意

个人对劳务班组管理重点浅谈,各劳务班组长注意

个人对劳务班组管理重点浅谈,各劳务班组长注意

个人对劳务班组管理重点浅谈,各劳务班组长注意

本文关键词:劳务公司对班组长管理,如何管好劳务班组,劳务班组管理建议和思路,个人对劳务班组管理重点浅谈怎么写,项目劳务班组管理机制。这就是关于《个人对劳务班组管理重点浅谈,各劳务班组长注意》的所有内容,希望对您能有所帮助!

本文链接:https://bk.89qw.com/a-838472

最近发表
网站分类