百科生活 投稿
关于【天津市区哪些私立高中口碑好】,今天涌涌小编给您分享一下,如果对您有所帮助别忘了关注本站哦。
- 内容导航:
- 1、天津市区哪些私立高中口碑好:天津私立高中推荐——天津六力高级中学
- 2、天津市区哪些私立高中口碑好,天津部分知名私立高中
1、天津市区哪些私立高中口碑好:天津私立高中推荐——天津六力高级中学
首先呢,先说一下我们的招生对象,简单直接:560分-720分欢迎报考!
欢迎你报考天津六力高级中学
我们的优势
1.全寄宿封闭式管理
2.低进中出,低进高出。
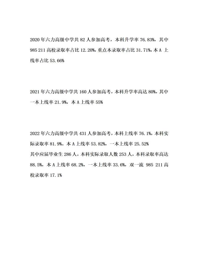
这几年我们的录取分数受政策影响,分数线较低(2022年-567分),但是我们的学生成绩很好,今年我校第四年招生,下图是我校的往届成绩。
3.管理严格
天生爱学习的孩子很少,想要出成绩,优秀的教学方法和严格的管理很重要。
简单总结:分层教学,双班主任制(教学+心理),理科错题本,文科过关制。
分层教学:我们设有重点班,看成绩调动,完全看能力,拼实力,你行你就来!
2、天津市区哪些私立高中口碑好,天津部分知名私立高中
天津市区哪些私立高中口碑好?天津市天骄高级中学 天津市天骄高级中学,是2000年经天津市教委批准建立,以天津交通职业学院为依托的三年全日制(可寄宿)高中校学校拥有面积,有设施完备的理化生实验室、计算机房、语音室、电教室、图书馆、校园广播站、900余平方米的多功能演播大厅,并建有"网络教学"设施,有专用餐厅、整洁舒适公寓式管理的学生宿舍楼教师基本实行坐班制,班主任实行跟班制,历年的录取分数线在430左右是依靠天津交通职业学校建立的,下面我们就来聊聊关于天津市区哪些私立高中口碑好?接下来我们就一起去了解一下吧!

天津市区哪些私立高中口碑好
天津市天骄高级中学
天津市天骄高级中学,是2000年经天津市教委批准建立,以天津交通职业学院为依托的三年全日制(可寄宿)高中校。学校拥有面积,有设施完备的理化生实验室、计算机房、语音室、电教室、图书馆、校园广播站、900余平方米的多功能演播大厅,并建有"网络教学"设施,有专用餐厅、整洁舒适公寓式管理的学生宿舍楼。教师基本实行坐班制,班主任实行跟班制,历年的录取分数线在430左右。是依靠天津交通职业学校建立的。
招生区域:全市范围 位置:天津市西青区
位置:天津市西青区西青道
宝坻区北大附属实验学校 特色班级为美国名校保读班,天津市宝坻区北大附属实验学校是经北京大学、宝坻区政府批准,由北大青鸟文教集团与宝坻区教育局合作创办的一所集幼儿园、小学、中学为一体的全寄宿制民办学校。集团将投资5000万建设成一所高规格、高品味、高质量的现代化学校,现全校建筑面积有22100平方米,可容纳160个班,8000名学生就读。学校位于天津市宝坻区南关大街20号,2016年5月开始办学,目前在校学生人数1000多人,教师人数152人。 学校秉承北大“爱国、进步、民主、科学”的优良传统,坚持“以人为本、质量第一、突出特色、全面发展”的办学理念,努力回归教育本真,为每个学生的终生发展奠基。不断探索和创新办学模式、管理模式、教学模式,全面培养学生的综合素质和教育教学质量,努力把学校办成一流的现代化精品学校。我们立足传统,面向未来,培养“德智体美等”健全的人。我们培养学生终将成为:身心健康的人;具有爱心,诚实、守信的人;喜爱学习,善于学习的人;善于沟通合作的人;人格独立,自信坚毅,勇于担当的人;具有批判精神创造思维的人,勇于追求梦想的人;具有深厚中华传统文化底蕴、开阔国际视野的人。(可寄宿)
本文关键词:天津市还不错的私立高中有哪些,天津市好的私立高中排名,天津市哪所私立高中好,天津市区哪些私立高中口碑好的学校,天津有名的私立高中。这就是关于《天津市区哪些私立高中口碑好,天津私立高中推荐——天津六力高级中学》的所有内容,希望对您能有所帮助!
- 最近发表