百科生活 投稿
关于【什么是基因的本质】,基因的本质,今天小编给您分享一下,如果对您有所帮助别忘了关注本站哦。
- 内容导航:
- 1、什么是基因的本质:生物教育——高中生物的第三章知识点,基因的本质你搞懂了么?
- 2、什么是基因的本质,基因的本质
1、什么是基因的本质:生物教育——高中生物的第三章知识点,基因的本质你搞懂了么?
当当当,生物老师又来了,没错,今天给大家讲解的就是第三章节的知识,准备好你们的小本本了么?
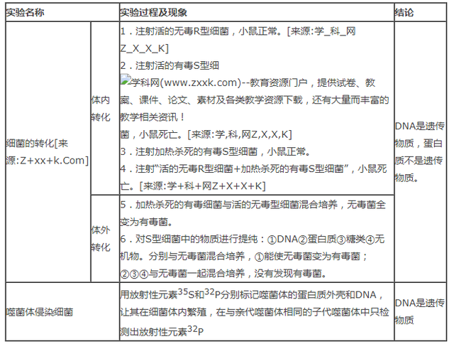
第三章 基因的本质第一节 DNA是主要的遗传物质一、DNA是主要的遗传物质1.DNA是遗传物质的证据 (1)肺炎双球菌的转化实验过程和结论 (2)噬菌体侵染细菌实验的过程和结论
2. DNA是主要的遗传物质 (1)某些病毒的遗传物质是RNA (2)绝大多数生物的遗传物质是DNA 第二节 DNA 分子的结构★一、DNA的结构1、DNA的组成元素:C、H、O、N、P2、DNA的基本单位:脱氧核糖核苷酸(4种)3、DNA的结构:①由两条、反向平行的脱氧核苷酸链盘旋成双螺旋结构。②外侧:脱氧核糖和磷酸交替连接构成基本骨架。 内侧:由氢键相连的碱基对组成。③碱基配对有一定规律: A = T;G ≡ C。(碱基互补配对原则)★4.特点①稳定性:DNA分子中脱氧核糖与磷酸交替排列的顺序稳定不变②多样性:DNA分子中碱基对的排列顺序多种多样(主要的)、碱基的数目和碱基的比例不同③特异性:DNA分子中每个DNA都有自己特定的碱基对排列顺序★3.计算 1.在两条互补链中的比例互为倒数关系。2.在整个DNA分子中,嘌呤碱基之和=嘧啶碱基之和。★3.整个DNA分子中,与分子内每一条链上的该比例相同。
★第三节 DNA的复制一、实验证据——半保留复制1、材料:大肠杆菌2、方法:同位素示踪法二、DNA的复制1.场所:细胞核 2.时间:细胞分裂间期。(即有丝分裂的间期和减数第一次分裂的间期)3.基本条件:① 模板:开始解旋的DNA分子的两条单链(即亲代DNA的两条链); ② 原料:是游离在细胞中的4种脱氧核苷酸; ③ 能量:由ATP提供; ④ 酶:DNA解旋酶、DNA聚合酶等。4.过程:①解旋;②合成子链;③形成子代DNA5.特点:①边解旋边复制;②半保留复制6.原则:碱基互补配对原则7.精确复制的原因:①独特的双螺旋结构为复制提供了精确的模板; ②碱基互补配对原则保证复制能够准确进行。8.意义:将遗传信息从亲代传给子代,从而保持遗传信息的连续性简记:一所、二期、三步、四条件 第四节 基因是有遗传效应的DNA片段一、基因的定义:基因是有遗传效应的DNA片段二、DNA是遗传物质的条件:a、能自我复制 b、结构相对稳定 c、储存遗传信息d、能够控制性状。三、DNA分子的特点:多样性、特异性和稳定性。
大家回家一定要多看多背,还没有学到这里的同学也可以先预习一下!
2、什么是基因的本质,基因的本质
基因的本质?基因的本质是多肽链或功能RNA所需的全部核苷酸基因支持着生命的基本构造和性能储存着生命的种族、血型、孕育、生长、凋亡等过程的全部信息环境和遗传的互相依赖,演绎着生命的繁衍、细胞分裂和蛋白质合成等重要生理过程,我来为大家科普一下关于基因的本质?下面希望有你要的答案,我们一起来看看吧!

基因的本质
基因的本质是多肽链或功能RNA所需的全部核苷酸。基因支持着生命的基本构造和性能。储存着生命的种族、血型、孕育、生长、凋亡等过程的全部信息。环境和遗传的互相依赖,演绎着生命的繁衍、细胞分裂和蛋白质合成等重要生理过程。
能忠实地复制自己,以保持生物的基本特征;
在繁衍后代上,基因能够“突变”和变异,当受精卵或母体受到环境或遗传的影响,后代的基因组会发生有害缺陷或突变。绝大多数产生疾病,在特定的环境下有的会发生遗传。也称遗传病。在正常的条件下,生命会在遗传的基础上发生变异,这些变异是正常的变异。
在人、果蝇和小鼠等不同的生物中,也常发现在作用上有关的几个基因排列在一起,构成一个基因复合体或基因簇或称为一个拟等位基因系列或复合基因。
本文关键词:基因的本质概念图,基因本体是什么,基因的本质描述是,基因的本质视频讲解,什么是基因的本质特征。这就是关于《什么是基因的本质,基因的本质(生物教育——高中生物的第三章知识点)》的所有内容,希望对您能有所帮助!
- 最近发表