手机版

百科生活 投稿

圆锥曲线高考真题,高考数学圆锥曲线大题真题及答案(150道高考圆锥曲线真题分享)

百科 2026-02-16 22:30:14 投稿 阅读:2601次

关于【圆锥曲线高考真题】,高考数学圆锥曲线大题真题及答案,今天涌涌小编给您分享一下,如果对您有所帮助别忘了关注本站哦。

  • 内容导航:
  • 1、圆锥曲线高考真题:高考数学:150道高考圆锥曲线真题分享,分分钟拿下数学压轴题
  • 2、圆锥曲线高考真题,高考数学圆锥曲线大题真题及答案

1、圆锥曲线高考真题:高考数学:150道高考圆锥曲线真题分享,分分钟拿下数学压轴题

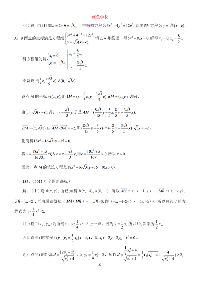
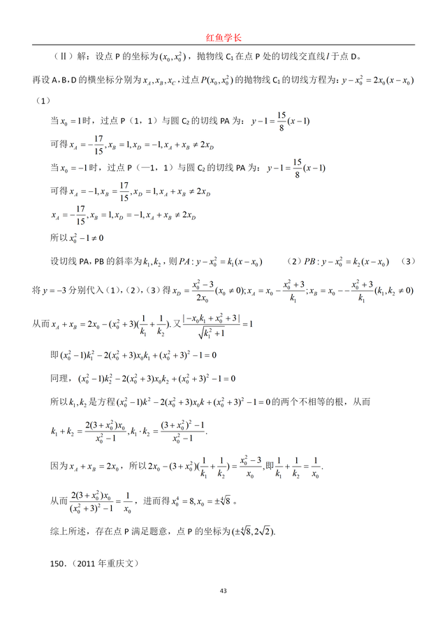
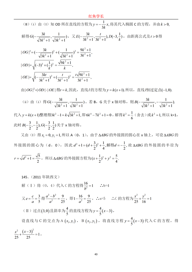
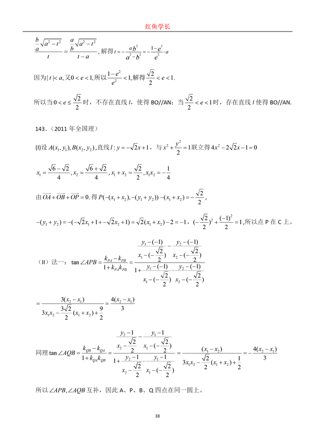
圆锥曲线是高考数学中的重要题型,150分的试卷,一般占分在15分左右。

圆锥曲线高考真题,高考数学圆锥曲线大题真题及答案(150道高考圆锥曲线真题分享)

一、有关圆锥曲线的解题分析

同时圆锥曲线和函数、不等式、导数、三角函数等也存在着密切的联系,因此可以说,学好了圆锥曲线,就可以把高中数学的大部分知识给串联起来,真正做到融会贯通!

圆锥曲线同时还和解方程、图形判断、化简转换等数学思想紧密相连,对学生的运算能力有很高的要求。

那解决圆锥曲线类似的题目,有哪些比较好的方法呢?

第一:牢记核心知识点。圆锥曲线有很多重要的知识点,记住了基础知识点,就能够在基础结论的肩膀上看得更高更远!即选择更快速的解题方法来去解题。

第二:在做题的时候,通常遵循“一设二联立三韦达定理”这种解题步骤。

在使用韦达定理的时候,通常需要结合题干条件来去进行取舍。

第三:在做圆锥曲线题目的时候,还可以使用一些比较简单的方法。这种方法的解题套路是,先看出题目的答案,比如让我们求定值、定点或者证明题。

看出答案以后,看看能不能通过圆锥曲线的二级结论,把相应的解题步骤给配出来。即配答案。

什么意思呢?

就是有很多题目,其实解题的路径和步骤是固定的,但是可以根据具体的答案去配解题的过程。

如果学生会这种解题方法,那么在具体做题的时候,就非常简单了。

下面我们来分享一下近年来,在高考试卷上所出现的圆锥曲线有哪些题型!

二、具体题型案例分析

圆锥曲线高考真题,高考数学圆锥曲线大题真题及答案(150道高考圆锥曲线真题分享)

圆锥曲线高考真题,高考数学圆锥曲线大题真题及答案(150道高考圆锥曲线真题分享)

圆锥曲线高考真题,高考数学圆锥曲线大题真题及答案(150道高考圆锥曲线真题分享)

圆锥曲线高考真题,高考数学圆锥曲线大题真题及答案(150道高考圆锥曲线真题分享)

圆锥曲线高考真题,高考数学圆锥曲线大题真题及答案(150道高考圆锥曲线真题分享)

圆锥曲线高考真题,高考数学圆锥曲线大题真题及答案(150道高考圆锥曲线真题分享)

圆锥曲线高考真题,高考数学圆锥曲线大题真题及答案(150道高考圆锥曲线真题分享)

圆锥曲线高考真题,高考数学圆锥曲线大题真题及答案(150道高考圆锥曲线真题分享)

圆锥曲线高考真题,高考数学圆锥曲线大题真题及答案(150道高考圆锥曲线真题分享)

圆锥曲线高考真题,高考数学圆锥曲线大题真题及答案(150道高考圆锥曲线真题分享)

圆锥曲线高考真题,高考数学圆锥曲线大题真题及答案(150道高考圆锥曲线真题分享)

圆锥曲线高考真题,高考数学圆锥曲线大题真题及答案(150道高考圆锥曲线真题分享)

圆锥曲线高考真题,高考数学圆锥曲线大题真题及答案(150道高考圆锥曲线真题分享)

圆锥曲线高考真题,高考数学圆锥曲线大题真题及答案(150道高考圆锥曲线真题分享)

圆锥曲线高考真题,高考数学圆锥曲线大题真题及答案(150道高考圆锥曲线真题分享)

圆锥曲线高考真题,高考数学圆锥曲线大题真题及答案(150道高考圆锥曲线真题分享)

圆锥曲线高考真题,高考数学圆锥曲线大题真题及答案(150道高考圆锥曲线真题分享)

圆锥曲线高考真题,高考数学圆锥曲线大题真题及答案(150道高考圆锥曲线真题分享)

圆锥曲线高考真题,高考数学圆锥曲线大题真题及答案(150道高考圆锥曲线真题分享)

圆锥曲线高考真题,高考数学圆锥曲线大题真题及答案(150道高考圆锥曲线真题分享)

圆锥曲线高考真题,高考数学圆锥曲线大题真题及答案(150道高考圆锥曲线真题分享)

圆锥曲线高考真题,高考数学圆锥曲线大题真题及答案(150道高考圆锥曲线真题分享)

圆锥曲线高考真题,高考数学圆锥曲线大题真题及答案(150道高考圆锥曲线真题分享)

圆锥曲线高考真题,高考数学圆锥曲线大题真题及答案(150道高考圆锥曲线真题分享)

圆锥曲线高考真题,高考数学圆锥曲线大题真题及答案(150道高考圆锥曲线真题分享)

圆锥曲线高考真题,高考数学圆锥曲线大题真题及答案(150道高考圆锥曲线真题分享)

圆锥曲线高考真题,高考数学圆锥曲线大题真题及答案(150道高考圆锥曲线真题分享)

圆锥曲线高考真题,高考数学圆锥曲线大题真题及答案(150道高考圆锥曲线真题分享)

圆锥曲线高考真题,高考数学圆锥曲线大题真题及答案(150道高考圆锥曲线真题分享)

圆锥曲线高考真题,高考数学圆锥曲线大题真题及答案(150道高考圆锥曲线真题分享)

圆锥曲线高考真题,高考数学圆锥曲线大题真题及答案(150道高考圆锥曲线真题分享)

圆锥曲线高考真题,高考数学圆锥曲线大题真题及答案(150道高考圆锥曲线真题分享)

圆锥曲线高考真题,高考数学圆锥曲线大题真题及答案(150道高考圆锥曲线真题分享)

圆锥曲线高考真题,高考数学圆锥曲线大题真题及答案(150道高考圆锥曲线真题分享)

圆锥曲线高考真题,高考数学圆锥曲线大题真题及答案(150道高考圆锥曲线真题分享)

圆锥曲线高考真题,高考数学圆锥曲线大题真题及答案(150道高考圆锥曲线真题分享)

圆锥曲线高考真题,高考数学圆锥曲线大题真题及答案(150道高考圆锥曲线真题分享)

圆锥曲线高考真题,高考数学圆锥曲线大题真题及答案(150道高考圆锥曲线真题分享)

圆锥曲线高考真题,高考数学圆锥曲线大题真题及答案(150道高考圆锥曲线真题分享)

圆锥曲线高考真题,高考数学圆锥曲线大题真题及答案(150道高考圆锥曲线真题分享)

圆锥曲线高考真题,高考数学圆锥曲线大题真题及答案(150道高考圆锥曲线真题分享)

圆锥曲线高考真题,高考数学圆锥曲线大题真题及答案(150道高考圆锥曲线真题分享)

圆锥曲线高考真题,高考数学圆锥曲线大题真题及答案(150道高考圆锥曲线真题分享)

圆锥曲线高考真题,高考数学圆锥曲线大题真题及答案(150道高考圆锥曲线真题分享)

圆锥曲线高考真题,高考数学圆锥曲线大题真题及答案(150道高考圆锥曲线真题分享)

圆锥曲线高考真题,高考数学圆锥曲线大题真题及答案(150道高考圆锥曲线真题分享)

圆锥曲线高考真题,高考数学圆锥曲线大题真题及答案(150道高考圆锥曲线真题分享)

2、圆锥曲线高考真题,高考数学圆锥曲线大题真题及答案

圆锥曲线是高中数学解析几何中的重要内容。

做题过程中,需要做的“数形结合”,综合二次方程,二次不等式和二次函数等的相关知识。需要学生具备一定的空间想象力,在做题中学会综合利用所学知识,从给定的条件中提取出关键信息,将繁杂的问题简单化,进而解决问题。

圆锥曲线这部分内容相对函数、导数等其他抽象度高且得分困难的题目,更加容易得到高分甚至是满分,因此,对于提分来说,性价比非常高!

距离高考只剩不到100天了,数学想要拿到高分,圆锥曲线这部分试题是一定要好好练习,高考中坚决不可失分的!

花花今天为大家分享的这份【圆锥曲线50道通关大题】,配备完整详细的解析过程。吃透这份资料,圆锥曲线基本上就稳了!

文章篇幅有限,以下仅为部分展示,所有的分享都有完整电子版!有学习上的问题也可以跟我聊一聊,我这边有一些不错的高中学习方法可以借鉴哦!另外,还有各种高效解题技巧、理科大题答题模板,小题秒杀技巧等,等你来哦~

圆锥曲线高考真题,高考数学圆锥曲线大题真题及答案(150道高考圆锥曲线真题分享)

圆锥曲线高考真题,高考数学圆锥曲线大题真题及答案(150道高考圆锥曲线真题分享)

圆锥曲线高考真题,高考数学圆锥曲线大题真题及答案(150道高考圆锥曲线真题分享)

圆锥曲线高考真题,高考数学圆锥曲线大题真题及答案(150道高考圆锥曲线真题分享)

圆锥曲线高考真题,高考数学圆锥曲线大题真题及答案(150道高考圆锥曲线真题分享)

圆锥曲线高考真题,高考数学圆锥曲线大题真题及答案(150道高考圆锥曲线真题分享)

圆锥曲线高考真题,高考数学圆锥曲线大题真题及答案(150道高考圆锥曲线真题分享)

圆锥曲线高考真题,高考数学圆锥曲线大题真题及答案(150道高考圆锥曲线真题分享)

圆锥曲线高考真题,高考数学圆锥曲线大题真题及答案(150道高考圆锥曲线真题分享)

为明天做准备的最好方法就是集中你所有的智慧,所有的热忱,把今天的事做得尽善尽美,这就是你能应付未来的唯一方法!加油~~

本文关键词:圆锥曲线高考真题视频讲解,圆锥曲线高考真题小题,圆锥曲线高考真题理科,圆锥曲线高考真题题型归纳,圆锥曲线高考真题文科。这就是关于《圆锥曲线高考真题,高考数学圆锥曲线大题真题及答案(150道高考圆锥曲线真题分享)》的所有内容,希望对您能有所帮助!

本文链接:https://bk.89qw.com/a-846187

最近发表
网站分类