手机版

百科生活 投稿

地下水环境质量标准,地表水环境质量的五类标准(带您盘点2021年发布的国家生态环境标准)

百科 2026-02-16 12:03:42 投稿 阅读:2955次

关于【地下水环境质量标准】,地表水环境质量的五类标准,今天小编给您分享一下,如果对您有所帮助别忘了关注本站哦。

  • 内容导航:
  • 1、地下水环境质量标准:带您盘点2021年发布的国家生态环境标准
  • 2、地下水环境质量标准,地表水环境质量的五类标准

1、地下水环境质量标准:带您盘点2021年发布的国家生态环境标准

2021年是 “十四五”开局之年,也是推动减污降碳协同增效、促进经济社会发展全面绿色转型、实现生态环境质量改善由量变到质变的重要一年。这一年,为支撑深入打好污染防治攻坚战,国家生态环境标准制修订工作持续保持较快步伐。全年共发布国家生态环境标准117项,其中生态环境质量标准1项,污染物排放标准1项,生态环境监测标准52项,生态环境基础标准1项,生态环境管理技术规范62项。

1、《农田灌溉水质标准》(GB 5084-2021)

落实《土壤污染防治法》《土壤污染防治行动计划》要求,修订发布《农田灌溉水质标准》(GB 5084-2021),进一步完善有毒有害物质控制要求,筑牢农用地土壤、地下水和农产品安全屏障。

2、《电离辐射监测质量保证通用要求》(GB 8999-2021)

为规范电离辐射监测质量管理,该标准在修订整合国家已有相关标准的基础上,对电离辐射监测工作提出了更高要求,涵盖电离辐射监测质量管理的各个环节,是电离辐射监测领域的一项基础性标准。该标准的出台,对强化放射性污染防治,保证辐射监测数据的真实性、准确性和完整性具有重要意义。

3、系列生态环境监测标准

服务生态环境监管执法监测,配套生态环境质量标准、生态环境风险管控标准和污染物排放标准实施需求,发布一系列监测方法标准,如《水质 氧化乐果、甲胺磷、乙酰甲胺磷、辛硫磷的测定 液相色谱-三重四极杆质谱法》(HJ 1183-2021)、《气态制冷剂 10 种卤代烃的测定 气相色谱-质谱法》(HJ 1195-2021)、《土壤和沉积物 6种邻苯二甲酸酯类化合物的测定 气相色谱-质谱法》(HJ 1184-2021)等标准。

进一步规范生态环境监测技术要求,发布《工业企业土壤和地下水自行监测技术指南(试行)》(HJ 1209-2021)、《突发环境事件应急监测技术规范》(HJ 589-2021)、《工业用化学产品中消耗臭氧层物质监测技术规范》(HJ 1197-2021)、《辐射环境监测技术规范》(HJ 61-2021)、《自然保护地人类活动遥感监测技术规范》(HJ 1156-2021)等监测技术规范,以及《水质 水合肼(以肼计)标准样品》(GSB 07-3828-2021)、《氮气中1-戊烯气体标准样品》(GSB 07-3829-2021)等样品标准,服务生态环境监管执法和国家履约。

4、生态环境基础标准

保护和改善大气环境质量,指导和规范国家移动源大气污染物排放标准制修订,编制《国家移动源大气污染物排放标准制订技术导则》(HJ 1228-2021),提出持续减排、管理支撑和分类控制等基本原则和制订工作程序及技术要求。

5、各类生态环境管理技术规范

围绕深入打好污染防治攻坚战的各个方面,特别是入河(海)排污口监管、饮用水水源地保护、移动源精细化管理、土壤、固废和化学物质环境风险管理、生态保护修复监管、环评与排污许可、核与辐射安全监管等,发布各类生态环境管理技术规范,形成生态环境管理组合拳,筑牢蓝天、碧水、净土保卫线。

■支撑打好臭氧污染防治攻坚战,推进挥发性有机物和氮氧化物协同减排,发布《工业企业挥发性有机物泄漏检测与修复技术指南》(HJ 1230-2021)、《工业锅炉烟气治理工程技术规范》(HJ 462-2021)、《包装印刷业有机废气治理工程技术规范》(HJ 1163-2021)等标准。

■提升移动污染源精细化管理水平,规范机动车排放检验工作,发布《机动车排放定期检验规范》(HJ 1237-2021)、《汽车排放定期检验信息采集传输技术规范》(HJ 1238-2021)。防治装用压燃式及气体燃料点燃式发动机的重型汽车排气对环境的污染,规范车辆排放远程监控技术,发布《重型车排放远程监控技术规范 第1部分 车载终端》(HJ 1239.1-2021)、《重型车排放远程监控技术规范 第2部分 企业平台》(HJ 1239.2-2021)、《重型车排放远程监控技术规范 第3部分 通讯协议及数据格式》(HJ 1239.3-2021)等移动源管理技术规范。

■支撑陆域水域海域污染协同治理,规范入河(海)排污口排查整治技术要求,发布《入河(海)排污口三级排查技术指南》(HJ 1232-2021)、《入河(海)排污口排查整治 无人机遥感航测技术规范》(HJ 1233-2021)、《入河(海)排污口排查整治 无人机遥感解译技术规范》(HJ 1234-2021)、《入河(海)排污口命名与编码规则》(HJ 1235-2021)等标准,构建入河(海)排污口三级排查工作流程、方法和技术要求体系,支撑促进入河(海)排污口监管。

■巩固提升饮用水安全保障水平,发布《集中式地表水饮用水水源地风险源遥感调查技术规范》(HJ 1236-2021),支持饮用水水源地环境保护实施“问题导向,精准整治”,助力饮用水水源地环境风险管理。

■支撑深入打好净土保卫战,加强土壤风险管控,发布《区域性土壤环境背景含量统计技术导则(试行)》(HJ 1185-2021)、《污染土壤修复工程技术规范 异位热脱附》(HJ 1164-2021)、《污染土壤修复工程技术规范 原位热脱附》(HJ 1165-2021)等标准,夯实土壤环境管理基础,完善土壤污染防治标准体系。

■ 支撑固体废物环境风险管理,加强技术指导和标准体系衔接配套,发布《废锂离子动力蓄电池处理污染控制技术规范》(HJ 1186-2021)、《医疗废物化学消毒集中处理工程技术规范》(HJ 228-2021)、《医疗废物微波消毒集中处理工程技术规范》(HJ 229-2021)、《医疗废物高温蒸汽消毒集中处理工程技术规范》(HJ 276-2021)等标准。

■ 加强化学物质环境风险防控,明确优先控制物质筛选方法,发布《优化评估化学物质筛选技术导则》(HJ 1229-2021)。

■ 支撑核与辐射安全监管,发布《乏燃料运输容器结构分析的载荷组合和设计准则》(GB/T 41024-2021)、《核医学辐射防护与安全要求》(HJ 1188-2021)等标准。

■推动构建生态保护修复监管标准体系,发布《全国生态状况调查评估技术规范——生态系统遥感解译与野外核查》(HJ 1166-2021)、《全国生态状况调查评估技术规范—森林生态系统野外观测》(HJ 1167-2021)等11项全国生态状况调查评估系列技术规范,明确生态状况调查评估基本技术要求;发布《自然保护区生态环境保护成效评估标准(试行)》(HJ 1023-2021),进一步促进自然保护区生态环境保护工作,从整体上提升我国自然保护区的保护效果。

■进一步发挥环境准入管控作用,发布《规划环境影响评价技术导则 产业园区》(HJ 131-2021)、《规划环境影响评价技术导则 流域综合规划》(HJ 1218-2021),以改善生态环境质量为核心,指导相关领域规划环境影响评价工作。加强声环境质量管理,发布《环境影响评价技术导则 声环境》(HJ 2.4-2021)。

■进一步健全排污许可规范体系,落实《固体废物污染环境防治法》,发布《排污许可证申请与核发技术规范 工业固体废物(试行)》(HJ 1200-2021),指导和规范排污许可证中工业固体废物相关申请与核发工作。指导建设项目竣工环境保护设施验收工作,发布《建设项目竣工环境保护设施验收技术规范 造纸工业》等7项建设项目竣工环境保护设施验收技术规范。

■配套排放标准和排污许可制实施,指导排污单位有效开展污染防治和技术升级,发布《纺织工业污染防治可行技术指南》(HJ 1177-2021)、《工业锅炉污染防治可行技术指南》(HJ 1178-2021)、《涂料油墨工业污染防治可行技术指南》(HJ 1179-2021)、《家具制造业污染防治可行技术指南》(HJ 1180-2021)、《汽车工业污染防治可行技术指南》(HJ 1181-2021)等5项行业污染防治可行技术指南。

■引导促进绿色消费和绿色生活,发布《环境标志产品技术要求 卫生陶瓷》(HJ 296-2021)、《环境标志产品技术要求 洗衣店和洗衣工厂》(HJ 1162-2021)等标准。


来源:中国生态环境标准

2、地下水环境质量标准,地表水环境质量的五类标准

北极星环境监测网讯:日前,生态环境部发布关于印发《地表水和地下水环境本底判定技术规定(暂行)》的通知,详情如下:

各省、自治区、直辖市生态环境厅(局),新疆生产建设兵团生态环境局:

为客观准确反映水环境质量状况和水污染防治工作成效,进一步满足全国地表水、地下水环境质量评价、考核和排名等工作需求,我部组织制定了《地表水和地下水环境本底判定技术规定(暂行)》,现印发给你们,请遵照执行。

联系人:生态环境监测司曹侃、刘杨

电话:(010)66103118、66556816

传真: (010)66556808

联系人:中国环境监测总站嵇晓燕、孙宗光

电话:(010)84943098、84943097

传真: (010)84949055

生态环境部办公厅

2019年12月4日

(此件社会公开)

抄送:中国环境监测总站。

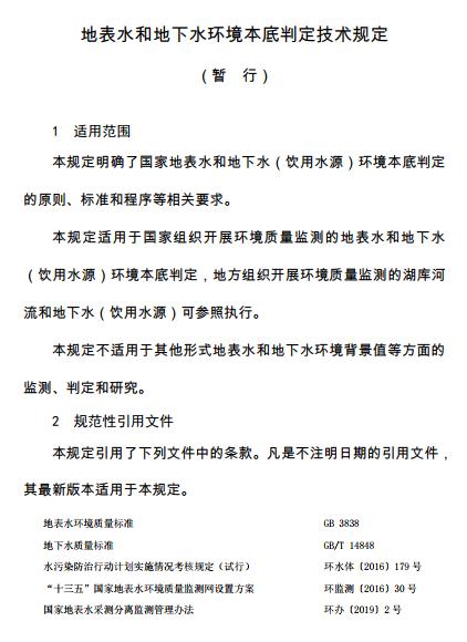
地表水和地下水环境本底判定技术规定 (暂 行)

地下水环境质量标准,地表水环境质量的五类标准(带您盘点2021年发布的国家生态环境标准)

地下水环境质量标准,地表水环境质量的五类标准(带您盘点2021年发布的国家生态环境标准)

地下水环境质量标准,地表水环境质量的五类标准(带您盘点2021年发布的国家生态环境标准)

地下水环境质量标准,地表水环境质量的五类标准(带您盘点2021年发布的国家生态环境标准)

地下水环境质量标准,地表水环境质量的五类标准(带您盘点2021年发布的国家生态环境标准)

地下水环境质量标准,地表水环境质量的五类标准(带您盘点2021年发布的国家生态环境标准)

地下水环境质量标准,地表水环境质量的五类标准(带您盘点2021年发布的国家生态环境标准)

本文关键词:地下水环境质量标准GB/T14848-2017,地下水环境质量标准GB3838-2002,地下水环境质量标准GB5749-2006,地下水环境质量标准14848-2017,地下水环境质量标准GB3838。这就是关于《地下水环境质量标准,地表水环境质量的五类标准(带您盘点2021年发布的国家生态环境标准)》的所有内容,希望对您能有所帮助!

本文链接:https://bk.89qw.com/a-851018

最近发表
网站分类