百科生活 投稿
关于【必须与必需的区别】,今天小编给您分享一下,如果对您有所帮助别忘了关注本站哦。
- 内容导航:
- 1、必须与必需的区别:必需还是必须?语文50组同音异形词应该这样区别
- 2、必须与必需的区别,必须与必需有哪些不同
1、必须与必需的区别:必需还是必须?语文50组同音异形词应该这样区别
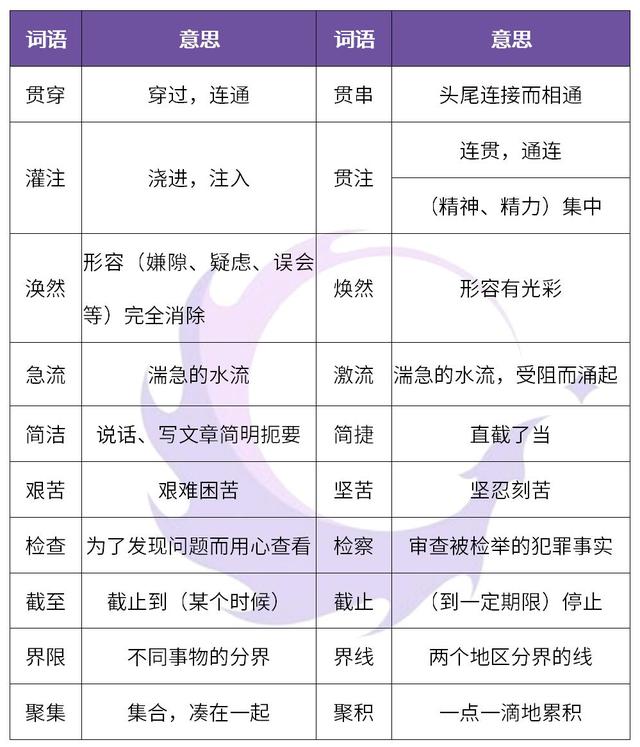
在语文中,总有那么一些词语,它们读音相似书写却不同,意思也迥然不同,但是我们在使用这些词语的时候就犯了难,到底该用哪个呢?小星今天盘点了50组同音异形词,希望能够让大家了解这些词语意思的不同。
这些词语大家用的时候有没有纠结过,有没有用错过呢?
2、必须与必需的区别,必须与必需有哪些不同
必须与必需的区别?“必须”是副词,表示事理上和情理上必要,也用于加强命令语气,后面常修饰动词或形容词,如学习必须刻苦钻研、今天的任务必须完成、你必须来、犯了错误必须要承担责任等等,接下来我们就来聊聊关于必须与必需的区别?以下内容大家不妨参考一二希望能帮到您!

必须与必需的区别
“必须”是副词,表示事理上和情理上必要,也用于加强命令语气,后面常修饰动词或形容词,如学习必须刻苦钻研、今天的任务必须完成、你必须来、犯了错误必须要承担责任等等。
“必需”是动词,表示一定要有、不可少,后面常修饰名词,如日用必需品、煤铁等是发展工业所必需的原料、钙是人体所必需的元素等等。
“必须”倾向于主观表达,而“必需”则倾向于客观表达。
本文关键词:必须与必需的区别,必须与必需的区别通俗易懂,必须与必需的区别秒懂百科,必须与必需的区别简单回答,必须与必需的区别教案。这就是关于《必须与必需的区别,语文50组同音异形词应该这样区别》的所有内容,希望对您能有所帮助!
- 上一篇: 领导批示语范本,领导批示用语有哪些
- 下一篇: 取其轻前一句是什么,取其轻前一句简介
- 最近发表