百科生活 投稿
关于【怎么样辨别手表蓝宝石的真假】,今天小编给您分享一下,如果对您有所帮助别忘了关注本站哦。
- 内容导航:
- 1、怎么样辨别手表蓝宝石的真假:「干货」蓝宝石常见仿品及其鉴别特征
- 2、怎么样辨别手表蓝宝石的真假,真假腕表的四大鉴定方法
1、怎么样辨别手表蓝宝石的真假:「干货」蓝宝石常见仿品及其鉴别特征
在开始今天的内容之前,我们先来做个题,请问以下哪颗宝石是蓝宝石?
你答对了吗?
可见,可以作为蓝宝石仿品的宝石材料可不少。在日常购买过程中,如果仅凭借外观,我们很容易将其他蓝色系宝石错认成蓝宝石。我们该如何进行鉴别和区分呢?
宝石的外观可能会骗人,但是它的宝石学、光学、光谱学等性质却无法瞒过专业仪器和宝石学家们的眼睛。
蓝宝石常见仿品:玻璃
玻璃是我们日常生活中常见的材料,人造玻璃可以有任何颜色,仿冒蓝宝石那也是小菜一碟。但玻璃就是玻璃,仿的再像,也无法改变它的本质。
蓝色海玻璃(图源网络)
以下是玻璃的宝石学特征,与蓝宝石相对比你看出了哪些差别?

蓝宝石与玻璃宝石学性质对比
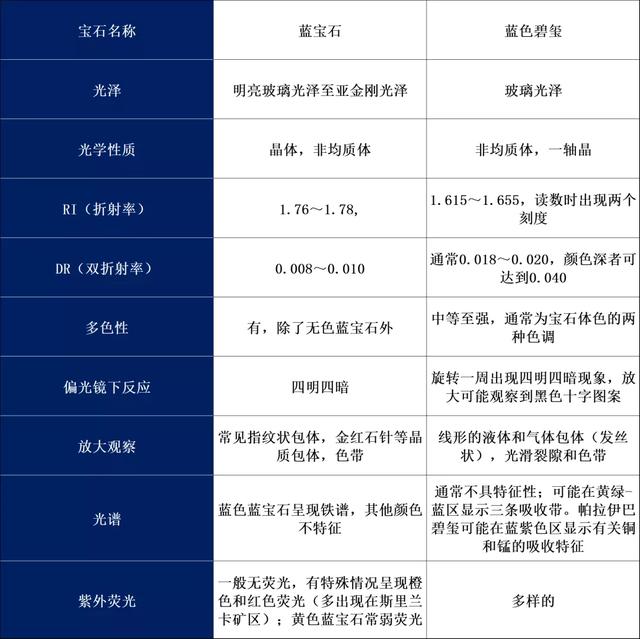
蓝宝石常见仿品:蓝色碧玺
碧玺的颜色范围非常丰富,也因此被称为“彩虹宝石”,说到蓝色碧玺,铜(和锰)致色的蓝色或绿色调帕拉伊巴碧玺首屈一指,当然还有其他元素致色的普通蓝色碧玺。
蓝色碧玺原石(图源网络)
碧玺与蓝宝石分属于不同的宝石家族,因此它们的宝石学特征差别也是很大的。

蓝宝石与碧玺宝石学性质对比
蓝宝石常见仿品:海蓝宝石
蓝宝石与海蓝宝石一字之差,却是千差万别,海蓝宝石是绿柱石的一种,与“绿宝石之王”祖母绿系出同宗,而蓝宝石属于刚玉家族,与红宝石是一家人。

海蓝宝石原石(图源网络)

蓝宝石和海蓝宝石宝石学性质对比
蓝宝石常见仿品:坦桑石
坦桑石的矿物名称为黝帘石(Zoisite),是一种含水钙铝硅酸盐,化学式为Ca2Al3(SiO4)3(OH),可含有V、Cr、Mn等微量元素,它常见带有褐色调的绿蓝色,三色性强,通常表现为黄绿色/紫红/蓝色,经过处理后显示蓝色/紫色多色性。

坦桑石原石,外观呈斜方柱状(图源网络)
观察下表,就可明显看出蓝宝石与坦桑石的区别:

蓝宝石与坦桑石宝石学性质对比
蓝宝石常见仿品:堇青石
堇青石是一种硅酸盐矿物,通常具有浅蓝或浅紫色,玻璃光泽,由于有着像蓝宝石一样的蓝色,常被人称为“水蓝宝石”。堇青石具有明显的多色性。
堇青石原石晶体(图源网络)

蓝宝石与堇青石宝石学性质对比
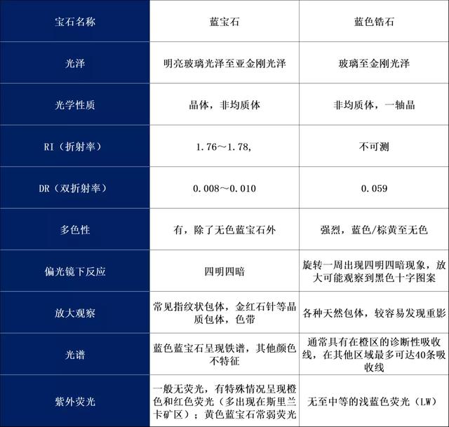
蓝宝石常见仿品:锆石
锆石又称锆英石(ZrSiO4),有高型锆石、中型锆石和低型锆石之分。宝石级别的锆石主要产于变质岩和玄武岩中,一般为高型锆石,其因强光泽、高色散和丰富的颜色而博得人们的喜爱。

锆石原石(图源网络)
带有黄褐色调的锆石经加热可变成蓝色锆石,但在长波紫外线下会褪色,甚至于长时间在外佩戴,也会受到太阳光中的紫外线影响逐渐褪色。不过,蓝锆石褪色可逆转,将其放在白炽灯下照射一段时间,美丽的蓝色即可再现。

经过热处理的蓝锆石(左);7.95ct蓝锆石戒指,Loretta Castoro(右)

蓝宝石与锆石宝石学性质对比
蓝宝石常见仿品:蓝晶石
蓝晶石(Kyanite),顾名思义,最常见颜色为蓝色,因硬度具有异向性,又被称为二硬石。化学成分为Al2SiO5. 可含有Cr、Fe、Ca、Mg、Ti等元素。
蓝晶石原石(图源网络)

蓝宝石与蓝晶石宝石学性质对比
你还知道蓝宝石哪些常见仿品呢?
2、怎么样辨别手表蓝宝石的真假,真假腕表的四大鉴定方法
自从国内的地下表厂诞生之始,各种假表、仿表就开始遍布腕表市场,从国内开始逐渐蔓延到国外,导致现在出现了一个鱼龙混杂的景象。其中的利益链我们暂且不讨论,但是仅从利害角度考虑的话,对于消费者来说肯定是利大于害的。
如果说你特意去买假表、或者仿表,那倒没什么,至少你知道那是假的。但如果是兴致勃勃去买真表,回来后发现是假的,那心情肯定就非常难受了。
编辑今天给大家整理了一些鉴定真假表的方法,如果你已经被骗过一次,就当做是总结经验。如果你有幸从未被假表眷顾,那就当做是“打预防针”。
盘面的猫腻
要判定一块腕表的真假,大家的初步判断最好是选择盘面,这是一个比较直观的方法。如果从盘面着手,那么我们应该先看一下LOGO。一般在对正品有了解的前提下,看logo是比较好分辨的。那造假比较多的绿水鬼来说,正品绿水鬼的“ROLEX”字样的所有笔锋都在框架之内,总体效果是中间粗、上下细。此外皇冠是有5个小支组成,1支和5支同等长,而多数假表是1比5短。
要是碰到造假逼真的话,仅看LOGO是分辨不出来的,你还要看漆字。特别是在外圈上,正品漆字是具有立体凹凸感的,假表则没有。此外,在高端表款上我们还可以看时标夜光点和镶钻点。虽然要确定的是这些点是否对称,或者有没有偏倚,我们要知道正品的钻石和时标都是一样大小的规格。
指针的动态
相比看表盘,看指针要非常的细致,不然即使是明目张胆的造假你也发现不了。指针的看点主要分为三个部分,分别是针头、针面、轴心点。我们拿同样造假比较多的皇家橡树来做说明,首先皇家橡树与许多腕表一样,在大时标中间都会4条小刻度,这些小刻度围绕起来刚好是一个圆圈。正品的针头是刚好到达圆圈的范围,但是由不会越过圆圈。
其次是针面,针面主要看的就是它的色泽与光泽,看看这两样东西是否平均、自然。如果是带有夜光功能的话,就看它在黑暗中能见度是多少。最后一项就是看轴心点,按照正品的设计来看,轴心点的小圈是都是同心圆的设计。所以我们只要看它周转的时候圆不圆就行了。
外部整体的判断
其实现在造假比较多是钢表,其中原因有二,一是成本低,而是容易浑水摸鱼。试想一下,有哪些假表会造假一款K金材质的腕表?所以我们按照钢表的情况来说,天梭、美度、浪琴牌品是被造假比价多的。我们看表壳的时候,单单看刮痕和光泽没有多少意义,要看看就先看表耳是否对称、表冠转起来是否顺手,手感是否僵硬等。
其次是表壳的特殊编号,看看这个编号能不能和说明书、保修卡对得上。如果用了这些方法还是没有头绪,更简单粗暴的就是拿陶瓷外圈来刮一下,看它花不花。当然,这仅限对正品有陶瓷外圈的表款是否,要说本身就是铝圈就没有必要了。
机芯的蛛丝马迹
用机芯判断真假其实是非常有效的方法,但由于有些表款是密底是设计,所以我们就先说透底的表款。在观察机芯的时候我们可以先了解正品是使用自产机芯还是外购通用机芯,在知道这些信息后才可以进行下一步的判断。
之后我们可以同价夹板的倒角、避震柱、微调装置,一些造假的表厂为了降低成本,一本不会选择用高端的配重砝码微调,而是选择了造价比较低的快慢针。此外,如果这款表具有特殊印记和机构,我们可以直接与正品图片对比就行了,这些东西一般都无法造假。
总得来说,判断与鉴定一块表不仅需要过硬的知识,还需要丰富的经验,最后的方法只是起到了辅助的作用。
本文关键词:手表蓝宝石怎么鉴定,怎么看手表蓝宝石镜面,怎么样辨别手表蓝宝石的真假视频,怎么样辨别手表蓝宝石的真假呢,手表 蓝宝石。这就是关于《怎么样辨别手表蓝宝石的真假,蓝宝石常见仿品及其鉴别特征》的所有内容,希望对您能有所帮助!
- 最近发表