手机版

百科生活 投稿

饿了么怎么自提,饿了么超市如何自提(杭州23个生鲜自提店上线饿了么)

百科 2026-02-10 15:11:54 投稿 阅读:8800次

关于【饿了么怎么自提】,饿了么超市如何自提,今天小编给您分享一下,如果对您有所帮助别忘了关注本站哦。

  • 内容导航:
  • 1、饿了么怎么自提:杭州23个生鲜自提店上线饿了么,快来看看你家门口有没有
  • 2、饿了么怎么自提,饿了么超市如何自提

1、饿了么怎么自提:杭州23个生鲜自提店上线饿了么,快来看看你家门口有没有

钱江晚报·小时新闻记者 陈婕

疫情之下,为保障市民必要的生活物资采购,近日,饿了么与“明康汇”合作的23个饿了么生鲜自提店在杭州上线。

“附近有十几个小区,但沿街店门都关了,只有一个菜场开着,走过去还要15分钟,买菜很不方便”,位于余杭禹航路上的饿了么生鲜自提点负责人陈女士介绍,因为店铺离小区步行只需要3、5分钟,经过协商,饿了么的小哥把蔬菜统一放到陈女士的店里,“附近的小区居民只要抽空到我店里来拿就行。我也愿意为附近的居民提供这个服务。”

饿了么怎么自提,饿了么超市如何自提(杭州23个生鲜自提店上线饿了么)

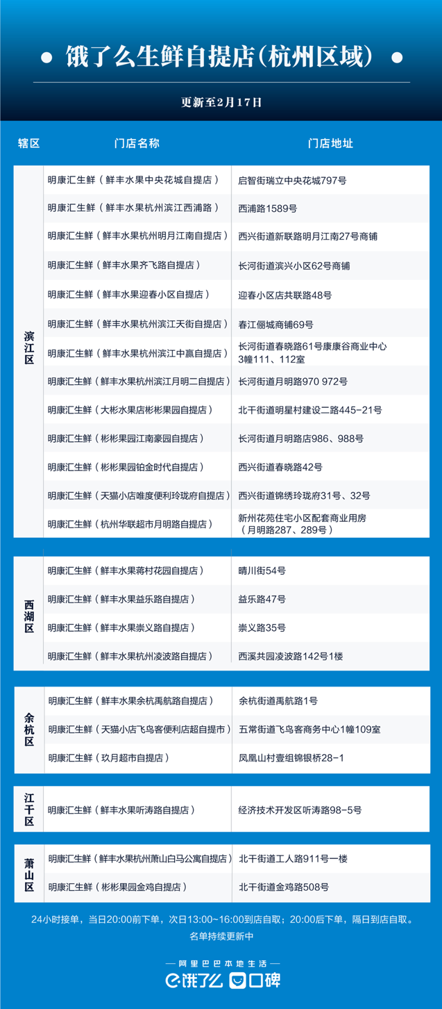
据了解,目前饿了么生鲜自提店已经有鲜丰水果崇义路自提店、天猫小店飞鸟客便利店超自提店、彬彬果园江南豪园自提店、华联超市月明路自提店等23个自提点位在稳定运营中,范围覆盖余杭区、江干区、滨江区、西湖区、萧山区。

目前饿了么生鲜自提店可全天24小时下单,当晚20:00之前的订单,可以选择次日13:00~16:00的时间段去自提店取货;当天晚上20:00以后的订单,可选择隔日去取货。记者了解到,目前这类模式的生鲜自提店暂服务周围1公里范围的社区居民。

记者浏览店铺页面发现,饿了么生鲜自提店可以购买的商品种类有肉类、水产、蛋类、蔬菜、水果、豆制品、粮油米面及调味品等,满足市民餐桌场景的多数需求;此外,饿了么还推出多种生鲜套餐,方便用户一键下单。

饿了么怎么自提,饿了么超市如何自提(杭州23个生鲜自提店上线饿了么)

在接下来的时间里,饿了么生鲜自提店的点位会逐步增加,未来也会逐渐向其他省市迈进,保障更多地区的市民日常生鲜菜品的消费。

2、饿了么怎么自提,饿了么超市如何自提

新京报讯(记者 欧阳晓娟)由于武汉许多小区和社区实行封闭式管理,为方便居民提菜,饿了么日前与“万吨通”合作,对武汉百家自提点进行“位移”,从社区外调整至社区内,消费者网络下单后可根据自己时间在家门口提菜。截至目前,武汉已有11个社区上线,为社区居民提供生鲜自提服务。

饿了么怎么自提,饿了么超市如何自提(杭州23个生鲜自提店上线饿了么)

据了解,目前饿了么买菜社区服务站已经有佳兆业金域天下自提服务站、江码社区、丽岛花园自提服务站等11个社区自提服务站在稳定运营中。此外,社区便利店还有15个维持稳定运营。

为保障武汉菜篮子,为更多武汉市民提供日常菜品消费保障,接下来生鲜社区自提服务站将会成为饿了么买菜自提店的主要方式,减少居民出行距离,目前这类模式的自提服务站仅服务周围1公里范围的社区居民。

“我们这边每天早上10点左右,前一天客户在饿了么平台上下单买的菜就会送到了,然后就陆续会有居民来提货,都是住在社区里的居民。很方便,大家都不用走远。我觉得社区这种模式相对安全、方便。”饿了么买菜江码社区自提服务站负责人李先生说。

“为了方便武汉市民安全、便捷地购买鸡鱼肉蛋等生活必需品,保障买卖提货三方安全,我们在武汉生鲜自提点逐步由社区外调整进入社区内,居民可以线上下单后,自行安排时间去提货。”饿了么买菜相关负责人表示。

在接下里的一周,饿了么买菜社区自提服务站的站点会逐步增加,争取在最短的时间内,满足更多社区需求。有意向参与饿了么自提改造的武汉社区可发短信报名,接受短信的号码为18515606390,附上社区名称、联系电话、所在区域地址,饿了么工作人员将会尽快完成评估及改造跟进。

本文关键词:饿了么怎么自提,饿了么外卖到店自取怎么弄,饿了么怎么自提哪里选择,屈臣氏饿了么怎么自提,饿了么怎么自提没有了。这就是关于《饿了么怎么自提,饿了么超市如何自提(杭州23个生鲜自提店上线饿了么)》的所有内容,希望对您能有所帮助!

本文链接:https://bk.89qw.com/a-860015

最近发表
网站分类