手机版

百科生活 投稿

极致的产品逻辑,从风格极致分化的逻辑看股市下一步如何走

百科 2026-02-09 13:44:11 投稿 阅读:6853次

关于【极致的产品逻辑】,今天小编给您分享一下,如果对您有所帮助别忘了关注本站哦。

  • 内容导航:
  • 1、极致的产品逻辑:从风格极致分化的逻辑看股市下一步如何走
  • 2、极致的产品逻辑,一眼看破产品逻辑

1、极致的产品逻辑:从风格极致分化的逻辑看股市下一步如何走

极致的产品逻辑,从风格极致分化的逻辑看股市下一步如何走


·这是第4696篇原创首发文章字数 4k+·

· 吴照银 | 文 关注秦朔朋友圈ID:qspyq2015·


随着上市公司的数量越来越多,股市涨跌难以形成齐涨齐跌,即普涨的大牛市或普跌大熊市都比较少,通常表现为同一类型的股票出现齐涨或齐跌,这就是所谓的股市风格变化。

股市风格有大小盘风格、成长股风格、高盈利股风格、亏损股风格、高价股风格、低价股风格等等。这种同一类型或同一族股票的变化一般会有连续性,其走势在较长时间内有一定的稳定性,选对了风格会给投资者带来可观的相对收益,能够明显地跑赢大盘指数,因而研究股市风格的变化规律对投资具有非常重要的意义。

事实上,每年公募基金的收益差异巨大的主要原因就在于股市风格,押对了风格业绩一骑绝尘,押错了风格业绩就会大幅负增长。比如从2017~2020年重仓白酒及一些大白马股票,其投资业绩会很好,但是如果在2021年仍然重仓白酒和白马股业绩,就会惨不忍睹。

本文主要研究风格变化的一些规律,其中大小盘风格变化对投资业绩影响最大,因而最值得重视,也是本文的研究重点。大小盘风格变化与成长股和蓝筹股风格变化有一定的相关性,以上证50为代表的蓝筹股基本等同于大盘股,其行业主要分布在银行、非银、大地产、周期龙头,以创业板指为代表的小盘股(包括中小板、创业板、科创板)基本等同于成长风格,其行业主要集中在新能源、新能源车、半导体等。

为简化分析,本文主要通过比较上证50指数和创业板指来分析大小盘风格变化的一些规律。

极致的产品逻辑,从风格极致分化的逻辑看股市下一步如何走历史上的大小盘风格变化及其规律总结

A股已有30余年历史,但是早期股票数量较少,没有中小板、创业板、科创板等新兴板块,因而也就谈不上大小盘风格变化,即使在2004年深交所推出中小板(2021年4月经中国证监会批准深交所主板和中小板合并),但起初的两三年内小盘股仍不成气候,没有形成板块风格特征。因此真正形成大小盘风格变化是在2009年之后,尤其是创业板推出,大小盘各自形成了鲜明的特征,近十多年来大小盘风格出现了几次极致的变化,需要详细的盘点。

1、2010年小盘股强、大盘股弱

2010年第一次出现了大小盘分化,全年上证50指数下跌22.57%,而中小100指数上涨20.5%(2010年创业板指刚推出,不具有代表性,故以中小板100指数代表中小盘),小盘超越大盘达43%(如果取阶段性的最大落差还会更大)。

2010年上证综指全年下跌14.3%,沪深300指数下跌12.5%,这应该是一个明显的熊市年份,但是当年配置中小板的基金普遍获得了正回报,一些优秀的基金全年业绩超过20%,甚至更高,而一些配置大盘股的基金业绩则大幅下跌,很多跌幅超过10%。

极致的产品逻辑,从风格极致分化的逻辑看股市下一步如何走| 图一 2010年中小板指数大幅领先上证50指数。数据来源:WIND;中航信托。

2、2013年小盘股强,大盘股弱

2013年也出现了明显的大小盘分化,仍然是小盘股强、大盘股弱。从当年2月份之后以创业板为代表的小盘股就一骑绝尘,大幅领先大盘股(见图二)。

2013年全年上证50指数下跌16.5%,创业板指上涨82%,以此计算,小盘领先大盘将近100%。事实上,2013年上证综指微涨3%,沪深300指数下跌7.65%,显然算不上普遍的牛市,但是以乐视网为代表的创业板龙头股大幅上涨(2013年乐视网上涨313%,对创业板指数贡献很大),带来了落差巨大的结构性行情。

极致的产品逻辑,从风格极致分化的逻辑看股市下一步如何走|图二 2013年创业板指数大幅领先上证50指数。数据来源:WIND;中航信托。

3、2017年大盘股强、小盘股弱

2017年也出现了大小盘分化,这一年大盘股扬眉吐气了,走势明显强于小盘股。以银行、保险、白酒龙头为代表的上证50指数当年上涨了25%,但是中小创表现疲弱,创业板指全年下跌11%,上证50指数超越创业板指达36%。

2017年所谓的白马蓝筹股大幅上涨,其中招商银行全年上涨109%,中国平安全年上涨143%,贵州茅台上涨151%,共同带领上证50指数、沪深300指数上涨,但由于当年中小创持续下跌,导致当年60%的股票仍是下跌,只有40%的股票上涨,所以,2017年仍是分化极致的结构性行情。

极致的产品逻辑,从风格极致分化的逻辑看股市下一步如何走|图三 2017年春节后上证50指数大幅领先创业板指数。数据来源:WIND;中航信托。

4、2021年二、三、四季度小盘股强、大盘股弱

2021年一季度各个指数都出现了较大幅下跌,但是从二季度开始中小盘股就开始上涨,直到年底,但是大盘股全年表现低迷,白酒、保险等传统蓝筹股震荡下行。

从2021年一季度末开始计算,三个季度里创业板指上涨34%,但是上证50指数却下跌11%,中国平安、格力电器等传统白马在2021年后三个季度都出现了大幅下跌。

2021年全年上证指数围绕3500点上下窄幅波动,但是板块风格分化极致,不同投资者的投资业绩出现很大落差。

极致的产品逻辑,从风格极致分化的逻辑看股市下一步如何走|图四 2021年二三四季度创业板指数大幅领先上证50指数。数据来源:WIND;中航信托。

从过去十多年的风格演化看,大致可以得出三点结论。一是一旦形成较为明显的风格分化行情,这种分化格局一般会延续两到三个季度。从过去几轮风格变化看都遵循这一特征,在这过程中很少能够风格切换。由于风格的延续性较好,投资者可以有充分的时间调仓换股,换到流行的风格中,千万不能和强势的风格对着干。

二是一般在下半年很难形成风格切换,风格切换大多出现在年末年初或一季度。比如形成2013年风格的起始点在一季度初,形成2021年风格的起始点在一季度末,没有在下半年出现大小盘风格切换的情形。

三是在一轮较长的风格极致分化后会出现整体的下跌,或者说会形成一次普跌的熊市。2010年风格极致分化后,2021年出现了较大的熊市,大小盘一起跌。由于2010年小盘股涨幅大,所以2011年小盘股跌幅更大,创业板指从2010年底的最高点1239点下跌到2012年1月的最低点612点,指数正好腰斩;2013年大小盘分化行情出现,2014年上半年股市出现了大幅下跌;2017年风格极致分化,2018年则出现了贯穿全年的熊市;2021年二、三、四季度风格分化,结果2022年前四个月股市大幅下跌,上证指数从3708点最低下跌到2863点,创业板指跌幅更大,从3522点跌到2122点,跌幅高达40%。

极致的产品逻辑,从风格极致分化的逻辑看股市下一步如何走股市风格极致分化的基本面原因

从盘面上看,一轮风格极致分化的过程包括普涨终结——结构化行情开启——板块极致分化——少数妖股横行——大盘普跌。

从投资者操作行为看,随着形势的变化,先后经历全面进攻——重点进攻——全面防御——重点防御——溃败。整个过程背后隐藏着基本面和资金的变化,过去十多年每一次风格变化都是如此。

通过分析基本面和资金面可以推测风格变化背后的逻辑,进而推导下一轮风格变化的特征。

首先,出现风格极致变化那个阶段的经济基本面都不是太强,但是经济增速也不是快速下降。横盘的经济基本面决定了结构性的股市行情,2010年、2013年、2017年以及2021年的后三季度,季度之间的经济波动性相对较小,这样整体的企业盈利增速变化也不大,股市不会因为经济的大起大落出现大幅动荡。

其次,出现风格极致变化阶段的不同行业增速会有较明显的差异,或者市场对不同行业未来的成长性预期有较大差异。虽然这期间整体经济没有大起大落,但是行业间有明显的落差,有些行业快速增长,在国民经济中的地位快速上升;有些行业则在不断衰退,在经济总量中的权重趋于萎缩。

行业发展的落差造成股市风格的落差,投资者对行业未来发展预期的变化造成不同行业估值的差异。2017年的风格极致是少有的“大盘强、小盘弱”的格局,其背景就是2016年开始实施的供给侧结构性改革,带来了周期性行业的复苏,导致大盘股盈利改善。

极致的产品逻辑,从风格极致分化的逻辑看股市下一步如何走

第三,出现风格极致变化阶段的货币流动性处于紧平衡状态,尤其是股市的增量资金不足。2010年货币政策是在2009年货币大放水后的紧平衡状态;2013年出现了较为罕见的“钱荒”,股市增量资金不足;2017年的流动性是在2016年货币宽松刺激房地产去库存后的逐渐收紧情形中,同时市场预期资管新规出台将会前所未有地收紧资本市场资金;2021年则是通胀上升尤其是PPI大幅上行(2021年10月PPI同比最高达到13.5%)导致货币政策稳中趋紧,基金发行规模不断下降。

正是由于经济基本面出现结构性落差,以及流动性处于紧平衡状态导致股市风格出现极致分化。事实上,如果经济大幅上行或流动性非常宽松则是全面牛市,反过来如果经济大幅下行或流动性极度收紧则是大熊市。

随着货币持续收紧以及经济基本面的惯性下行,股市的结构性行情就会变成普跌行情,因而风格极致分化后通常会出现一次熊市。这种熊市行情可长可短,长短与前面风格分化行情有关,如果前面的风格分化越极端,延续的时间越长,那么随后熊市的时间也较长,会延续两三个季度甚至一年,比如2011年和2018年熊市都延续了三个季度;反之如果前面风格分化不太剧烈,风格分化延续的时间不长,则随后的熊市延续时间也会较短,比如2014年上半年和2022年上半年,熊市延续了四五个月。

极致的产品逻辑,从风格极致分化的逻辑看股市下一步如何走今年4月底开始的风格分化会如何演绎

今年A股在经过了前4个月的下跌之后,自4月底以来股市开始反弹,但是反弹显然是典型的结构性行情,创业板指从4月27日到8月18日反弹达到24%,而同期上证50指数仅上涨2.6%(见图五)。

实际上,这轮风格分化可以看作是去年二三四季度风格极致分化后的余波,强势行业与弱势行业基本与2021年相似。

相对而言今年推动分化的动力比去年小,以创业板指这个相对宽基的指数已经较难反映分化的程度,要以具体的行业指数衡量显得更清晰。比如以中信一级行业指数来衡量,电力设备新能源行业指数在三个多月的时间里上涨了64%,汽车行业也上涨了64%,但是在这期间银行业指数反而下跌了6%,领先的行业与落后的行业相差达到70%(见图六)。

极致的产品逻辑,从风格极致分化的逻辑看股市下一步如何走|图五 2022年4月底开始创业板指数大幅领先上证50指数。数据来源:WIND;中航信托。

极致的产品逻辑,从风格极致分化的逻辑看股市下一步如何走|图六 2022年5月开始新能源和汽车行业指数大幅领先银行业指数。数据来源:WIND;中航信托。

如果仔细分析今年二季度、三季度的经济基本面,大体上符合股市风格分化的特征。首先经济虽在复苏,但复苏力度较弱,且月度环比变化并不明显,比如5、6、7、8月份的采购经理人指数PMI分别为49.6、50.2、49、49.4,差别很小,没有形成向上或向下的趋势,这样股市就不会构成一个普涨或普跌的行情。

其次,在这期间拉动中国经济的两大传统引擎——汽车和房地产走出了完全不同的趋势,汽车尤其是新能源车在国民经济各个行业中一枝独秀,每月新能源车销售增速都超过了100%,但是房地产却是异常低迷,销售、投资、新开工等相关数据都出现了明显的负增长。

第三,货币政策虽然较为宽松,但是资金却不进入股市。尽管今年降准降息,M1、M2增速都在上升,资金利率也处于历史低位,但是宽松的货币只在资金市场空转,不愿进入实体经济,也不愿进入股市,以至于每月发行的股票型和混合型基金的规模合计只有区区两三百亿,这根本不能支持股市的全面上涨,即使维持2021年的结构性行情也比较难,有限的资金只能选择少数几个行业,形成行业极致分化的格局。

结合基本面和过去十多年的风格极致分化的历史规律,对今年4月底开始的结构性行情大致有以下几点结论:

一、小盘股强、大盘股弱,或者说以新能源和新能源车为代表的成长股强,以房地产产业链为代表的传统行业弱,这种格局可能会延续两个季度,属于比较小型的结构性反弹行情。在这过程中,比较难出现风格切换。另外按照过去的经验,在增量资金不足的情况下,公募基金一般不愿意在下半年进行调仓换股,改变风格惯性,因此在机构业绩考核前改变风格的可能性较小。

二、在经过两个季度的行业极致分化的行情后,市场会面临下跌,并且涨幅较大的行业可能跌幅也较大,因为即使其行业成长性较好,但其股价涨幅远超过盈利增速,估值上升过快,在缺乏增量资金的情况下股价会出现较大的调整。另外,在年底考核结束后,基金经理会着眼新一年的投资风格,从而做出较大的策略调整,而一般投资者会预期基金经理年底的调仓,从而尽量在基金经理调仓前进行调整,这就会造成整体的调仓节奏提前。极致的产品逻辑,从风格极致分化的逻辑看股市下一步如何走

  • 作者:中航信托宏观策略总监。


「 图片 | 视觉中国 」

极致的产品逻辑,从风格极致分化的逻辑看股市下一步如何走

2、极致的产品逻辑,一眼看破产品逻辑

产品经理在日常工作中需要处理各式各样的业务,而在业务中会包含许多信息,此时,合理、恰当地传递信息,将有助于产品工作的推动,这就要求产品经理具备一定的逻辑思维与将信息抽丝剥茧的能力。具体如何理解“信息”在产品设计等方面的作用和应用?不如来看看作者的解读。

极致的产品逻辑,从风格极致分化的逻辑看股市下一步如何走

笔者非常喜欢《黑客帝国》这部科幻电影,其中关于Matrix的设定让人印象深刻。前一刻还是高楼林立、车水马龙的“真实”世界,画面一转,却看到Matrix的世界不过是由0和1的的二进制数据流构成的。

初看是导演脑洞大开的一个科学幻想,然而再细品,就会迷失在真实与虚幻的界限中,蓦然发现我们生活的现实世界又何尝不是如此。

凡有所相,皆是虚妄,若见诸相非相,即见如来。

——《金刚经》

“如来”意指觉悟者的境界,如实之道而来,就不会被诸相所迷惑。作为产品经理,如何在产品领域见“如来”呢?笔者站在前人的基础上,拾人牙慧,感悟到一种方法,就是从信息流的层面去理解产品逻辑。

信息,指音讯、消息、通讯系统传输和处理的对象,泛指人类社会传播的一切内容。人通过获得、识别自然界和社会的不同信息来区别不同事物,得以认识和改造世界。在人类生活的真实世界背后,可以抽象出一个无所不在的信息世界。

比如生物繁衍要靠遗传信息,万物所有复杂性状的背后,其本质都是不同排列的碱基对序列。比如每一本书的每个段落、每个句子、每个文字背后传达的都是作者思想的信息。

不同的事物,背后可以完全蕴含完全相同的信息。比如无论是古人的烽火狼烟,还是今人的防空警报,都可以传达外敌入侵的危险信息;无论是点头、点赞等肢体动作,还是网络上的五花八门的表情包,都可以表达认可的信息。

从信息层面讲,人类之所以能发展出复杂的文明形态、各种组织结构等群体行为,都是因为人类创造了更有效的信息存储和传递手段。比如文字的出现,让人类拥有的知识等信息得以不断积累;纸和印刷术的出现,让人类的知识等信息能更高效、更广泛地传播和获取;互联网、智能手机等现代通信技术更是前所未有地提升了人类信息存储和传递的效率。

从信息层面来看,不断地在科技、生产、商业上创新,本质上也在不断提升信息存储和传递的效率。

一、从通信系统的角度理解信息

笔者本科的专业是光通信,虽然毕业后从事的产品经理工作与专业毫无关系,但是在长期的工作实践中深深地受益于通信系统和信息学的相关理论。对信息的理解,让笔者能从不一样的视角去思考产品经理的工作,从更底层的信息层面理解、分析、思考产品逻辑。这就是题目所说的“火眼金睛”。

笔者总结了最重要的几点理论,希望对各位读者有所帮助。

信息:通信系统的目的就是完成信息的传输,因此传输的信息就是核心。

信息最常见的形式为:文字、图形(图像)、声音、视频。

信息被发送、传播、接受、理解需要有信息载体,比如声波、光波、电波等传递信息的无形载体,纸张、胶卷、胶片、磁带、磁盘等传递和贮存信息的有形载体。比如一句话就是声音信息的无形载体,一张电影DVD就是视频信息的有形载体。

1)信源(发端设备)

在信息传递过程中,产生各类信息的实体。比如演讲者就是一场讲座的信源;A手机给B手机发短信,A手机就是短信的信源。

2)信宿(收端设备)

在信息传递过程中,接受信息的一方。比如听众就是一场讲座的信宿;A手机给B手机发短信,B手机就是短信的信宿。

3)信道(传输媒介)

通信的通道,是信号传输的媒介。比如声音通过空气传播,空气就是一场讲座的信道;短信要通过移动网络传递,移动网络就是短信的信道。

4)通信协议

通信协议是指双方实体完成通信或服务所必须遵循的规则和约定。通信协议非常重要,是信息能被成功传递和被通信双方理解的必要前提。

对方是否收到信息,收到的信息是否准确,是否能够理解信息等问题,都要通过通信协议解决。

举个关于交谈中通信协议的例子。相同的语言就是一种通信协议,交谈的双方必须使用能相互理解的语言,才能正常相互交流。而交谈时的表情、肢体动作、眼神等也都是一种通信协议,能够向对方表达出是否感兴趣、是否听得懂等信息,比如身体前倾能告诉对方你对话题很感兴趣、听得很认真;而双手抱在胸前,则可能在传递一些对抗和不同意。

肢体动作协议的不统一会造成沟通问题,比如印度人摇头代表认同的独特表达方式,很容易被他国人误会为否认。

5)信道噪声

通信中干扰有用信号,导致其失真的其他信号。会导致信息传递错误,严重时会使得通信无法正确和有效地进行。比如两个人谈话时嘈杂的环境,一本书中错误的语法、文字、歧义性的描述等。信道噪声要通过合理的信道构建和通信协议解决。

信息系统理论为什么重要?因为信息能够正确传递和存储存在太多问题,人类之所以能轻松使用各种网络、存储介质完成信息的存储和传递,背后有不为专业人所知的大量理论、工程、商业等支持。

举一些生活中的例子。很多种游戏就是利用了信息传递的困难性,比如你画我猜、你划我猜、传话筒等,因为个人表达和理解方式的不同,一个很简单的概念通过一两次传话,就会被歪曲成风马牛不相及的概念。

还有流言蜚语,本来传出的信息可能是正确的,但是每个传闲话的人都会根据自己的理解和意愿对信息进行加工,结果导致流言越传越歪。

那么在产品经理相关的商业分析、产品设计、项目管理、广告营销等复杂、繁琐、冗长的环境中,将正确的信息传递下去又会有多难?因此掌握一些信息系统理论,并且不断应用在实践中,就能形成一双产品的火眼金睛。

二、从信息角度看产品设计

产品设计的目的是为了产品能够更好地承载、传递产品价值、理念、服务等信息,从信息层面角度看产品设计,能够帮助产品经理抽丝剥茧地分析产品和用户,从而更好地指导产品设计。

我们一起来模拟一个C端产品的场景。假设我们在一个社交平台公司,公司的使命是让所有年轻人都远离孤单,愿景是让更多年轻人社会回归线下。现在要设计一款产品满足年轻人相约线下活动的场景。

1. 业务信息流

在该场景中核心的信息是活动在组织者和各参与者之间的传递,即信源(组织者)、信宿(参与者)和信息(活动)。

组织者可以通过各种社交群、社交圈去扩散活动信息,但是相对来说效率很低,很难触达更广泛的人群。那么对于拥有流量的社交平台,则可以高效促成活动于参与者的匹配。

活动本身又包含哪些影响参与者的关键信息呢?比如活动主题(what、why)、活动时间地点(where、when)、活动费用是影响参与者决策的关键信息。而其背后又是由用户偏好的信息决定。

  • 活动主题:年轻人喜欢与有相同兴趣爱好的人在一起,因此相同的兴趣爱好就是一个很好的交友驱动力。
  • 时间地点:线下活动的时间地点非常重要,参与者会选择离家距离近、时间安排合适的活动参加。
  • 活动费用:活动的费用是影响参与者的关键因素,而不同的主题、地点档次等也会影响参与者愿意支付的金钱和时间成本。

便捷的活动发布流程、精准地完成活动与参与者的信息匹配,就是平台要完成的核心价值。这与平台用户群体分布、营销能力密不可分,同时,平时掌握的用户信息越多,越能高效完成信息匹配。用信息可以来自用户填写的信息、用户历史行为信息等。

那么平台的盈利模式是什么呢?整个业务场景发生资金流动的就是为活动地点支付的活动费用。那么平台在这个信息流中,就是一个商机的流量入口,需要的就是撮合商家信息与活动信息的匹配,提供恰当的商家信息让活动组织者决策。然后完成商业变现,平台对活动产生的利润抽取服务费;组织者也从中抽取部分佣金,作为活动运营的回报;剩余的利润则归商家所有。

极致的产品逻辑,从风格极致分化的逻辑看股市下一步如何走

那么从活动信息流、用户信息流、商家信息流和利润信息流四个层面完成了分析,可以完成上述的信息流图谱。聪明的你也许可以发现,上述信息流稍加迁移,可以同样适用相亲平台、展会平台等。

2. 产品架构信息流

产品的架构是为业务本身服务的,那么产品的架构设计就必然要符合业务信息流。当对业务信息流进行了拆解,那么产品架构也就一目了然了。

极致的产品逻辑,从风格极致分化的逻辑看股市下一步如何走

  • 商家系统:商家维护自己的门店信息、服务信息、促销信息,结算活动费用和利润等。
  • 活动管理信息:组织者发布活动、组织管理活动,佣金结算等。
  • 用户系统:参与者浏览下线活动信息,并提交参与互动信息,维护个人信息等。平台方会借助用户画像、推荐算法等完成营销活动。
  • 营销、用户信息系统:平台方维护、分析用户的各类信息,并开展各类营销活动,促成用户参与活动。

将信息流梳理清楚之后,系统划分、系统功能、系统之间的数据流动清清楚楚。

3. 页面设计信息流

完成了系统框架设计,就可以完成每个具体系统的结构层、框架层和表现层的设计了。设计过程中,同样要服务于业务信息和系统功能。

比如活动管理系统中最核心的活动管理页面,可以结合平台整体活动信息和地理定位,推荐近期的热门主题活动和事宜时间;将不同商家信息与事宜活动匹配,增加评价、标签等维度,方便组织者筛选活动地点;提供丰富的互动模板,增加活动信息的表现力和吸引力等。

笔者从未有任何的社交产品经验,因此虚拟的一个场景难免有漏洞,也请各位同仁指正。但是从信息系统和信息流的角度思考社交产品,也确实帮助笔者获得了产品设计思路。

篇幅所限,下篇继续讲从信息角度分析项目管理和商业。

三、从信息角度看项目管理

在产品研发过程中,产品经理最重要的工作就是要进行项目管理,保证最终产品的设计还原度和按期发布。从信息的角度理解项目管理,能够帮助产品经理深入理解项目管理的实质和达成项目管理目标。

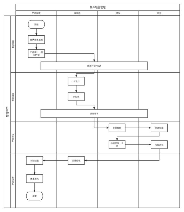
以下是个典型的软件项目管理流程,而流程则真实反映了背后的信息流。产品需求由产品经理传达给设计师,设计师按要求完成产品UX和UI设计,二者共同的需求传达给开发和测试,并开发实现。而产品经理或项目经理要在开发过程中不断去检查和验证信息是否送达和被按计划执行。

极致的产品逻辑,从风格极致分化的逻辑看股市下一步如何走

1. 信息

在项目管理过程中,信息可以大致分为两大类:产品信息和过程信息。

产品信息包括:

  • 用户的信息(什么用户,在什么场景下,有什么需求,需要做什么事情等);
  • 业务的信息(哪些业务方需要这些功能,业务遇到了什么问题,业务希望通过产品达成什么目的等);
  • 产品的信息(做哪些功能,这些功能有什么价值,这些功能涉及哪些系统的哪些页面,功能的交互和页面设计等);
  • 品牌的信息(产品要想用户传达什么价值,品牌的调性是什么,让用户产生什么情感共鸣等);
  • 不同角色对产品功能的理解(产品经理怎么定义的功能,设计师怎么理解的功能,开发怎么理解的功能,测试怎么理解的功能)等。

尤其要注意不同角色对产品功能的理解,每个人天然的都认为自己想法是合理的,别人能够理解并认同我的想法,然而事实恰恰相反。

过程信息包括:开发的排期、项目的风险、日常的沟通、需求的变更和插入、问题的反馈和解决等。处理不好过程信息,那么项目大概率会延期乃至出错,并且让团队内部产生矛盾和分裂。比如最让程序员头痛的产品经理朝令夕改。

2. 信源和信宿

开发过程中参与的每个产品经理、设计师、开发和测试人员,都可能存在交流和依赖,互为信源和信宿。

3. 信道、通信协议

项目管理中的每一个标准流程和文档,都是为了构建合理的信道和通信协议,保证产品信息和过程信息在项目管理中顺畅的流动和被彼此正确理解。

比如为什么要求产品经理写事无巨细而冗长的PRD,其目的可以不是作为撕逼的依据,而是确保团队每一个成员都能尽可能地理解产品需求和功能,并达成一致。

平时工作中我们都深有感触,每种角色的背景不同,思维模式、认知方式有巨大差别,比如感性、发散为主的设计师和理性、线性为主的程序员。而同样的职位的不同人,其思维模式、认知方式同样千姿百态。

那么产品经理就必须最好中介的角色,通过使用行业词汇、概念词典、有逻辑地表述等方式保证PRD语言的一致性和可读性,保证团队成员理解的一致性。

再如为什么在项目管理过程中要召开各种评审会、频繁地进行线下沟通,敏捷站会、记录会议纪要等,其目的也是要规范团队的信道、通信协议,让大家在频繁沟通中多次确认、达成一致。并且在项目产生问题、暴露风险的时候,能够让问题第一时间暴露出来,给团队以充分的应对时间。

事实上,每个团队在实际开发过程中会有自己更加详尽的信道和通信协议。比如对需求评审时存在争议的功能的解决流程、UX/UI设计规范、需求变更和插入的评审机制、项目风险的沟通和处理机制、提测和打回的提测标准、产品上线后的复盘会议、需求设计和项目管理使用的各类软件等等。

信道和通信协议也并非都是显而易见的,团队长时间产生的默契,气氛鹭港、志同道合产生的向心力,私人关系带来的相互理解和体谅等默会知识,是更高级、更有效的信道和通信协议。因此每个项目成员的离开,都是整个团队在信息层面的巨大损失;每个新成员的加入也是对团队在信息层面的巨大挑战。

4. 信道噪声

项目管理中的噪声无处不在。前文提到的思维模式、认知方式的差异会产生巨大噪声,产品设计文档的错误和纰漏会产生噪声,项目管理流程和漏洞会产生噪声,产品开发过程中的一时疏忽会产生噪声,项目成员之间的不合会产生噪声……

项目开发完成时,功能实现与设计不符,边界条件不满足,程序运行存在bug,都是项目管理中噪声产生的恶果。

因此,一个好的产品经理必定是一个优秀的通信系统架构大师,能按照信息传递的需求设计出匹配的项目管理流程,并让其得以落地执行。同时能从人与人的关系入手,疏通团队成员之间的信息交流。项目管理的实质,就是管理信息在人与人之间的流动。

四、从信息角度看商业

产品最终的目标还是实现商业价值。从产品立项时的商业分析,到产品落地时的产品设计、生产,到价值变现时的产品营销,都存在不同场景、不同层次的相互关联的信息系统,而信息的每次流动,都会产生偏差和损耗。产品的商业成功,不止要看产品的长板,更要看产品的短板,一个惊艳的产品构想到了用户手中可能就已经面目全非了。

从信息流的角度分析能对产品的整个商业图景进行系统性地分析和把控,挖掘产品的长板,解决产品的短板,保证产品承载的信息、价值最终能尽可能保真地触达最终用户。

极致的产品逻辑,从风格极致分化的逻辑看股市下一步如何走

1. 信息

每一个产品都是一个信息载体,一个好的产品能向用户传达产品创造者的使命、愿景、价值观等理念,从而更好地实现产品的价值。

比如苹果的产品能让消费者真实地感受到对设计、科技创新的引领,从细节上体现对完美的追求,通过整个产品生态打造的极佳用户体验等。小米的产品则传递着极致的性价比、极致、快、新的为发烧而生的理念。

以商业分析为例,其就是要集中收集、分析信息的环节。良好的开始是成功的一半,还原市场真实情况的商业分析,对于商业成功具有举足轻重的作用。商业分析要对政策背景、市场规模、商业模式、用户信息、竞争对手、公司情况、市场机会等诸多方面进行综合分析,还要通过行业报告、专家咨询、市场调研、用户访谈、竞品分析等多方信息来源获取有价值信息,是个非常复杂的系统性工程。

篇幅有限,我们从信息流的角度进行简单拆解。因此通过商业分析最重要的就是要定义好产品要传达的信息和信息载体是什么。可以应用经典的5W1H模型。

  • What:产品想要实现的价值是什么?想要向消费者传达什么样的信息?需要一款怎样的产品形态?要达成什么样的商业目标?……
  • Why:为什么市场和用户需要这样一款产品?为什么现在是个好的市场切入时机?为什么这款产品能够在商业上取得成功?为什么应该由我们而不是别人来做这样一款产品?……
  • Where:产品要切入的市场是什么?产品生产和流通的环节是什么?产品实现价值的场景是什么?……
  • When:产品的窗口期是什么时候?产品的生产研发周期要多久?产品什么时候可以推向市场?什么时候可以实现盈利?……
  • Who:产品的目标用户是谁?用户有什么特征?市场参与者都有谁?谁是可以合作的对象?谁是强有力的竞争对手?需要公司的哪些人力资源来的投入?……
  • How:产品应该如何设计以传递信息、实现价值?产品需要如何生产?产品需要如何推广?产品需要如何售卖?需要如何提供产品相关服务?……

2. 信源和信宿

人与人之间的信息交流都是双向的,信源和信宿没有绝对的区分,因此放在一起讨论。产品在流通到用户手中,需要有多个复杂的流程,需要梳理好每个环节的信源和信宿,以确保产品在商业、技术、服务等领域的可行性。

  • 商业模式:分析商业模式过程中,主要关注一类企业在市场中与用户、供应商、其他合作伙伴(即营销的任务环境的各主体)的关系。信源和信宿可能为资本市场和公司(启动资金)、原料供应商采购方(原料)、广告主和广告平台(营销)、生产方和经销商(分销)、销售和客户(B端销售)、零售商和用户(C端销售)等。
  • 产品立项:完成商业分析的目的就是要达成产品立项。信源和信宿可能为投资人和创业者、老板和员工、领导和下属等。
  • 产品设计:产品的负责人将产品的设计理念、产品参数、产品功能等传达给设计人员。信源和信宿可能为甲方和外包负责人、产品总监和产品经理、产品经理和设计师等。
  • 产品生产:如何尽量按照产品设计完成产品生产。信源和信宿可能为产品团队和开发团队、品牌方和代加工厂等。

3. 信道、通信协议

作为每一个环节的信源和信宿都是一种信道,每个环节都要根据信息属性质、信源特质、信宿需求去匹配最高效的信道和通信协议。

在获取商业信息的时候

获得天使轮投资是创业者孵化产品和开启事业的重要一步。那么就要通过利用自己的各种人脉关系、朋友圈、投资平台等建立与投资人接触的信道。

而通信协议可不止创业计划、路演PPT、投资协议等书面材料,更是要看优秀的创业构想(踩中经济热点的产品创意、有前途的商业蓝图、符合投资人预期的商业模式等)和创业者的背景(行业、经验、技术人脉等背景,突出的执行力、领导力、沟通力等能力,热情饱满、坚韧不拔、持续创新、冷静和聪明的头脑等个人特质)。

公司内部产品立项就要根据商业的规范和公司流程完成。例如要通过项目汇报、立项会议等信道完成立项,而流程中广泛认可的规范格式即为通信协议,比如BRD、立项PPT等。

常规的信道和通信协议往往都是清晰的,但往往需要挖掘的是隐藏的。比如老板的信任,就是一个极其有效的通信协议,老板更愿意把重要工作交给信任的人负责。信任能够极大降低立项的难度,弥补部分能力和工作的不足。而信道就是如何创造工作、私下的机会让老板认识你,留下良好的第一印象,甚至逐渐建立友谊。

而这其中又可以视为一个个信息的传递过程:如何获取到老板的需求信息,如何向老板传达你是有价值的信息等。

实体产品的成功脱离不了强大的供应链的支持,能够降低生产成本、保证元器件充足,降低库存周期等。B端产品要依靠强有力的销售团队、忠诚团结的渠道商打开市场、提供服务。C端产品要依靠强大的流量网络、营销网络触达用户。而具体到不同的产品又对信道有不同的要求。

比如短视频是近两年新兴起的营销平台,有较强品牌影响力的可以直接在短视频平台开直播带货;想要提升品牌影响力、培养用户可以找在对应客群中有影响力的大V,如想触达直男用户可以找老罗,触达女性用户找李佳琦等等。通信协议除了各类行业标准和合同、符合目标用户心理的营销内容、被用户认可的产品等可见的事物,也包括公司品牌、产品口碑和文化、用户忠诚度等看不见摸不着的因素。

4. 信道噪声

信道噪声是必须引起重视的现象。在商业上,噪声不仅可能损害产品信息的传达,更会导致产品失败、乃至公司倒闭。

然而,噪声是不能被消除,也必然会产生不利影响,只能尽量降低噪声及其产生的影响。因为商业活动中任何人与人之间的目标不一致、利益不一致、认知不一致,理解有偏差、行事风格不一致、做事方法和习惯不相同等都会导致噪声的产生。而以上提到的几点是不可能在商业活动中解决的问题。

比如市场的每一个参与方,都希望自己的利益最大化,那么想要产品承载的信息就无法一以贯之地传达给用户。比如品牌方会非常注重产品的细节以保证口碑,但是生产商会因此付出更多的成本、会有简化的倾向;零售商对产品口碑、品牌就更不会在意,更想提升自己的盈利,那么就可能出现以次充好、抬升价格等损害产品形象的情况。这些噪声都需要在商业分析上予以考虑,并制定行之有效的策略去消除噪声。

我们再来看一个例子。

前一段时间惹人关注的眯眯眼营销事件,涉及的即有清华美院的学生、商业公司三只松鼠、奔驰、电影《雄狮少年》、教材插画等。眯眯眼代表了西方人对东方人的刻版印象,带有明显的歧视性、猎奇性审美,无论涉事方是为了讨好西方资本和市场明知故犯的恶意行为,还是对文化和审美无知导致的“无心”之失,这种严重的信息噪声切实造成了对中国国民情感的伤害是无可辩驳的。

任何信息传递的行为,都要遵守信息系统的基本规律,明确信息内容、信源和信宿。并根据其特点匹配恰当的信息载体、信道,采用信源和信宿都认可且普适的通信协议。通过精心设计、严格把控,尽量消除各个信息传递环节产生的噪声。否则小到具体产品功能设计,具体到团队管理和商业合作,大到整个商业价值的变现,都难以实现最终目标。

因此,作为一个产品经理,要磨练自己透过现象看本质的能力,能从一个个具体的场景中抽象出普适的产品思维、逻辑,再反过来指导产品的工作。而从信息层面去理解,让信息在所有系统中流畅地流动,也是一种极好的方式。

专栏作家

本文关键词:产品主导逻辑,产品业务逻辑,极致的产品逻辑有哪些,产品定价逻辑,产品逻辑怎么写。这就是关于《极致的产品逻辑,从风格极致分化的逻辑看股市下一步如何走》的所有内容,希望对您能有所帮助!

本文链接:https://bk.89qw.com/a-860301

最近发表
网站分类