百科生活 投稿
关于【碳酸钙用途有哪些】,今天小编给您分享一下,如果对您有所帮助别忘了关注本站哦。
- 内容导航:
- 1、碳酸钙用途有哪些:2020年我国碳酸钙市场规模与发展前景分析 应用广泛百舸争流
- 2、碳酸钙用途有哪些,碳酸钙用途介绍
1、碳酸钙用途有哪些:2020年我国碳酸钙市场规模与发展前景分析 应用广泛百舸争流
我国碳酸钙资源丰富
中国是世界上碳酸钙资源丰富的国家之一。除上海、香港、澳门外,在各省、直辖市、自治区均有相关矿产资源分布。据国家建材局地质中心统计,全国石灰岩分布面积达43.8万km2(未包括西藏和台湾),约占国土面积的1/20。
目前,我国碳酸钙的主要产地包括江西永丰、广西贺州、安徽池州等地,其具体分布如下:
下游应用广泛
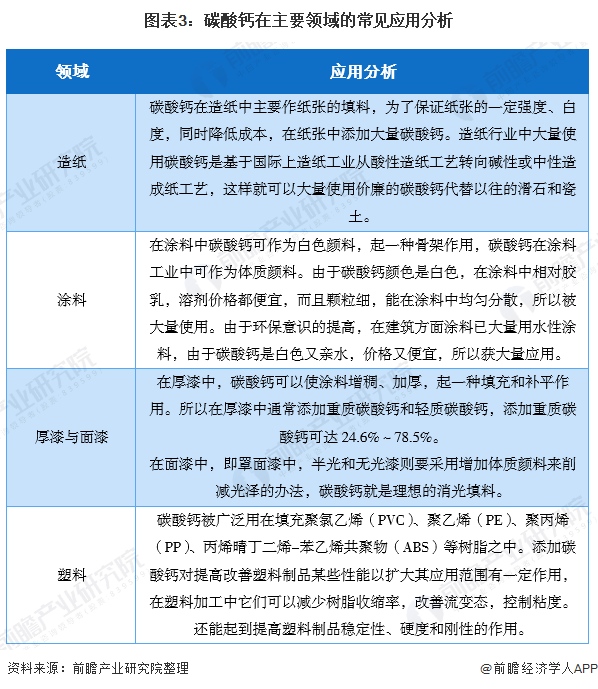
碳酸钙用途极广,下游应用十分广泛,其主要应用于造纸、塑料、涂料、动物饲料、橡胶等领域。从下游应用占比来看,碳酸钙在造纸和塑料领域应用较多,各占据了下游应用市场的1/3左右的份额。
市场规模稳步增长
中国是全球最大的碳酸钙生产和消费国,其碳酸钙市场规模约占全球30%左右。2017-2019年,我国碳酸钙市场规模逐年增长,目前我国经济前景良好、制造业扩张、外商投资不断放宽。虽然碳酸钙下游产业在2020年初遭受了疫情的冲击有所萎顿,但至2020年第二季度已逐渐恢复,预计2021-2025年我国碳酸钙市场将以超过5%的年增长率增长,到2025年实现100亿美元。
(注:中国碳酸钙市场规模变化及预测数值是根据Zion Market Research披露的全球碳酸钙市场规模变化及预测数值,辅以中国在全球碳酸钙市场所占份额测算得到,仅供参考。)
重点企业竞争激烈
我国碳酸钙重点生产企业较多,市场竞争激烈,其主要生产企业包括广源化工、贡嘎雪、群鑫科技等等,具体如下所示:
更多数据请参考前瞻产业研究院《中国建筑装饰材料行业发展前景与投资战略规划分析报告》,同时前瞻产业研究院提供产业大数据、产业规划、产业申报、产业园区规划、产业招商引资等解决方案。
2、碳酸钙用途有哪些,碳酸钙用途介绍
碳酸钙用途有哪些?在实验室还可以用来制取二氧化碳检定和测定有机化合反应中的卤素水分析检定磷与氯化铵一起分解硅酸盐制备氯化钙溶液以标化皂液制造光学钕玻璃原料、涂料原料,今天小编就来聊一聊关于碳酸钙用途有哪些?接下来我们就一起去研究一下吧!

碳酸钙用途有哪些
在实验室还可以用来制取二氧化碳。检定和测定有机化合反应中的卤素。水分析。检定磷与氯化铵一起分解硅酸盐。制备氯化钙溶液以标化皂液。制造光学钕玻璃原料、涂料原料。
食品工业中可作为添加剂使用。
常用于建筑业和造纸行业。
碳酸钙可作补钙剂。吸收率可达39%,仅次于果酸钙可溶于胃酸,已成为剂型最多、应用最多的补钙剂。
本文关键词:碳酸钙用途哪些地方,碳酸钙用途有哪些初中,碳酸钙用途有哪些,工业碳酸钙的主要用途,碳酸钙用途有哪些食物。这就是关于《碳酸钙用途有哪些,2020年我国碳酸钙市场规模与发展前景分析》的所有内容,希望对您能有所帮助!
- 上一篇: 葱油卷饼的做法,用葱油饼还原儿时记忆中的美味
- 下一篇: 鹦鹉鱼吃什么,鹦鹉鱼一定会达到最好的发色
- 最近发表