手机版

百科生活 投稿

法律文书写作模板,法律文书的写作模板(超实用!9种法律文书模板!)

百科 2026-02-21 11:59:26 投稿 阅读:9830次

关于【法律文书写作模板】,法律文书的写作模板,今天小编给您分享一下,如果对您有所帮助别忘了关注本站哦。

  • 内容导航:
  • 1、法律文书写作模板:超实用!9种法律文书模板!
  • 2、法律文书写作模板,法律文书的写作模板

1、法律文书写作模板:超实用!9种法律文书模板!

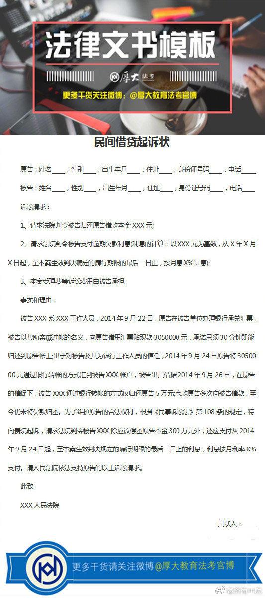
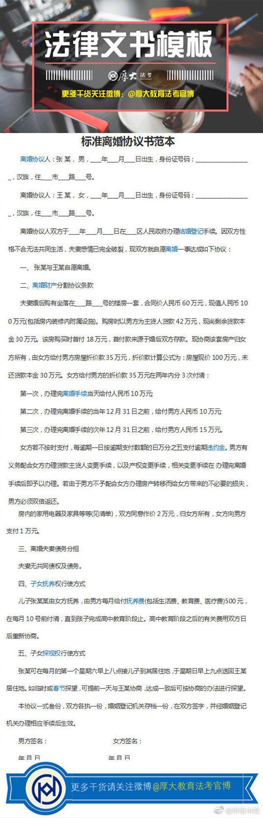
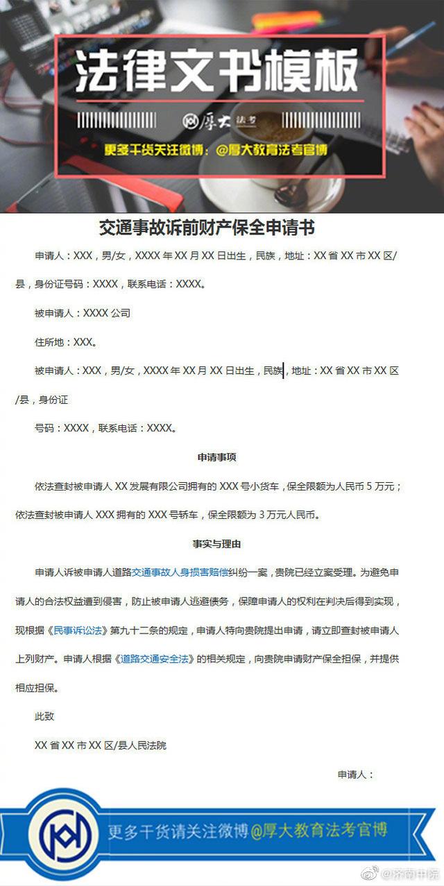
包括交通事故起诉状、离婚协议书范本,民间借贷起诉状、撤诉申请书等……戳图了解↓↓↓ ​​​ ​​​​

法律文书写作模板,法律文书的写作模板(超实用!9种法律文书模板!)

法律文书写作模板,法律文书的写作模板(超实用!9种法律文书模板!)

法律文书写作模板,法律文书的写作模板(超实用!9种法律文书模板!)

法律文书写作模板,法律文书的写作模板(超实用!9种法律文书模板!)

法律文书写作模板,法律文书的写作模板(超实用!9种法律文书模板!)

法律文书写作模板,法律文书的写作模板(超实用!9种法律文书模板!)

法律文书写作模板,法律文书的写作模板(超实用!9种法律文书模板!)

法律文书写作模板,法律文书的写作模板(超实用!9种法律文书模板!)

2、法律文书写作模板,法律文书的写作模板

律师最重要工作就是制作法律文书,法律文书的写作可以说是我们法律工作者安身立命之根本,法律文书的质量也直接体现了律师的能力。

每个律师都有自己独特的法律文书写作风格和用语习惯,效果么见仁见智,没有什么好说的,但是,法律文书的写作格式有相对统一的规定,我们应当加以注意。并且,美观大方简洁正确的格式排版往往会给法律文书受众留下权威、靠谱的印象,而排版歪歪扭扭、格式错漏百出的文书,难免会降低受众对律师的信任度。

笔者在法律文书的写作中,逐渐摸索了一点心得,今天就来探讨一下法律文书中“日期”的写作规范。

成文日期是法律文书出具的时间,成文日期的确定和书写格式看起来都是小问题,但实际上它的作用却很大。从成文日期可以反映出法律文书内容的时间背景,如果没有成文日期,法律文书的接收者就不知道文书内容出于何时,如果期间往来多份法律文书,就很难正确把握和处理文书的内容,最后还会给立卷归档带来困难。各种法律文书上的成文日期格式五花八门,不同的律师也是各执一词,本文谨代表个人观点。

(三)最高院对裁判文书的标准为汉字

最高人民法院为确保全国法院民事裁判文书撰写做到格式统一,于2016年2月22日通过、2016年8月1日起施行《人民法院民事裁判文书制作规范》,其中第五条(数字用法)第二项规定:

裁判尾部落款时间使用汉字数字,例:“二〇一六年八月二十九日”。

可见司法机关对于裁判文书的标准是用汉字表示,但这仅是针对法院的裁判文书,并未对律师的法律文书做出明确的规定。

我们认为,现行标准对于日期的表达方式没有统一规范,律师的法律文书日期无论是用汉字数字还是阿拉伯数字都是正确的,但无论选择哪种方式,对所制作的全部法律文书应保持一致性。

早先不建议用阿拉伯数字,是因为在电脑不普及的年代,法律文书多为手写,阿拉伯数字容易被篡改,但是现在法律文书基本都已实现电脑编辑打印,易被篡改的缺点也不存在。但是,如果法律文书的成文日期是先空着最后手写的话,建议还是汉字表示为好。

问题二:汉字中的“〇”

我们发现,多数律师喜欢强调用中文汉字表示日期,其实这本无所谓,但其中很多律师却错误地使用了“零”,如2019年,中文写成了“二零一九年”,这种书写方式显然是错误的,应该写成“二〇一九年”,因为:

(一)中国国家标准

中华人民共和国国家标准《GB/T15835-2011出版物上数字用法的规定》对于“〇”和“零”的用法有详细的说明:

5.2.5“零”和“〇”

阿拉伯数字“0”有“零”和“〇”两种汉字书写形式。一个数字用作计量时,其中“0”的汉字书写形式为“零”,用作编号时,“0”的汉字书写形式为“〇”

示例:“3052(个)”的汉字数字形式为“三千零五十二”(不写为“三千〇五十二”);“95.06”的汉字数字形式为“九十五点零六”(不写为“九十五点〇六”);“公元2012(年)”的汉字数字形式为“二〇一二”(不写为“二零一二”)

此外,虽然修订后的《党政机关公文格式》对日期的表达方式没有提及,但是,在原《国家行政机关公文格式》中对此是有明确说明的:

8.2.5成文日期用汉字将年、月、日标全;“零”写为“〇”。

由此可见,国家标准对于日期中“〇”的汉字用法是有明确规定的。

ps,用搜狗拼音的小伙伴打“rq”就能快速打出中文的当天日期,也是显示的“〇”

法律文书写作模板,法律文书的写作模板(超实用!9种法律文书模板!)

需要具体某一天日期,可打v 日期,例如“v2019/1/1”

法律文书写作模板,法律文书的写作模板(超实用!9种法律文书模板!)

或者“v2019n1y1r”

法律文书写作模板,法律文书的写作模板(超实用!9种法律文书模板!)

(二)法院裁判文书规范

《人民法院民事裁判文书制作规范》在第五条数字用法中规定:

裁判尾部落款时间使用汉字数字,例:“二〇一六年八月二十九日”。

还有一种情形,有些律师虽然知道应该用“〇”,却不知道如何用输入法把“〇”打出来,只得错写为“0”(数字0)或“O”(大写英文字母O),这样“二〇一八年”,就错输成“二0一八年”或“二O一八年”,既不雅观也不规范,虽情有可原,但还是要学习一个。

法律文书写作模板,法律文书的写作模板(超实用!9种法律文书模板!)

法律文书写作模板,法律文书的写作模板(超实用!9种法律文书模板!)

以上两张图片是此前网上流传的某份律师函以及讲解法律文书写作技巧的某平台卖课律师对该份律师函纠错的截图,律师函的日期用阿拉伯数字书写,卖课律师纠错认为阿拉伯数字表示日期不规范,应用“中文汉字书写”。

通过前文的讨论可知,法律文书的日期对汉字还是阿拉伯数字表示并没有定论,但即便用中文汉字书写,“2018年”也不应该写成“二零一八年”。仅从对日期的纠错来看,该卖课律师对于法律文书中日期书写也没有正确掌握╮(╯▽╰)╭

其实,不仅我们律师对于汉字日期的书写会产生错误,即使是政府机关,也有可能出错,如大家深恶痛绝的沪牌制度,上海市交通委员会制作的《上海市非营业性客车额度证明》中就错误地使用了“零”:

法律文书写作模板,法律文书的写作模板(超实用!9种法律文书模板!)

还有某银行ATM界面

法律文书写作模板,法律文书的写作模板(超实用!9种法律文书模板!)

结语

法律文书具有一定的格式,律师每天都需要和法律文书打交道,在不考虑法律文书内容是否简明地表达观点、清晰地构建法律逻辑的前提之下,光是法律文书的格式也足以增加法律文书的可信度。

虽然现在互联网资讯发达,我们在网上可以轻易地搜索到各种类型法律文书的模板,律师们知道范文内容不能照搬,却往往会忽视检查文书格式的正确与否,其实,法律文书的格式也体现了律师的工作习惯和业务水平,应当加以重视。

本文关键词:法律文书写作模板起诉书,民事法律文书写作模板,法律文书写作模板,法律文书写作模板App,法律文书写作模板图片大全。这就是关于《法律文书写作模板,法律文书的写作模板(超实用!9种法律文书模板!)》的所有内容,希望对您能有所帮助!

本文链接:https://bk.89qw.com/a-864572

最近发表
网站分类