手机版

百科生活 投稿

美的电磁炉电路图,美的电磁炉维修大全教程(电磁炉电源故障用模块更换方法)

百科 2026-02-07 06:52:25 投稿 阅读:5075次

关于【美的电磁炉电路图】,美的电磁炉维修大全教程,今天小编给您分享一下,如果对您有所帮助别忘了关注本站哦。

  • 内容导航:
  • 1、美的电磁炉电路图:电磁炉电源故障用模块更换方法
  • 2、美的电磁炉电路图,美的电磁炉维修大全教程

1、美的电磁炉电路图:电磁炉电源故障用模块更换方法

故障现象:美的MC-PY18B电磁炉通电后无反应。

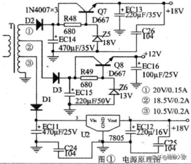
分析检修:拆机检查发现该型电磁炉的电源变压器原边开路,根据变压器铭牌上的示意图,该变压器的原边有130℃-2A的温度保险,但经检查没有找到,并且也未找到线包的断点,故变压器未能修复。相关电路图如图1所示。

美的电磁炉电路图,美的电磁炉维修大全教程(电磁炉电源故障用模块更换方法)

由于电磁炉内部灰士很多,所以将电磁炉全部拆开。除散热风扇及线盘外,其余喷上油污净,用毛刷仔细地刷洗。然后用清水清洗干净,晾干。

根据变压器铭牌给出的示意图,其副边的三个绕组通过半波整流、滤波、稳压。分别得到+5V、+12V、+18V。

美的电磁炉电路图,美的电磁炉维修大全教程(电磁炉电源故障用模块更换方法)

处理方法:由于完全相同的变压器不易购买,于是购买了索尔电磁炉专用开关电源,如图2所示;从该电源模块的整流桥处取“+、-”端接输入电源,其输出+18V、+12V、+5V。再将原机的串联式稳压电路的两个调整管,即Q7、Q8及7805拆下,将图2的开关电源的三组电压分别接到对应的点上。然后用两个小自攻螺钉将该电源模块固定住(但在装机过程中,蜂鸣器碎裂,故将其拆除)。

整机装好后试机发现“+”功能键不能用,更换按键后再试,除无蜂鸣器功能外,电磁炉其余功能已恢复正常。

2、美的电磁炉电路图,美的电磁炉维修大全教程

一、电磁炉功能方框图及电原理图

美的电磁炉电路图,美的电磁炉维修大全教程(电磁炉电源故障用模块更换方法)

美的电磁炉电路图,美的电磁炉维修大全教程(电磁炉电源故障用模块更换方法)

美的电磁炉电路图,美的电磁炉维修大全教程(电磁炉电源故障用模块更换方法)

二、常见故障代码的检修

1、显示代码:E01、E02、E03

美的电磁炉电路图,美的电磁炉维修大全教程(电磁炉电源故障用模块更换方法)

2、过零故障:E01

美的电磁炉电路图,美的电磁炉维修大全教程(电磁炉电源故障用模块更换方法)

3、显示代码:E04、E05 、E06

美的电磁炉电路图,美的电磁炉维修大全教程(电磁炉电源故障用模块更换方法)

4、显示代码:E07、E08

美的电磁炉电路图,美的电磁炉维修大全教程(电磁炉电源故障用模块更换方法)

三、智慧故障分析

一)开机烧保险丝

1、首先将线圈盘的接线脚断开换上同规格的保险丝,此时千万不要上电试机。因为大部份引起保险丝烧断是由于后级电路短路所致。

2、用万用表测量IGBT和整流桥堆是否有短路现象,如有请更换损坏的元件。

3、用表测量D203、204、208、209、210这4个二极管是否正常。当确认无问题之后不接线圈盘上电试机。开机后测量R214上是否有0-7.5V的肪冲电压。

4、脉冲电压正常后可以接上线圈盘整机测试。如果该电压不正常,则必须检查同步电路和振荡电路是否正常。引起IGBT烧坏可能是由于同步信号不正常。

二)开机正常,但不加热

1、开机能正常,但不加热说明电源电路以及其他电路工作正常,问题可能出现在保护电路上。

2、开机测量U202的第1、2脚是否为低电平。如果是低电平则说IGBT高压或者是浪涌保护电路动作。此时,可以检查如下元件:R203、223、247、246、230、218、229、224、C208、219、211、209、D205、206等是否正常。如果不正常的元件更换;如果元件正常,请测量R223上的5V电压是否正常。没有5V电压请查电源供电电路。如果电压正常,则可能是U202比较器损坏。

三)散热风扇不转

1、拔掉风扇插线排,测量是否有12V电压,如有,则说明风扇本身因质量原因损坏。

2、如果没有12V电压,请检查两个驱动三极管Q206、Q205Q、R205、206是否正常。不正常请更换同规格的元件。

3、如果在前两步经检查都没有问题,那么问题就出在了主控芯片U204上。

四)数码管显示不全

1、该款电磁炉显示驱动没有使用74LS164集成块。而是由主控芯片输出控制信号驱动三极管来控制数码显示管工作。

2、在显示板上的Q1、Q2、Q3这三个三极管是控制其数码管的,因此我们可以先测量这三个三极管以及它们的偏置电阻是否正常。

3、测量主控芯片的第6、7、9三脚是否有正常的信号输入。

4、检查显示板连接排线是否正常。

5、在排除上述之后故障仍存在,请更换数码管。

本文关键词:美的电磁炉电路图讲解,美的电磁炉电路图c21,美的电磁炉电路图高清图解,美的电磁炉电路图tm-s1-02b,美的电磁炉电路图大全。这就是关于《美的电磁炉电路图,美的电磁炉维修大全教程(电磁炉电源故障用模块更换方法)》的所有内容,希望对您能有所帮助!

本文链接:https://bk.89qw.com/a-869036

最近发表
网站分类