手机版

百科生活 投稿

2022高中会考地理必考知识,学业水平地理知识点总结全归纳打印版完美呈现

百科 2026-02-04 21:07:10 投稿 阅读:6941次

关于【2022高中会考地理必考知识】,今天小编给您分享一下,如果对您有所帮助别忘了关注本站哦。

  • 内容导航:
  • 1、2022高中会考地理必考知识:学业水平地理知识点总结全归纳打印版完美呈现
  • 2、2022高中会考地理必考知识,地理中考必考热点

1、2022高中会考地理必考知识:学业水平地理知识点总结全归纳打印版完美呈现

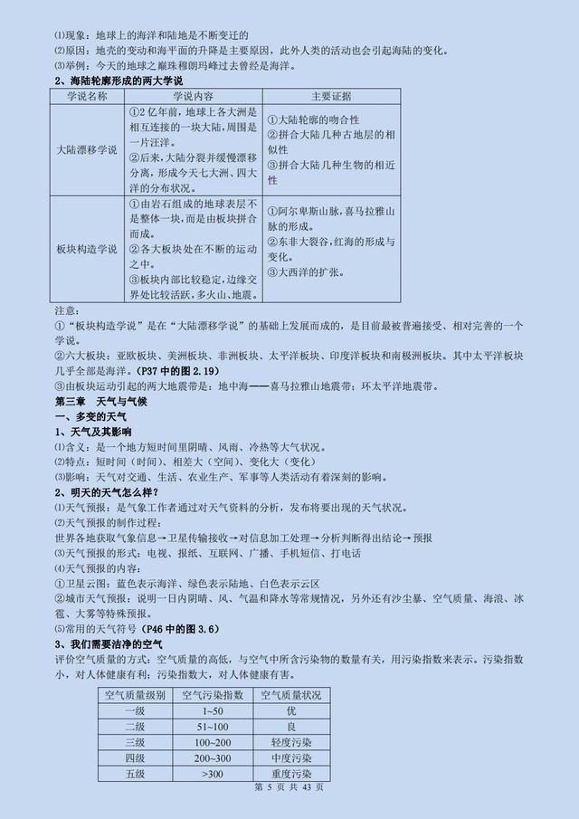
2022高中会考地理必考知识,学业水平地理知识点总结全归纳打印版完美呈现

2022高中会考地理必考知识,学业水平地理知识点总结全归纳打印版完美呈现

2022高中会考地理必考知识,学业水平地理知识点总结全归纳打印版完美呈现

2022高中会考地理必考知识,学业水平地理知识点总结全归纳打印版完美呈现

2022高中会考地理必考知识,学业水平地理知识点总结全归纳打印版完美呈现

2022高中会考地理必考知识,学业水平地理知识点总结全归纳打印版完美呈现

2022高中会考地理必考知识,学业水平地理知识点总结全归纳打印版完美呈现

2022高中会考地理必考知识,学业水平地理知识点总结全归纳打印版完美呈现

2、2022高中会考地理必考知识,地理中考必考热点

今年的大热点比较多,这些热点也将是初中、高中考试的热门考题。今天就中考地理考试关于新疆棉的考试题型进行汇总分享。

新疆位于我国西北内陆地区,距海遥远,降水稀少,属于温带大陆性气候。新疆棉本身的生长条件,其次地理位置以及气候条件都有很大几率成为考试热点。题型也可以从很多方面去考查,比如:

随着新疆棉花事件持续发酵,引起了网友们的愤怒,央视新闻、人民日报也为此发表

了评论。请问新疆长绒棉生长有利的自然条件是()

A.降水丰富

B.种植历史悠久

C.昼夜温差大

D.雨热同期

A 错误,新疆位于我国西北内陆地区,距海遥远,降水稀少

B 错误,新疆长绒棉种植历史悠久,但不属于自然条件

C正确,新疆深居内陆,气候干旱,昼夜温差大,有利于长绒棉生长

D 错误,新疆属于温带大陆性气候,降水稀少

这样的题型需要对新疆及新疆棉花都要有全面的了解才行,另外像材料题,地图类题型都有很大可能性考到热点知识。

所以今天分享的新疆棉花热点专训,同学们一定要好好利用起来,如果考试考到相关题型,你一定不会后悔今天的付出。

2022高中会考地理必考知识,学业水平地理知识点总结全归纳打印版完美呈现

2022高中会考地理必考知识,学业水平地理知识点总结全归纳打印版完美呈现

2022高中会考地理必考知识,学业水平地理知识点总结全归纳打印版完美呈现

2022高中会考地理必考知识,学业水平地理知识点总结全归纳打印版完美呈现

2022高中会考地理必考知识,学业水平地理知识点总结全归纳打印版完美呈现

2022高中会考地理必考知识,学业水平地理知识点总结全归纳打印版完美呈现

2022高中会考地理必考知识,学业水平地理知识点总结全归纳打印版完美呈现

2022高中会考地理必考知识,学业水平地理知识点总结全归纳打印版完美呈现

本文关键词:会考高中地理必考知识点2021,2020地理高中会考必考知识点,高中地理会考2021,2020地理高中会考必背知识考点(完整版),2022高中会考地理必考知识点及答案。这就是关于《2022高中会考地理必考知识,学业水平地理知识点总结全归纳打印版完美呈现》的所有内容,希望对您能有所帮助!

本文链接:https://bk.89qw.com/a-872655

最近发表
网站分类