百科生活 投稿
关于【特殊门诊办理流程】,特殊病种门诊报销办理方法流程,今天小编给您分享一下,如果对您有所帮助别忘了关注本站哦。
- 内容导航:
- 1、特殊门诊办理流程:门诊特殊病种有新规,大家速看!
- 2、特殊门诊办理流程,特殊病种门诊报销办理方法流程
1、特殊门诊办理流程:门诊特殊病种有新规,大家速看!
各位参保市民:
为保障广大市民在疫情期间门诊特殊病种集中申请有序进行,根据湘肺炎防指医发[2022]302号文件要求,请申请办理时注意以下内容:
01
因疫情防控需要,申请人请全程规范佩戴口罩,主动扫场所码后配合测量体温,查验 “健康码”、行程码、持48小时核酸阴性结果进入候诊大厅,无核酸结果者谢绝入内。尽量减少人员陪同,如需陪同,陪人管理同申请人。
02
申请办理门诊特殊病种人员原则上需本人亲自办理,有特殊情况不能亲临现场的,需提供代办人信息证件(身份证),必要时医生将视频了解申请人病情。
03
为避免扎堆拥挤,此次特门集中申请办理每日根据办理进度采取限号管理,请申请人配合,可提前网上预约(关注微信公众号:湖南省湘潭市中心医院)或电话预约(58214832或58214922)。
04
申请人提供资料应确保真实有效,住院资料需盖病室公章,门诊资料需盖门诊办疾病诊断公章;近一年无我院住院、门诊就诊资料者,应尽量前往近期就诊医院申请办理。(湘潭县、韶山、湘乡医保不在此次办理范围内)
05
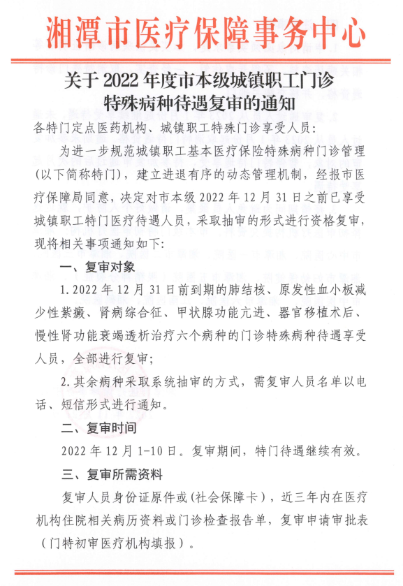
特殊病种待遇复审见以下通知:
来源 | 中心医院
2、特殊门诊办理流程,特殊病种门诊报销办理方法流程
特殊病种门诊报销办理方法流程?所需材料:两张1寸近照(一张贴在申报表上、一张用于分中心做特病证)、《基本医疗市级统筹特殊疾病申报表》、经单位签字盖章后由单位或本人将申报表、身份证复印件及照片,接下来我们就来聊聊关于特殊病种门诊报销办理方法流程?以下内容大家不妨参考一二希望能帮到您!

特殊病种门诊报销办理方法流程
所需材料:两张1寸近照(一张贴在申报表上、一张用于分中心做特病证)、《基本医疗市级统筹特殊疾病申报表》、经单位签字盖章后由单位或本人将申报表、身份证复印件及照片。
报销办理流程:将上述材料上交参保单位所在区医保中心,灵活就业人员直接将上述资料交本人参保区医保中心。每月申报特病时间为1—20日。申报人员应在每月23—24日(节假日顺延),拨打参保医保中心电话或直接到单位或医保中心了解检查医院的地址及检查日期,并在检查当日8:30准时到达指定医院。申报人员在检查当日应带上与申请特病病种相关的原始门诊病历(自发病之日起2年含2年内的病历资料)、住院病历复印件(须医院盖章)、检查资料的原件和原片(如CT、MRI、冠状动脉造影),以及身份证原件、医保证。申报糖尿病、肝硬化(失代偿)的参保人员需空腹前往医院进行检查(自备早餐)。
从上文可知,特殊病种是一些病程较长,花费较多的疾病。特殊病种门诊起付线是400元,低于400元的无法获得报销。
本文关键词:湛江特殊门诊办理流程,特殊门诊办理流程,高血压特殊门诊办理流程,哈尔滨特殊门诊办理流程,成都市特殊门诊办理流程。这就是关于《特殊门诊办理流程,特殊病种门诊报销办理方法流程(门诊特殊病种有新规,大家速看)》的所有内容,希望对您能有所帮助!
- 最近发表