手机版

百科生活 投稿

大同市中考成绩查询,今年山西的中考分数线是多少(2022年山西中考各地市中考成绩查询及时间)

百科 2026-02-09 22:31:15 投稿 阅读:3159次

关于【大同市中考成绩查询】,今年山西的中考分数线是多少,今天小编给您分享一下,如果对您有所帮助别忘了关注本站哦。

  • 内容导航:
  • 1、大同市中考成绩查询:2022年山西中考各地市中考成绩查询及时间
  • 2、大同市中考成绩查询,今年山西的中考分数线是多少

1、大同市中考成绩查询:2022年山西中考各地市中考成绩查询及时间

2022年山西中考各地市中考成绩查询及时间

大同市中考成绩查询,今年山西的中考分数线是多少(2022年山西中考各地市中考成绩查询及时间)

注:2020年,晋中市自2017年启动实施的新中考改革“首轮收官”,“全科开考、选高计分、综合评价、多元录取”的考试招生机制全面实施。中考科目划分道德与法治+历史、物理+化学、地理+生物3个组合,在每个组合中,均由计算机随机选取最高一科的原始成绩计入中考成绩总分。

阳泉市(总分794):优异成绩768

晋中市(总分695):优异成绩675

忻州市:优异成绩641

临汾市:优异成绩637

大同市:优异成绩636

运城市:优异成绩635

太原市:优异成绩634

吕梁市:优异成绩634

长治市:优异成绩631

朔州市:优异成绩629

晋城市:优异成绩618

注:本文信息为2020年整理,仅供参考

成绩公布时间

(具体以当地官方公布时间为准)

阳泉市:预计7月4日

忻州市:预计7月5日

晋城市:预计7月5日

晋中市:预计7月9日

太原市:预计7月10日

长治市:预计7月10日

大同市:7月上旬(21年为7月5日)

吕梁市:预计7月3日(参考21年公布时间)

临汾市:预计7月6日(参考21年公布时间)

运城市:预计7月7日(参考21年公布时间)

朔州市:预计7月8日(参考21年公布时间)

#太原身边事#​#太原头条#​#山西头条#​

2、大同市中考成绩查询,今年山西的中考分数线是多少

太原市

大同市中考成绩查询,今年山西的中考分数线是多少(2022年山西中考各地市中考成绩查询及时间)

7月7日晚,太原市2021年中考成绩揭晓,太原市招考中心公布2021年普通高中预估录取分数线。今年普通高中最低控制分数线为483分

大同市

大同市中考成绩查询,今年山西的中考分数线是多少(2022年山西中考各地市中考成绩查询及时间)

大同市2021年中考成绩于7月5日揭晓,全市高中学校招生录取分数线已划定。

高中学校录取分数线

大同市中考成绩查询,今年山西的中考分数线是多少(2022年山西中考各地市中考成绩查询及时间)

大同市中考成绩查询,今年山西的中考分数线是多少(2022年山西中考各地市中考成绩查询及时间)

大同市中考成绩查询,今年山西的中考分数线是多少(2022年山西中考各地市中考成绩查询及时间)

大同市中考成绩查询,今年山西的中考分数线是多少(2022年山西中考各地市中考成绩查询及时间)

忻州市

大同市中考成绩查询,今年山西的中考分数线是多少(2022年山西中考各地市中考成绩查询及时间)

大同市中考成绩查询,今年山西的中考分数线是多少(2022年山西中考各地市中考成绩查询及时间)

大同市中考成绩查询,今年山西的中考分数线是多少(2022年山西中考各地市中考成绩查询及时间)

晋城市

晋城市2021年中考成绩分段统计

其中

660分以上累计182人

650分以上累计400人

640分以上累计768人

大同市中考成绩查询,今年山西的中考分数线是多少(2022年山西中考各地市中考成绩查询及时间)

大同市中考成绩查询,今年山西的中考分数线是多少(2022年山西中考各地市中考成绩查询及时间)

晋城市2021年普通高中招生录取最低控制线公布434

大同市中考成绩查询,今年山西的中考分数线是多少(2022年山西中考各地市中考成绩查询及时间)

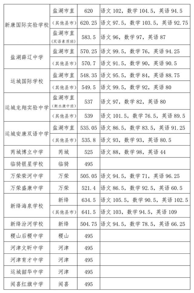
运城市

大同市中考成绩查询,今年山西的中考分数线是多少(2022年山西中考各地市中考成绩查询及时间)

大同市中考成绩查询,今年山西的中考分数线是多少(2022年山西中考各地市中考成绩查询及时间)

大同市中考成绩查询,今年山西的中考分数线是多少(2022年山西中考各地市中考成绩查询及时间)

大同市中考成绩查询,今年山西的中考分数线是多少(2022年山西中考各地市中考成绩查询及时间)

大同市中考成绩查询,今年山西的中考分数线是多少(2022年山西中考各地市中考成绩查询及时间)

大同市中考成绩查询,今年山西的中考分数线是多少(2022年山西中考各地市中考成绩查询及时间)

大同市中考成绩查询,今年山西的中考分数线是多少(2022年山西中考各地市中考成绩查询及时间)

大同市中考成绩查询,今年山西的中考分数线是多少(2022年山西中考各地市中考成绩查询及时间)

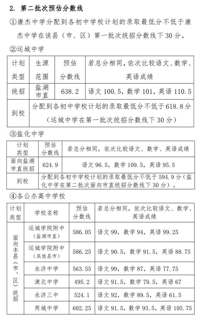
3. 普通高中建档线

普通类考生建档线为495分

省、市级示范高中体育、艺术特长生建档线为438分;

其它高中体育、艺术特长生建档线为394.2分。

各地中考成绩查询地址:

吕梁市:http://124.165.205.22:1234/

阳泉市:http://www.yqszkzx.cn/

大同市:https://zhongkao.sxkszx.cn:8443/

忻州市:http://124.163.219.201

晋城市:http://www.jckszx.cn/

临汾市:http://www.lfzkw.cn/

运城市:http://www.yczk.org/

太原市:http://jyj.taiyuan.gov.cn/

朔州市:http://124.167.221.150:88/

晋中市:https://jyj.sxjz.gov.cn/

长治市:http://www.jyj.changzhi.gov.cn/

来源|太原市教育局 大同基础教育网 晋城市招生考试管理中心 忻州教育网 运城教育 黄河头条

编辑:晋城市委政法委融媒体中心

本文关键词:大同2021年中考成绩查询,大同中考查分网,山西大同中考成绩查询入口,2021山西大同中考成绩查询入口,山西大同中考成绩查询入口网站。这就是关于《大同市中考成绩查询,今年山西的中考分数线是多少(2022年山西中考各地市中考成绩查询及时间)》的所有内容,希望对您能有所帮助!

本文链接:https://bk.89qw.com/a-887752

最近发表
网站分类