手机版

百科生活 投稿

高中函数及其图像知识点总结,我将高中数学全部函数图像与性质汇总

百科 2026-02-11 01:44:09 投稿 阅读:9902次

关于【高中函数及其图像知识点总结】,今天小编给您分享一下,如果对您有所帮助别忘了关注本站哦。

  • 内容导航:
  • 1、高中函数及其图像知识点总结:耗时一周,我将高中数学全部函数图像与性质汇总,回归课本必看!
  • 2、高中函数及其图像知识点总结,适合高一新生和高三复习

1、高中函数及其图像知识点总结:耗时一周,我将高中数学全部函数图像与性质汇总,回归课本必看!

函数是整个高中阶段的基础,也是重难点,而函数图像是配合函数的单调性,奇偶性等其他性质学习的重要环节,也是高考的一个热点!

但是很多同学苦学很久也不提升,对于函数图像和性质到底要怎么学?其实无外乎回归课本,夯实基础,考试才不会怕!

所以学长今天把已经整理好的高中数学全部函数图像与性质,高考回归课本必看!高中三年有这一份就够了!

资料都有完整版,篇幅有限,建议领取完整版打印学习!

领取方式:点击我的头像私信【资料】两字即可直接领取!具体操作方法如下图所示

高中函数及其图像知识点总结,我将高中数学全部函数图像与性质汇总

高中函数及其图像知识点总结,我将高中数学全部函数图像与性质汇总

高中函数及其图像知识点总结,我将高中数学全部函数图像与性质汇总

高中函数及其图像知识点总结,我将高中数学全部函数图像与性质汇总

高中函数及其图像知识点总结,我将高中数学全部函数图像与性质汇总

高中函数及其图像知识点总结,我将高中数学全部函数图像与性质汇总

高中函数及其图像知识点总结,我将高中数学全部函数图像与性质汇总

高中函数及其图像知识点总结,我将高中数学全部函数图像与性质汇总

高中函数及其图像知识点总结,我将高中数学全部函数图像与性质汇总

高中函数及其图像知识点总结,我将高中数学全部函数图像与性质汇总

2、高中函数及其图像知识点总结,适合高一新生和高三复习

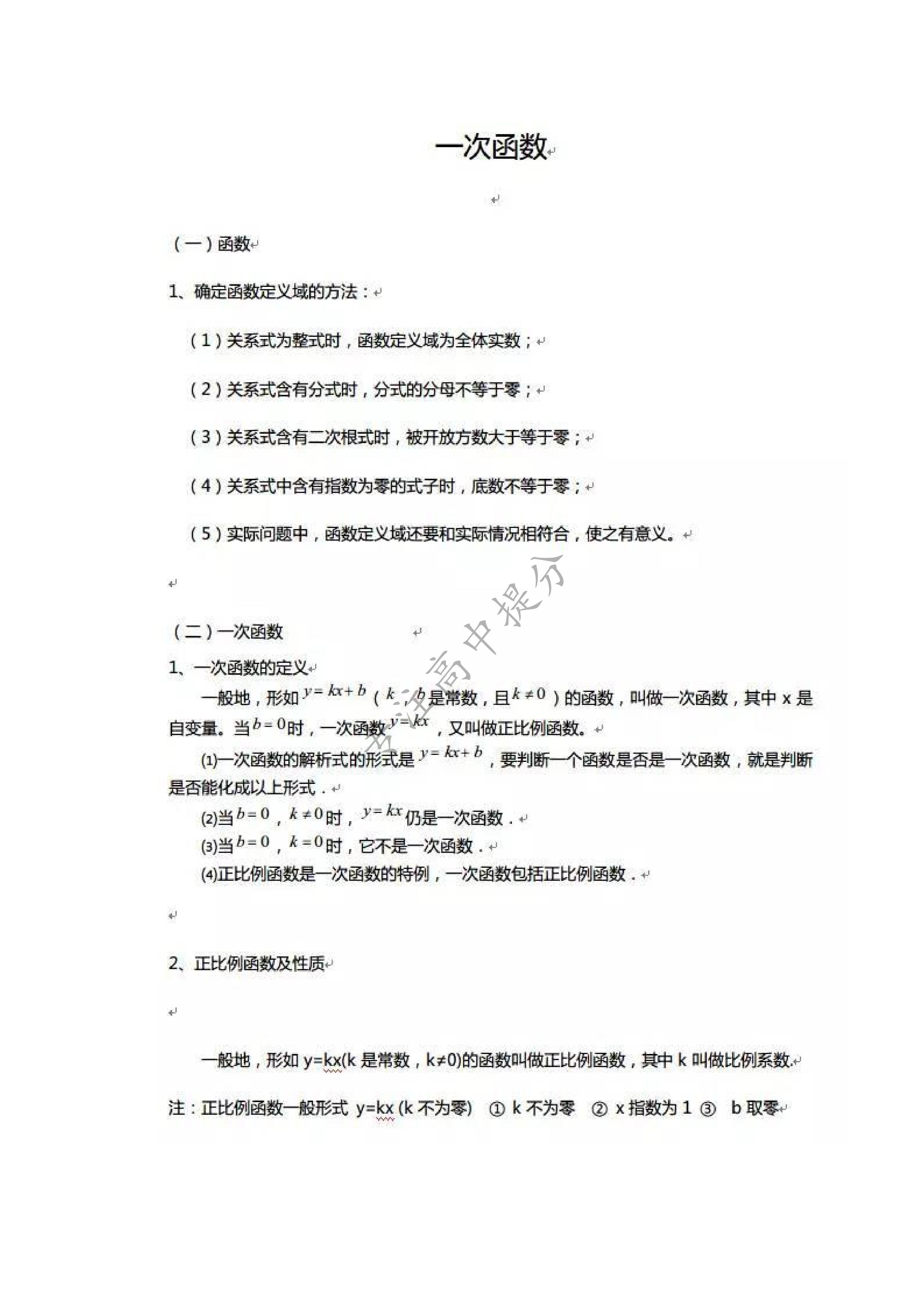
一、基本函数图像

要想学好函数图像并做好与函数图像有关的数学题,最首要的任务,当然是要熟练掌握一些基本函数的图像了。

我所说的基本函数,包括基本初等函数,还有就是解题时最常用到的一些常见函数。

比如双曲函数,还有导数中的六个基本函数等。

下面,还是带大家先了解下相关的函数图像。

01

高中函数及其图像知识点总结,我将高中数学全部函数图像与性质汇总

最简单的,当然就是一次函数y=kx b了。

要记住的是,k>0时单调递增,k<0时单调递减,

与y轴的交点为(0,b)。

02

高中函数及其图像知识点总结,我将高中数学全部函数图像与性质汇总

最难但也是最熟悉的,肯定是二次函数

说它是最难的,应该是因为它是三角函数之前,我们接触的唯一一个不单调的函数吧。

从图像中也不难发现,三个系数a、b、c在图像中是各司其职分工明确的:

a决定了抛物线的开口方向和张口的大小,b决定了抛物线对称轴的位置,c决定抛物线上下的位置。

不过讲真的,二次函数的值域是真的重要的,尤其在复合函数中。

其次,二次方程零点的分布,也是最常见的考题哦。

03

高中函数及其图像知识点总结,我将高中数学全部函数图像与性质汇总

反比例函数,我自认为也是很重要的。

尤其是它的图像,可是和我们说的圆锥曲线中的双曲线,是一样一样的。

另外,值得关注的是,从这里开始,其实我们就接触了”渐近线“这个很特别的概念。

不过,对于图像来说,这个渐近线真的是很重要的,而且往往会成为我们解题的盲点所在。

04

高中函数及其图像知识点总结,我将高中数学全部函数图像与性质汇总

这个,其实就是反比例函数图像平移后的结果,我们一般称之为”双曲函数“。

高中函数及其图像知识点总结,我将高中数学全部函数图像与性质汇总

当然是因为图像依然是双曲线的原因了。

显然的,因为

高中函数及其图像知识点总结,我将高中数学全部函数图像与性质汇总

两条渐近线便理所应当地为:

高中函数及其图像知识点总结,我将高中数学全部函数图像与性质汇总

05

高中函数及其图像知识点总结,我将高中数学全部函数图像与性质汇总

其实上面的这种形式,应当是大家最熟悉的了。

高中函数及其图像知识点总结,我将高中数学全部函数图像与性质汇总

传说中很形象地”对勾函数“。

其实,它也是”双曲函数“的一种,毕竟a、b异号时没有”对勾“的存在。

不过如果是”对勾“时,一定要注意取得极值时的条件。因为基本不等式的雏形其实也是它的。

06

高中函数及其图像知识点总结,我将高中数学全部函数图像与性质汇总

因为对于指数式的熟悉,指数函数其实同学都是不陌生的。

高中函数及其图像知识点总结,我将高中数学全部函数图像与性质汇总

它的图像也真的是简洁明了。记住两个关键点:(0,1)和(1,a)。

07

高中函数及其图像知识点总结,我将高中数学全部函数图像与性质汇总

对数式相对于许多孩子来说,因为初中并没有接触过,可能还是要陌生一点。

高中函数及其图像知识点总结,我将高中数学全部函数图像与性质汇总

不过仔细看一看,也还好吧,因为图像也是单调的。

和指数函数一样,也要关注两个特殊点:(1,0)和(a,1)。

08

高中函数及其图像知识点总结,我将高中数学全部函数图像与性质汇总

这个动图,反映了指数函数与对数函数之间的关系。

可能很多的同学,都已经淡忘了”反函数“这个概念了吧。

互为反函数的两个函数,图像是关于y=x对称的。

09

高中函数及其图像知识点总结,我将高中数学全部函数图像与性质汇总

幂函数,其实我并不喜欢。

高中函数及其图像知识点总结,我将高中数学全部函数图像与性质汇总

主要是还是因为,考题中还是很少会涉及到它的吧。

当然,二次函数和三次函数与它还是很密切的。

10

高中函数及其图像知识点总结,我将高中数学全部函数图像与性质汇总

如果讲图像的变换,首选函数当然是三角函数了。

也是一定要弄清楚三个参数在图像中的作用的。

A:又叫振幅,主要是反映了图像上下的高度。

ω:反映图像的疏密程度,其实也就是周期了。它的值越大周期越小,它的值越小,周期越大。

Φ:又称初相,反映图像的左右位置,它的改变会导致图像左右的平移。

11

除了这些基本函数的图像,还有要掌握的,就是导数中的六个常考函数。

真的是最常考的,也是学导数必须要掌握的导数基本函数。

它们分别是:

下面,就是它们的图像了。

1

高中函数及其图像知识点总结,我将高中数学全部函数图像与性质汇总

2

高中函数及其图像知识点总结,我将高中数学全部函数图像与性质汇总

3

高中函数及其图像知识点总结,我将高中数学全部函数图像与性质汇总

4

高中函数及其图像知识点总结,我将高中数学全部函数图像与性质汇总

5

高中函数及其图像知识点总结,我将高中数学全部函数图像与性质汇总

6

高中函数及其图像知识点总结,我将高中数学全部函数图像与性质汇总

高中函数及其图像知识点总结,我将高中数学全部函数图像与性质汇总

图像变换

好了,掌握了上面这些基本函数的图像,第二件事,就是要熟练掌握图像变换的基础知识了。

图像的变换主要有平移、伸缩和对称变换。对于我们来说,自从有了三角函数以后,熟练掌握三种变换应该还是不太难的。

一、平移变换:

平移变换遵循“左加右减”的原则。

①若a>0,则f(x a)是由f(x)的图像向左平移a个单位长度得到,f(x-a)是由f(x)的图像向右平移a个单位长度得到。

高中函数及其图像知识点总结,我将高中数学全部函数图像与性质汇总

②若b>0,则f(x) b是由f(x)的图像向上平移b个单位长度得到,f(x)-b是由f(x)的图像向下平移b个单位长度得到。

高中函数及其图像知识点总结,我将高中数学全部函数图像与性质汇总

二、伸缩变换:

①f(a·x)是由函数f(x)图像上所有点的纵坐标保持不变,横坐标拉伸或压缩到原来的a倍所得到。

a>1为从左右两侧向y轴压缩

0

②a·f(x)的图像是由f(x)图像上所有点的横坐标保持不变,纵坐标拉伸或压缩到原来的a倍得到。

a>1为从x轴向上下拉伸

0

三、翻折变换

①|f(x)|的图像作法:做f(x)在x轴下方部分关于x轴对称图像,并将x轴下方部分擦去,x轴上方部分保持不变。

②f(|x|)图像作法:擦去函数f(x)在y轴左侧部分图像,右侧部分保持不变,并做其关于y轴对称图像。

高中函数及其图像知识点总结,我将高中数学全部函数图像与性质汇总

高中函数及其图像知识点总结,我将高中数学全部函数图像与性质汇总

图像的应用

一、图像判断

给定解析式,判断函数的图像,主要从以下几个方面着手进行排除确定。

①定义域

②奇偶性(对称性)

③特殊的点或线:与坐标轴交点、渐近线。

④函数值的分布:指的是函数值的正负、大致范围或极限值。

⑤单调性:图像自左向右上升或下降的走势

⑥凹凸性

高中函数及其图像知识点总结,我将高中数学全部函数图像与性质汇总

高中函数及其图像知识点总结,我将高中数学全部函数图像与性质汇总

高中函数及其图像知识点总结,我将高中数学全部函数图像与性质汇总

高中函数及其图像知识点总结,我将高中数学全部函数图像与性质汇总

二、解不等式

不等式f(x)>g(x)的几何意义为:曲线f(x)在曲线g(x)上方部分图像上所有点的横坐标取值集合。

根据不等式的几何意义,可以很方便地解不等式。

高中函数及其图像知识点总结,我将高中数学全部函数图像与性质汇总

高中函数及其图像知识点总结,我将高中数学全部函数图像与性质汇总

高中函数及其图像知识点总结,我将高中数学全部函数图像与性质汇总

高中函数及其图像知识点总结,我将高中数学全部函数图像与性质汇总

三、零点问题

函数y=f(x)的零点就是相应方程f(x)=0的根,也可以通过分离函数转化两图像的交点。

高中函数及其图像知识点总结,我将高中数学全部函数图像与性质汇总

高中函数及其图像知识点总结,我将高中数学全部函数图像与性质汇总

高中函数及其图像知识点总结,我将高中数学全部函数图像与性质汇总

高中函数及其图像知识点总结,我将高中数学全部函数图像与性质汇总

高中函数及其图像知识点总结,我将高中数学全部函数图像与性质汇总

四、研究函数性质

通过函数的图像,可以直观反映出函数的单调性、对称性、最值及极值点等性质。

高中函数及其图像知识点总结,我将高中数学全部函数图像与性质汇总

高中函数及其图像知识点总结,我将高中数学全部函数图像与性质汇总

高中函数及其图像知识点总结,我将高中数学全部函数图像与性质汇总

高中函数及其图像知识点总结,我将高中数学全部函数图像与性质汇总

高中函数及其图像知识点总结,我将高中数学全部函数图像与性质汇总

高中函数及其图像知识点总结,我将高中数学全部函数图像与性质汇总

本文关键词:高中函数知识点总结图,高中函数知识点总结笔记,高中函数及其图像知识点总结大全,高中函数图像讲解,高中函数知识点总结。这就是关于《高中函数及其图像知识点总结,我将高中数学全部函数图像与性质汇总》的所有内容,希望对您能有所帮助!

本文链接:https://bk.89qw.com/a-891138

最近发表
网站分类